Skip to content

Conversation

@renovate
Copy link
Contributor

@renovate renovate bot commented Oct 24, 2025

This PR contains the following updates:

Package Type Update Change
actions/download-artifact action major v5 -> v6
actions/upload-artifact action major v4 -> v5

Release Notes

actions/download-artifact (actions/download-artifact)

v6

Compare Source

actions/upload-artifact (actions/upload-artifact)

v5

Compare Source


Configuration

📅 Schedule: Branch creation - At any time (no schedule defined), Automerge - At any time (no schedule defined).

🚦 Automerge: Enabled.

Rebasing: Whenever PR becomes conflicted, or you tick the rebase/retry checkbox.

👻 Immortal: This PR will be recreated if closed unmerged. Get config help if that's undesired.


  • If you want to rebase/retry this PR, check this box

This PR was generated by Mend Renovate. View the repository job log.

@renovate renovate bot added the dependencies Pull requests that update a dependency file label Oct 24, 2025
@github-actions
Copy link

💻 Website Preview

The latest changes are available as preview in: https://11ffa236.federation-gateway-benchmark.pages.dev

@github-actions
Copy link

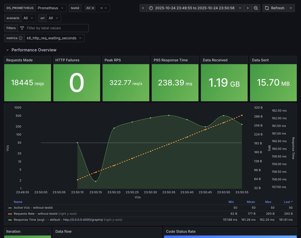
Overview for: ramping-vus

This scenario runs 4 subgraphs and a GraphQL gateway with Federation spec, and runs a heavy query. We are running a heavy load of concurrent VUs to measure response time and other stats, during stress. It measure things like memory usage, CPU usage, response times. It also includes a summary of the entire execution, and metrics information about HTTP execution times.

This scenario was running 500 VUs over 60s

Comparison

Comparison

Gateway RPS ⬇️ Requests Duration Notes
hive-router 1843 114722 total, 0 failed avg: 121ms, p95: 292ms
grafbase 1511 95656 total, 0 failed avg: 145ms, p95: 339ms
cosmo 675 43210 total, 0 failed avg: 325ms, p95: 731ms
apollo-router 401 26856 total, 0 failed avg: 525ms, p95: 1205ms ❌ 16 unexpected GraphQL errors
hive-gateway 288 19812 total, 0 failed avg: 710ms, p95: 1632ms
hive-gateway-bun 265 18491 total, 0 failed avg: 758ms, p95: 1634ms
apollo-gateway 155 10740 total, 0 failed avg: 1212ms, p95: 2596ms
Summary for: `hive-router`

K6 Output

     ✓ response code was 200
     ✓ no graphql errors
     ✓ valid response structure

     checks.........................: 100.00% ✓ 341166      ✗ 0     
     data_received..................: 10 GB   162 MB/s
     data_sent......................: 134 MB  2.1 MB/s
     http_req_blocked...............: avg=504.94µs min=1.1µs   med=2.53µs   max=345.14ms p(90)=3.92µs   p(95)=4.55µs   p(99.9)=175.2ms 
     http_req_connecting............: avg=501.11µs min=0s      med=0s       max=345.09ms p(90)=0s       p(95)=0s       p(99.9)=175.1ms 
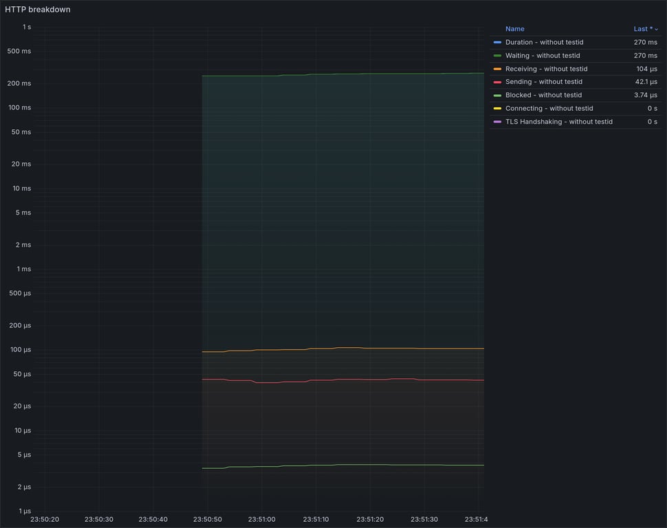
     http_req_duration..............: avg=121.33ms min=1.6ms   med=110.16ms max=416.38ms p(90)=247.03ms p(95)=291.91ms p(99.9)=373.96ms
       { expected_response:true }...: avg=121.33ms min=1.6ms   med=110.16ms max=416.38ms p(90)=247.03ms p(95)=291.91ms p(99.9)=373.96ms
     http_req_failed................: 0.00%   ✓ 0           ✗ 114722
     http_req_receiving.............: avg=528.45µs min=22.16µs med=40.82µs  max=141.44ms p(90)=88.91µs  p(95)=384.49µs p(99.9)=75.77ms 
     http_req_sending...............: avg=468.3µs  min=5.12µs  med=10.09µs  max=152.8ms  p(90)=20.6µs   p(95)=125.72µs p(99.9)=73.94ms 
     http_req_tls_handshaking.......: avg=0s       min=0s      med=0s       max=0s       p(90)=0s       p(95)=0s       p(99.9)=0s      
     http_req_waiting...............: avg=120.34ms min=1.51ms  med=109.19ms max=402.55ms p(90)=244.78ms p(95)=289.79ms p(99.9)=368.44ms
     http_reqs......................: 114722  1843.01434/s
     iteration_duration.............: avg=123.21ms min=1.73ms  med=111.81ms max=792.34ms p(90)=249.59ms p(95)=294.96ms p(99.9)=430.26ms
     iterations.....................: 113722  1826.949293/s
     success_rate...................: 100.00% ✓ 113722      ✗ 0     
     vus............................: 71      min=0         max=494 
     vus_max........................: 500     min=500       max=500 

Performance Overview

Performance Overview

HTTP Overview

HTTP Overview
Summary for: `grafbase`

K6 Output

     ✓ response code was 200
     ✓ no graphql errors
     ✓ valid response structure

     checks.........................: 100.00% ✓ 283968      ✗ 0    
     data_received..................: 8.4 GB  133 MB/s
     data_sent......................: 111 MB  1.8 MB/s
     http_req_blocked...............: avg=729.68µs min=1.22µs  med=3.08µs   max=394.81ms p(90)=4.6µs    p(95)=5.73µs   p(99.9)=230.78ms
     http_req_connecting............: avg=723.84µs min=0s      med=0s       max=394.76ms p(90)=0s       p(95)=0s       p(99.9)=229.61ms
     http_req_duration..............: avg=145.38ms min=2.51ms  med=134.15ms max=494.34ms p(90)=292.11ms p(95)=338.75ms p(99.9)=428.57ms
       { expected_response:true }...: avg=145.38ms min=2.51ms  med=134.15ms max=494.34ms p(90)=292.11ms p(95)=338.75ms p(99.9)=428.57ms
     http_req_failed................: 0.00%   ✓ 0           ✗ 95656
     http_req_receiving.............: avg=656.16µs min=24.03µs med=48.6µs   max=158.85ms p(90)=114.4µs  p(95)=450.95µs p(99.9)=85.68ms 
     http_req_sending...............: avg=625.76µs min=5.52µs  med=11.96µs  max=164.73ms p(90)=31.54µs  p(95)=145.35µs p(99.9)=86.96ms 
     http_req_tls_handshaking.......: avg=0s       min=0s      med=0s       max=0s       p(90)=0s       p(95)=0s       p(99.9)=0s      
     http_req_waiting...............: avg=144.1ms  min=2.46ms  med=133.01ms max=445.39ms p(90)=288.87ms p(95)=336.69ms p(99.9)=424.92ms
     http_reqs......................: 95656   1511.300769/s
     iteration_duration.............: avg=148.05ms min=2.74ms  med=136.26ms max=901.14ms p(90)=295.35ms p(95)=341.79ms p(99.9)=541.44ms
     iterations.....................: 94656   1495.501438/s
     success_rate...................: 100.00% ✓ 94656       ✗ 0    
     vus............................: 71      min=0         max=494
     vus_max........................: 500     min=500       max=500

Performance Overview

Performance Overview

HTTP Overview

HTTP Overview
Summary for: `cosmo`

K6 Output

     ✓ response code was 200
     ✓ no graphql errors
     ✓ valid response structure

     checks.........................: 100.00% ✓ 126630     ✗ 0    
     data_received..................: 3.8 GB  59 MB/s
     data_sent......................: 50 MB   787 kB/s
     http_req_blocked...............: avg=137.72µs min=1.14µs  med=2.85µs   max=252.24ms p(90)=4.53µs   p(95)=6.74µs   p(99.9)=48.96ms
     http_req_connecting............: avg=131.18µs min=0s      med=0s       max=252.19ms p(90)=0s       p(95)=0s       p(99.9)=47.81ms
     http_req_duration..............: avg=325.01ms min=2.87ms  med=302.61ms max=1.19s    p(90)=651.96ms p(95)=730.62ms p(99.9)=1.01s  
       { expected_response:true }...: avg=325.01ms min=2.87ms  med=302.61ms max=1.19s    p(90)=651.96ms p(95)=730.62ms p(99.9)=1.01s  
     http_req_failed................: 0.00%   ✓ 0          ✗ 43210
     http_req_receiving.............: avg=577.3µs  min=28.16µs med=61.61µs  max=177.92ms p(90)=201.92µs p(95)=495.07µs p(99.9)=77.62ms
     http_req_sending...............: avg=211.05µs min=5.67µs  med=11.31µs  max=105.07ms p(90)=32.78µs  p(95)=137.61µs p(99.9)=49.71ms
     http_req_tls_handshaking.......: avg=0s       min=0s      med=0s       max=0s       p(90)=0s       p(95)=0s       p(99.9)=0s     
     http_req_waiting...............: avg=324.22ms min=2.8ms   med=301.83ms max=1.18s    p(90)=650.85ms p(95)=729.54ms p(99.9)=1.01s  
     http_reqs......................: 43210   675.954001/s
     iteration_duration.............: avg=333.28ms min=3.18ms  med=311.2ms  max=1.19s    p(90)=655.53ms p(95)=734.4ms  p(99.9)=1.01s  
     iterations.....................: 42210   660.310539/s
     success_rate...................: 100.00% ✓ 42210      ✗ 0    
     vus............................: 59      min=0        max=498
     vus_max........................: 500     min=500      max=500

Performance Overview

Performance Overview

HTTP Overview

HTTP Overview
Summary for: `apollo-router`

K6 Output

     ✓ response code was 200
     ✗ no graphql errors
      ↳  99% — ✓ 25840 / ✗ 16
     ✓ valid response structure

     checks.........................: 99.97% ✓ 77552      ✗ 16   
     data_received..................: 2.4 GB 35 MB/s
     data_sent......................: 31 MB  468 kB/s
     http_req_blocked...............: avg=131.87µs min=1.56µs  med=2.89µs   max=173.36ms p(90)=4.71µs   p(95)=6.95µs   p(99.9)=34.47ms
     http_req_connecting............: avg=124.94µs min=0s      med=0s       max=173.18ms p(90)=0s       p(95)=0s       p(99.9)=34.4ms 
     http_req_duration..............: avg=524.75ms min=6.06ms  med=477.72ms max=2.27s    p(90)=1.07s    p(95)=1.2s     p(99.9)=1.86s  
       { expected_response:true }...: avg=524.75ms min=6.06ms  med=477.72ms max=2.27s    p(90)=1.07s    p(95)=1.2s     p(99.9)=1.86s  
     http_req_failed................: 0.00%  ✓ 0          ✗ 26856
     http_req_receiving.............: avg=142.82µs min=29.71µs med=52.98µs  max=117.43ms p(90)=109.32µs p(95)=188.51µs p(99.9)=13.37ms
     http_req_sending...............: avg=137.21µs min=6.37µs  med=11.52µs  max=139.03ms p(90)=29.71µs  p(95)=118.51µs p(99.9)=26.31ms
     http_req_tls_handshaking.......: avg=0s       min=0s      med=0s       max=0s       p(90)=0s       p(95)=0s       p(99.9)=0s     
     http_req_waiting...............: avg=524.47ms min=6.02ms  med=477.32ms max=2.27s    p(90)=1.07s    p(95)=1.2s     p(99.9)=1.86s  
     http_reqs......................: 26856  401.181966/s
     iteration_duration.............: avg=545.64ms min=6.37ms  med=501.82ms max=2.27s    p(90)=1.08s    p(95)=1.21s    p(99.9)=1.88s  
     iterations.....................: 25856  386.243704/s
     success_rate...................: 99.93% ✓ 25840      ✗ 16   
     vus............................: 59     min=0        max=498
     vus_max........................: 500    min=500      max=500

Performance Overview

Performance Overview

HTTP Overview

HTTP Overview
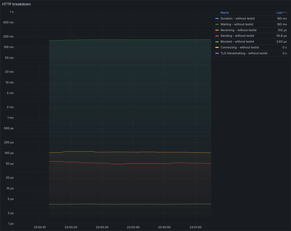
Summary for: `hive-gateway`

K6 Output

     ✓ response code was 200
     ✓ no graphql errors
     ✓ valid response structure

     checks.........................: 100.00% ✓ 56436      ✗ 0    
     data_received..................: 1.7 GB  25 MB/s
     data_sent......................: 23 MB   337 kB/s
     http_req_blocked...............: avg=117.27µs min=1.21µs  med=2.89µs   max=94.35ms  p(90)=4.91µs  p(95)=7.98µs   p(99.9)=26.98ms
     http_req_connecting............: avg=111.28µs min=0s      med=0s       max=94.29ms  p(90)=0s      p(95)=0s       p(99.9)=26.89ms
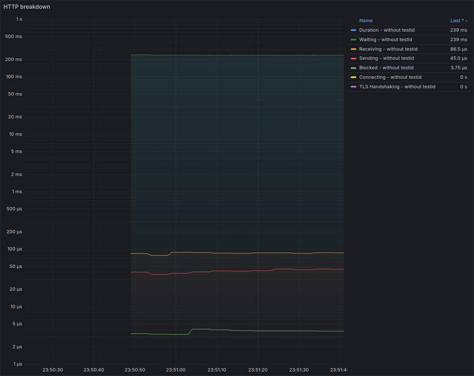
     http_req_duration..............: avg=710.06ms min=6.41ms  med=671.78ms max=4s       p(90)=1.41s   p(95)=1.63s    p(99.9)=3.37s  
       { expected_response:true }...: avg=710.06ms min=6.41ms  med=671.78ms max=4s       p(90)=1.41s   p(95)=1.63s    p(99.9)=3.37s  
     http_req_failed................: 0.00%   ✓ 0          ✗ 19812
     http_req_receiving.............: avg=191.39µs min=25.86µs med=45µs     max=144.15ms p(90)=95.84µs p(95)=208.85µs p(99.9)=25.3ms 
     http_req_sending...............: avg=224.4µs  min=5.32µs  med=11.09µs  max=152.15ms p(90)=32.23µs p(95)=123.61µs p(99.9)=34.21ms
     http_req_tls_handshaking.......: avg=0s       min=0s      med=0s       max=0s       p(90)=0s      p(95)=0s       p(99.9)=0s     
     http_req_waiting...............: avg=709.65ms min=6.36ms  med=671.04ms max=4s       p(90)=1.41s   p(95)=1.63s    p(99.9)=3.37s  
     http_reqs......................: 19812   288.560055/s
     iteration_duration.............: avg=748.22ms min=7.05ms  med=719.55ms max=4.03s    p(90)=1.42s   p(95)=1.64s    p(99.9)=3.39s  
     iterations.....................: 18812   273.995142/s
     success_rate...................: 100.00% ✓ 18812      ✗ 0    
     vus............................: 94      min=0        max=499
     vus_max........................: 500     min=500      max=500

Performance Overview

Performance Overview

HTTP Overview

HTTP Overview
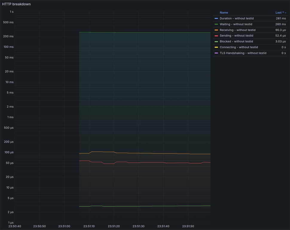
Summary for: `hive-gateway-bun`

K6 Output

     ✓ response code was 200
     ✓ no graphql errors
     ✓ valid response structure

     checks.........................: 100.00% ✓ 52473      ✗ 0    
     data_received..................: 1.6 GB  23 MB/s
     data_sent......................: 22 MB   311 kB/s
     http_req_blocked...............: avg=101.07µs min=1.49µs  med=2.83µs   max=60.51ms p(90)=4.71µs  p(95)=7.26µs   p(99.9)=29.67ms
     http_req_connecting............: avg=94.17µs  min=0s      med=0s       max=60.44ms p(90)=0s      p(95)=0s       p(99.9)=28.93ms
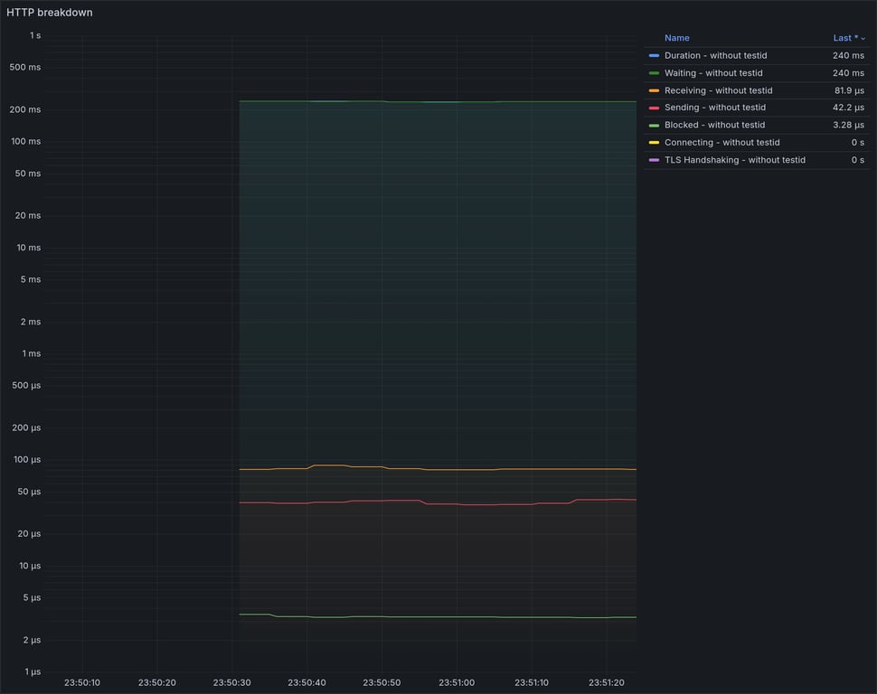
     http_req_duration..............: avg=757.97ms min=6.77ms  med=692.62ms max=4.7s    p(90)=1.52s   p(95)=1.63s    p(99.9)=4.02s  
       { expected_response:true }...: avg=757.97ms min=6.77ms  med=692.62ms max=4.7s    p(90)=1.52s   p(95)=1.63s    p(99.9)=4.02s  
     http_req_failed................: 0.00%   ✓ 0          ✗ 18491
     http_req_receiving.............: avg=180.37µs min=28.34µs med=44.31µs  max=96.58ms p(90)=90.91µs p(95)=214.77µs p(99.9)=23.15ms
     http_req_sending...............: avg=193.56µs min=6.06µs  med=10.99µs  max=74.09ms p(90)=31.81µs p(95)=124.51µs p(99.9)=30.33ms
     http_req_tls_handshaking.......: avg=0s       min=0s      med=0s       max=0s      p(90)=0s      p(95)=0s       p(99.9)=0s     
     http_req_waiting...............: avg=757.59ms min=6.72ms  med=692.46ms max=4.7s    p(90)=1.52s   p(95)=1.63s    p(99.9)=4.02s  
     http_reqs......................: 18491   265.568255/s
     iteration_duration.............: avg=801.64ms min=6.93ms  med=730.22ms max=4.71s   p(90)=1.53s   p(95)=1.64s    p(99.9)=4.06s  
     iterations.....................: 17491   251.206227/s
     success_rate...................: 100.00% ✓ 17491      ✗ 0    
     vus............................: 100     min=0        max=500
     vus_max........................: 500     min=500      max=500

Performance Overview

Performance Overview

HTTP Overview

HTTP Overview
Summary for: `apollo-gateway`

K6 Output

     ✓ response code was 200
     ✓ no graphql errors
     ✓ valid response structure

     checks.........................: 100.00% ✓ 29220      ✗ 0    
     data_received..................: 943 MB  14 MB/s
     data_sent......................: 13 MB   186 kB/s
     http_req_blocked...............: avg=29.49µs min=1.31µs med=3.5µs   max=19.14ms p(90)=5.77µs   p(95)=15.57µs  p(99.9)=4.18ms
     http_req_connecting............: avg=22.53µs min=0s     med=0s      max=19.08ms p(90)=0s       p(95)=0s       p(99.9)=3.98ms
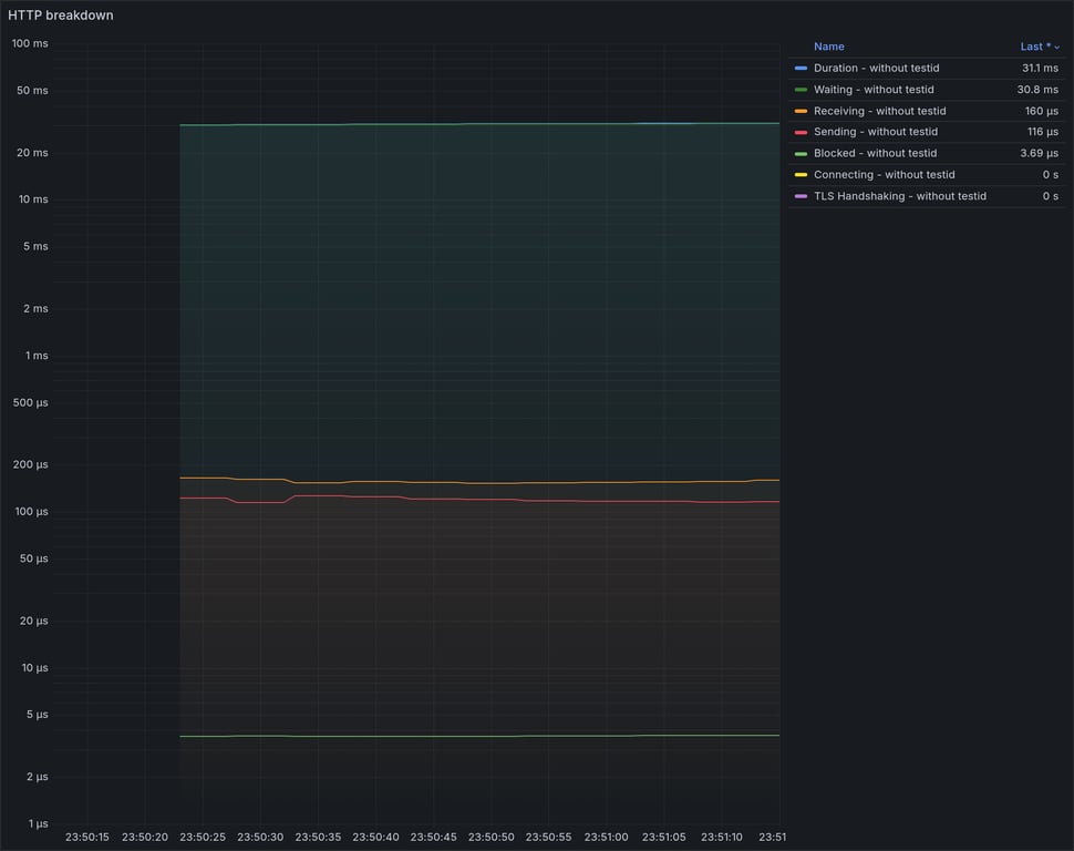
     http_req_duration..............: avg=1.21s   min=7.48ms med=1.21s   max=15.57s  p(90)=2.13s    p(95)=2.59s    p(99.9)=14.16s
       { expected_response:true }...: avg=1.21s   min=7.48ms med=1.21s   max=15.57s  p(90)=2.13s    p(95)=2.59s    p(99.9)=14.16s
     http_req_failed................: 0.00%   ✓ 0          ✗ 10740
     http_req_receiving.............: avg=79.86µs min=27.8µs med=61.64µs max=13.12ms p(90)=111.86µs p(95)=136.71µs p(99.9)=1.06ms
     http_req_sending...............: avg=45.48µs min=5.8µs  med=13.54µs max=18.86ms p(90)=32.69µs  p(95)=49.27µs  p(99.9)=6.24ms
     http_req_tls_handshaking.......: avg=0s      min=0s     med=0s      max=0s      p(90)=0s       p(95)=0s       p(99.9)=0s    
     http_req_waiting...............: avg=1.21s   min=7.4ms  med=1.21s   max=15.57s  p(90)=2.13s    p(95)=2.59s    p(99.9)=14.16s
     http_reqs......................: 10740   155.619435/s
     iteration_duration.............: avg=1.33s   min=8.58ms med=1.33s   max=15.59s  p(90)=2.18s    p(95)=2.71s    p(99.9)=14.22s
     iterations.....................: 9740    141.12973/s
     success_rate...................: 100.00% ✓ 9740       ✗ 0    
     vus............................: 78      min=0        max=500
     vus_max........................: 500     min=500      max=500

Performance Overview

Performance Overview

HTTP Overview

HTTP Overview

@github-actions
Copy link

Overview for: constant-vus-over-time

This scenario runs 4 subgraphs and a GraphQL gateway with Federation spec, and runs a heavy query. It's being executed with a constant amount of VUs over a fixed amount of time. It measure things like memory usage, CPU usage, average RPS. It also includes a summary of the entire execution, and metrics information about HTTP execution times.

This scenario was running 50 VUs over 60s

Comparison

Comparison

Gateway RPS ⬇️ Requests Duration Notes
hive-router 1951 117548 total, 0 failed avg: 25ms, p95: 46ms
grafbase 1576 95204 total, 0 failed avg: 31ms, p95: 55ms
cosmo 668 40370 total, 0 failed avg: 74ms, p95: 109ms
apollo-router 379 23080 total, 0 failed avg: 130ms, p95: 169ms
hive-gateway-bun 301 18445 total, 0 failed avg: 162ms, p95: 346ms
hive-gateway 296 18067 total, 0 failed avg: 166ms, p95: 226ms
apollo-gateway 121 7401 total, 0 failed avg: 406ms, p95: 478ms
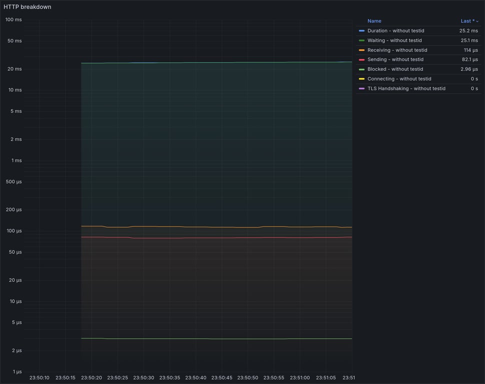
Summary for: `hive-router`

K6 Output

     ✓ response code was 200
     ✓ no graphql errors
     ✓ valid response structure

     checks.........................: 100.00% ✓ 352344      ✗ 0     
     data_received..................: 10 GB   171 MB/s
     data_sent......................: 137 MB  2.3 MB/s
     http_req_blocked...............: avg=4.43µs   min=967ns   med=2.53µs  max=6.9ms    p(90)=3.83µs  p(95)=4.41µs   p(99.9)=81.12µs
     http_req_connecting............: avg=1.43µs   min=0s      med=0s      max=6.87ms   p(90)=0s      p(95)=0s       p(99.9)=0s     
     http_req_duration..............: avg=25.31ms  min=1.68ms  med=22.52ms max=408.95ms p(90)=40.12ms p(95)=46.37ms  p(99.9)=82.83ms
       { expected_response:true }...: avg=25.31ms  min=1.68ms  med=22.52ms max=408.95ms p(90)=40.12ms p(95)=46.37ms  p(99.9)=82.83ms
     http_req_failed................: 0.00%   ✓ 0           ✗ 117548
     http_req_receiving.............: avg=113.86µs min=22.44µs med=42.07µs max=59.84ms  p(90)=96.27µs p(95)=316.76µs p(99.9)=12.33ms
     http_req_sending...............: avg=93.76µs  min=4.19µs  med=9.2µs   max=357.49ms p(90)=21.38µs p(95)=120.24µs p(99.9)=12.5ms 
     http_req_tls_handshaking.......: avg=0s       min=0s      med=0s      max=0s       p(90)=0s      p(95)=0s       p(99.9)=0s     
     http_req_waiting...............: avg=25.1ms   min=1.64ms  med=22.36ms max=397.07ms p(90)=39.73ms p(95)=45.97ms  p(99.9)=80.07ms
     http_reqs......................: 117548  1951.170066/s
     iteration_duration.............: avg=25.54ms  min=4.2ms   med=22.73ms max=420.31ms p(90)=40.33ms p(95)=46.6ms   p(99.9)=83.22ms
     iterations.....................: 117448  1949.510174/s
     success_rate...................: 100.00% ✓ 117448      ✗ 0     
     vus............................: 50      min=50        max=50  
     vus_max........................: 50      min=50        max=50  

Performance Overview

Performance Overview

HTTP Overview

HTTP Overview
Summary for: `grafbase`

K6 Output

     ✓ response code was 200
     ✓ no graphql errors
     ✓ valid response structure

     checks.........................: 100.00% ✓ 285312      ✗ 0    
     data_received..................: 8.4 GB  139 MB/s
     data_sent......................: 111 MB  1.8 MB/s
     http_req_blocked...............: avg=6.46µs   min=1.26µs  med=3.09µs  max=10.24ms  p(90)=4.34µs   p(95)=5.17µs   p(99.9)=115.3µs
     http_req_connecting............: avg=2.75µs   min=0s      med=0s      max=10.21ms  p(90)=0s       p(95)=0s       p(99.9)=0s     
     http_req_duration..............: avg=31.22ms  min=2.88ms  med=27.82ms max=499.99ms p(90)=48.41ms  p(95)=55.28ms  p(99.9)=93.53ms
       { expected_response:true }...: avg=31.22ms  min=2.88ms  med=27.82ms max=499.99ms p(90)=48.41ms  p(95)=55.28ms  p(99.9)=93.53ms
     http_req_failed................: 0.00%   ✓ 0           ✗ 95204
     http_req_receiving.............: avg=159.03µs min=26.93µs med=48.99µs max=54.78ms  p(90)=148.13µs p(95)=399.38µs p(99.9)=18.4ms 
     http_req_sending...............: avg=119.99µs min=5.55µs  med=11.87µs max=120.39ms p(90)=39.48µs  p(95)=141.69µs p(99.9)=17.62ms
     http_req_tls_handshaking.......: avg=0s       min=0s      med=0s      max=0s       p(90)=0s       p(95)=0s       p(99.9)=0s     
     http_req_waiting...............: avg=30.94ms  min=2.83ms  med=27.61ms max=498.95ms p(90)=47.89ms  p(95)=54.75ms  p(99.9)=89.79ms
     http_reqs......................: 95204   1576.551612/s
     iteration_duration.............: avg=31.53ms  min=6.78ms  med=28.1ms  max=523.56ms p(90)=48.72ms  p(95)=55.57ms  p(99.9)=94.56ms
     iterations.....................: 95104   1574.895639/s
     success_rate...................: 100.00% ✓ 95104       ✗ 0    
     vus............................: 50      min=50        max=50 
     vus_max........................: 50      min=50        max=50 

Performance Overview

Performance Overview

HTTP Overview

HTTP Overview
Summary for: `cosmo`

K6 Output

     ✓ response code was 200
     ✓ no graphql errors
     ✓ valid response structure

     checks.........................: 100.00% ✓ 120810     ✗ 0    
     data_received..................: 3.5 GB  59 MB/s
     data_sent......................: 47 MB   777 kB/s
     http_req_blocked...............: avg=9.35µs  min=1.28µs  med=2.8µs   max=9.41ms   p(90)=4.02µs   p(95)=4.92µs   p(99.9)=1.65ms  
     http_req_connecting............: avg=5.79µs  min=0s      med=0s      max=9.38ms   p(90)=0s       p(95)=0s       p(99.9)=1.59ms  
     http_req_duration..............: avg=74.02ms min=2.86ms  med=72.76ms max=525.34ms p(90)=100.78ms p(95)=109.34ms p(99.9)=302.24ms
       { expected_response:true }...: avg=74.02ms min=2.86ms  med=72.76ms max=525.34ms p(90)=100.78ms p(95)=109.34ms p(99.9)=302.24ms
     http_req_failed................: 0.00%   ✓ 0          ✗ 40370
     http_req_receiving.............: avg=161.7µs min=30.59µs med=72.4µs  max=45.21ms  p(90)=148.08µs p(95)=372.08µs p(99.9)=15.61ms 
     http_req_sending...............: avg=69.5µs  min=6.12µs  med=11.35µs max=270.88ms p(90)=29.36µs  p(95)=125.37µs p(99.9)=3.87ms  
     http_req_tls_handshaking.......: avg=0s      min=0s      med=0s      max=0s       p(90)=0s       p(95)=0s       p(99.9)=0s      
     http_req_waiting...............: avg=73.79ms min=2.79ms  med=72.55ms max=511.2ms  p(90)=100.55ms p(95)=109.12ms p(99.9)=297.96ms
     http_reqs......................: 40370   668.240159/s
     iteration_duration.............: avg=74.5ms  min=8ms     med=73.09ms max=547.21ms p(90)=101.13ms p(95)=109.68ms p(99.9)=314.54ms
     iterations.....................: 40270   666.58487/s
     success_rate...................: 100.00% ✓ 40270      ✗ 0    
     vus............................: 50      min=50       max=50 
     vus_max........................: 50      min=50       max=50 

Performance Overview

Performance Overview

HTTP Overview

HTTP Overview
Summary for: `apollo-router`

K6 Output

     ✓ response code was 200
     ✓ no graphql errors
     ✓ valid response structure

     checks.........................: 100.00% ✓ 68940      ✗ 0    
     data_received..................: 2.0 GB  33 MB/s
     data_sent......................: 27 MB   442 kB/s
     http_req_blocked...............: avg=13.57µs  min=1.86µs  med=2.86µs   max=9.25ms   p(90)=4.13µs   p(95)=4.99µs   p(99.9)=4.96ms  
     http_req_connecting............: avg=10.05µs  min=0s      med=0s       max=9.22ms   p(90)=0s       p(95)=0s       p(99.9)=4.94ms  
     http_req_duration..............: avg=129.76ms min=5.9ms   med=128.66ms max=585.36ms p(90)=159.7ms  p(95)=169.11ms p(99.9)=419.54ms
       { expected_response:true }...: avg=129.76ms min=5.9ms   med=128.66ms max=585.36ms p(90)=159.7ms  p(95)=169.11ms p(99.9)=419.54ms
     http_req_failed................: 0.00%   ✓ 0          ✗ 23080
     http_req_receiving.............: avg=78.36µs  min=35.28µs med=51.76µs  max=12.63ms  p(90)=101.96µs p(95)=130.49µs p(99.9)=1.75ms  
     http_req_sending...............: avg=49.36µs  min=7.03µs  med=11.45µs  max=293.91ms p(90)=19.48µs  p(95)=39.45µs  p(99.9)=2.37ms  
     http_req_tls_handshaking.......: avg=0s       min=0s      med=0s       max=0s       p(90)=0s       p(95)=0s       p(99.9)=0s      
     http_req_waiting...............: avg=129.63ms min=5.85ms  med=128.56ms max=584.15ms p(90)=159.53ms p(95)=169ms    p(99.9)=418.09ms
     http_reqs......................: 23080   379.896144/s
     iteration_duration.............: avg=130.64ms min=43.25ms med=129.06ms max=642.44ms p(90)=160.03ms p(95)=169.41ms p(99.9)=439.59ms
     iterations.....................: 22980   378.250147/s
     success_rate...................: 100.00% ✓ 22980      ✗ 0    
     vus............................: 50      min=50       max=50 
     vus_max........................: 50      min=50       max=50 

Performance Overview

Performance Overview

HTTP Overview

HTTP Overview
Summary for: `hive-gateway-bun`

K6 Output

     ✓ response code was 200
     ✓ no graphql errors
     ✓ valid response structure

     checks.........................: 100.00% ✓ 55035     ✗ 0    
     data_received..................: 1.6 GB  27 MB/s
     data_sent......................: 22 MB   351 kB/s
     http_req_blocked...............: avg=19.25µs  min=1.23µs  med=2.82µs   max=11.24ms  p(90)=4.43µs   p(95)=5.49µs   p(99.9)=7.1ms   
     http_req_connecting............: avg=15.31µs  min=0s      med=0s       max=11.21ms  p(90)=0s       p(95)=0s       p(99.9)=7.07ms  
     http_req_duration..............: avg=162.4ms  min=6.7ms   med=151.01ms max=675.15ms p(90)=192.05ms p(95)=345.91ms p(99.9)=513.06ms
       { expected_response:true }...: avg=162.4ms  min=6.7ms   med=151.01ms max=675.15ms p(90)=192.05ms p(95)=345.91ms p(99.9)=513.06ms
     http_req_failed................: 0.00%   ✓ 0         ✗ 18445
     http_req_receiving.............: avg=99.47µs  min=25.23µs med=46.94µs  max=30.89ms  p(90)=103.67µs p(95)=202.17µs p(99.9)=5.56ms  
     http_req_sending...............: avg=99.2µs   min=5.85µs  med=11.38µs  max=270.31ms p(90)=32.86µs  p(95)=128.82µs p(99.9)=4.71ms  
     http_req_tls_handshaking.......: avg=0s       min=0s      med=0s       max=0s       p(90)=0s       p(95)=0s       p(99.9)=0s      
     http_req_waiting...............: avg=162.2ms  min=6.65ms  med=150.87ms max=674.4ms  p(90)=191.69ms p(95)=345.25ms p(99.9)=506.47ms
     http_reqs......................: 18445   301.62748/s
     iteration_duration.............: avg=163.67ms min=30.83ms med=151.6ms  max=724.03ms p(90)=192.62ms p(95)=347.5ms  p(99.9)=550.75ms
     iterations.....................: 18345   299.9922/s
     success_rate...................: 100.00% ✓ 18345     ✗ 0    
     vus............................: 50      min=0       max=50 
     vus_max........................: 50      min=50      max=50 

Performance Overview

Performance Overview

HTTP Overview

HTTP Overview
Summary for: `hive-gateway`

K6 Output

     ✓ response code was 200
     ✓ no graphql errors
     ✓ valid response structure

     checks.........................: 100.00% ✓ 53901     ✗ 0    
     data_received..................: 1.6 GB  26 MB/s
     data_sent......................: 21 MB   345 kB/s
     http_req_blocked...............: avg=19.45µs  min=1.24µs  med=2.75µs   max=11.7ms   p(90)=4.7µs    p(95)=5.89µs   p(99.9)=7.11ms  
     http_req_connecting............: avg=15.69µs  min=0s      med=0s       max=11.67ms  p(90)=0s       p(95)=0s       p(99.9)=7.05ms  
     http_req_duration..............: avg=165.95ms min=6.89ms  med=152.28ms max=1.01s    p(90)=185.31ms p(95)=226.28ms p(99.9)=929.7ms 
       { expected_response:true }...: avg=165.95ms min=6.89ms  med=152.28ms max=1.01s    p(90)=185.31ms p(95)=226.28ms p(99.9)=929.7ms 
     http_req_failed................: 0.00%   ✓ 0         ✗ 18067
     http_req_receiving.............: avg=107.6µs  min=27.21µs med=48.55µs  max=93.55ms  p(90)=108.87µs p(95)=199.72µs p(99.9)=6.08ms  
     http_req_sending...............: avg=102.52µs min=5.71µs  med=11.39µs  max=238.53ms p(90)=33.31µs  p(95)=133.59µs p(99.9)=6.08ms  
     http_req_tls_handshaking.......: avg=0s       min=0s      med=0s       max=0s       p(90)=0s       p(95)=0s       p(99.9)=0s      
     http_req_waiting...............: avg=165.74ms min=6.83ms  med=152.11ms max=1.01s    p(90)=185.11ms p(95)=224.48ms p(99.9)=929.64ms
     http_reqs......................: 18067   296.26618/s
     iteration_duration.............: avg=167.21ms min=36.67ms med=152.73ms max=1.01s    p(90)=185.84ms p(95)=227.63ms p(99.9)=930ms   
     iterations.....................: 17967   294.62636/s
     success_rate...................: 100.00% ✓ 17967     ✗ 0    
     vus............................: 2       min=2       max=50 
     vus_max........................: 50      min=50      max=50 

Performance Overview

Performance Overview

HTTP Overview

HTTP Overview
Summary for: `apollo-gateway`

K6 Output

     ✓ response code was 200
     ✓ no graphql errors
     ✓ valid response structure

     checks.........................: 100.00% ✓ 21903      ✗ 0   
     data_received..................: 650 MB  11 MB/s
     data_sent......................: 8.6 MB  141 kB/s
     http_req_blocked...............: avg=42.59µs  min=1.34µs  med=2.91µs   max=11.53ms  p(90)=4.48µs   p(95)=5.21µs   p(99.9)=9.89ms  
     http_req_connecting............: avg=37.47µs  min=0s      med=0s       max=11.47ms  p(90)=0s       p(95)=0s       p(99.9)=9.86ms  
     http_req_duration..............: avg=405.98ms min=7.37ms  med=405.87ms max=844.28ms p(90)=461.73ms p(95)=477.66ms p(99.9)=735.28ms
       { expected_response:true }...: avg=405.98ms min=7.37ms  med=405.87ms max=844.28ms p(90)=461.73ms p(95)=477.66ms p(99.9)=735.28ms
     http_req_failed................: 0.00%   ✓ 0          ✗ 7401
     http_req_receiving.............: avg=60.35µs  min=28.79µs med=51.09µs  max=864.61µs p(90)=90.08µs  p(95)=104.2µs  p(99.9)=513.06µs
     http_req_sending...............: avg=112.8µs  min=6.29µs  med=11.99µs  max=165.18ms p(90)=18.33µs  p(95)=22.08µs  p(99.9)=9.09ms  
     http_req_tls_handshaking.......: avg=0s       min=0s      med=0s       max=0s       p(90)=0s       p(95)=0s       p(99.9)=0s      
     http_req_waiting...............: avg=405.81ms min=7.33ms  med=405.73ms max=843.42ms p(90)=461.63ms p(95)=477.45ms p(99.9)=734.4ms 
     http_reqs......................: 7401    121.102249/s
     iteration_duration.............: avg=412.03ms min=34.21ms med=406.51ms max=893.34ms p(90)=462.29ms p(95)=478.24ms p(99.9)=858.32ms
     iterations.....................: 7301    119.465953/s
     success_rate...................: 100.00% ✓ 7301       ✗ 0   
     vus............................: 26      min=26       max=50
     vus_max........................: 50      min=50       max=50

Performance Overview

Performance Overview

HTTP Overview

HTTP Overview

@github-actions
Copy link

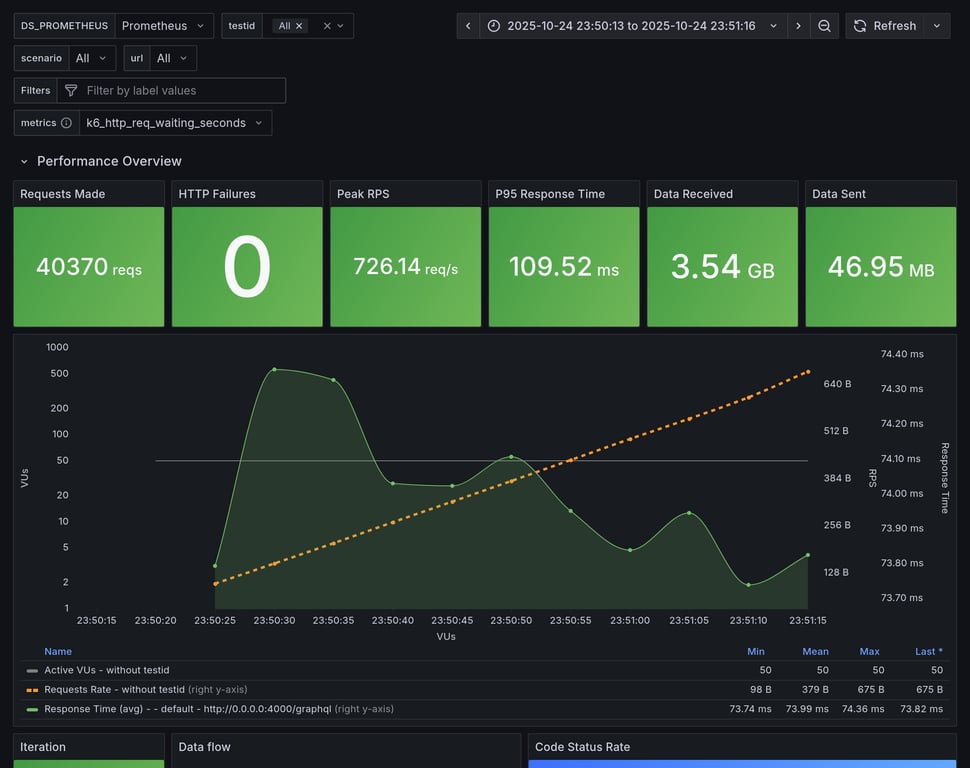
Overview for: constant-vus-subgraphs-delay-resources

This scenario runs 4 subgraphs and a GraphQL gateway with Federation spec, and runs a heavy query. It's being executed with a constant amount of VUs over a fixed amount of time. It measure things like memory usage, CPU usage, average RPS. It also includes a summary of the entire execution, and metrics information about HTTP execution times.

This scenario was running 50 VUs over 60s

Comparison

Comparison

Gateway RPS ⬇️ Requests Duration Notes
grafbase 172 13993 total, 0 failed avg: 216ms, p95: 227ms
hive-router 168 13684 total, 0 failed avg: 221ms, p95: 231ms
cosmo 165 13396 total, 0 failed avg: 226ms, p95: 251ms
hive-gateway 164 12580 total, 0 failed avg: 239ms, p95: 265ms
hive-gateway-bun 163 12555 total, 0 failed avg: 241ms, p95: 270ms
apollo-router 137 11237 total, 0 failed avg: 270ms, p95: 315ms ❌ 1 unexpected GraphQL errors
apollo-gateway 122 10025 total, 0 failed avg: 302ms, p95: 338ms
Summary for: `grafbase`

K6 Output

     ✓ response code was 200
     ✓ no graphql errors
     ✓ valid response structure

     checks.........................: 100.00% ✓ 41679      ✗ 0    
     data_received..................: 1.2 GB  15 MB/s
     data_sent......................: 16 MB   201 kB/s
     http_req_blocked...............: avg=20.12µs  min=1.18µs   med=1.92µs   max=9.68ms   p(90)=3.6µs    p(95)=5.24µs   p(99.9)=7ms     
     http_req_connecting............: avg=17.34µs  min=0s       med=0s       max=9.65ms   p(90)=0s       p(95)=0s       p(99.9)=6.98ms  
     http_req_duration..............: avg=215.8ms  min=157.73ms med=214.83ms max=624.36ms p(90)=224.32ms p(95)=227.02ms p(99.9)=526.03ms
       { expected_response:true }...: avg=215.8ms  min=157.73ms med=214.83ms max=624.36ms p(90)=224.32ms p(95)=227.02ms p(99.9)=526.03ms
     http_req_failed................: 0.00%   ✓ 0          ✗ 13993
     http_req_receiving.............: avg=78.72µs  min=26.54µs  med=47.52µs  max=9.36ms   p(90)=101.07µs p(95)=245.07µs p(99.9)=1.85ms  
     http_req_sending...............: avg=121.29µs min=5.53µs   med=8.58µs   max=396.8ms  p(90)=28.19µs  p(95)=98.22µs  p(99.9)=8.35ms  
     http_req_tls_handshaking.......: avg=0s       min=0s       med=0s       max=0s       p(90)=0s       p(95)=0s       p(99.9)=0s      
     http_req_waiting...............: avg=215.6ms  min=157.65ms med=214.72ms max=623.6ms  p(90)=224.18ms p(95)=226.84ms p(99.9)=506.69ms
     http_reqs......................: 13993   172.84046/s
     iteration_duration.............: avg=216.1ms  min=157.97ms med=215.11ms max=639.04ms p(90)=224.53ms p(95)=227.24ms p(99.9)=544.21ms
     iterations.....................: 13893   171.605267/s
     success_rate...................: 100.00% ✓ 13893      ✗ 0    
     vus............................: 50      min=0        max=50 
     vus_max........................: 50      min=50       max=50 

Performance Overview

Performance Overview

HTTP Overview

HTTP Overview
Summary for: `hive-router`

K6 Output

     ✓ response code was 200
     ✓ no graphql errors
     ✓ valid response structure

     checks.........................: 100.00% ✓ 40752      ✗ 0    
     data_received..................: 1.2 GB  15 MB/s
     data_sent......................: 16 MB   197 kB/s
     http_req_blocked...............: avg=15.11µs  min=995ns    med=1.86µs   max=6.95ms   p(90)=3.28µs   p(95)=4.66µs   p(99.9)=5.09ms  
     http_req_connecting............: avg=12.74µs  min=0s       med=0s       max=6.91ms   p(90)=0s       p(95)=0s       p(99.9)=5.06ms  
     http_req_duration..............: avg=221.04ms min=118.71ms med=220.14ms max=591.99ms p(90)=228.04ms p(95)=230.83ms p(99.9)=508.95ms
       { expected_response:true }...: avg=221.04ms min=118.71ms med=220.14ms max=591.99ms p(90)=228.04ms p(95)=230.83ms p(99.9)=508.95ms
     http_req_failed................: 0.00%   ✓ 0          ✗ 13684
     http_req_receiving.............: avg=70.2µs   min=21.19µs  med=39.34µs  max=16.23ms  p(90)=93.92µs  p(95)=260.62µs p(99.9)=1.5ms   
     http_req_sending...............: avg=148.47µs min=4.29µs   med=7.03µs   max=366.56ms p(90)=21.52µs  p(95)=92.18µs  p(99.9)=10.95ms 
     http_req_tls_handshaking.......: avg=0s       min=0s       med=0s       max=0s       p(90)=0s       p(95)=0s       p(99.9)=0s      
     http_req_waiting...............: avg=220.82ms min=118.66ms med=220.05ms max=591.39ms p(90)=227.92ms p(95)=230.62ms p(99.9)=494.98ms
     http_reqs......................: 13684   168.979828/s
     iteration_duration.............: avg=221.34ms min=118.92ms med=220.38ms max=603.15ms p(90)=228.22ms p(95)=231.02ms p(99.9)=513.76ms
     iterations.....................: 13584   167.744957/s
     success_rate...................: 100.00% ✓ 13584      ✗ 0    
     vus............................: 50      min=0        max=50 
     vus_max........................: 50      min=50       max=50 

Performance Overview

Performance Overview

HTTP Overview

HTTP Overview
Summary for: `cosmo`

K6 Output

     ✓ response code was 200
     ✓ no graphql errors
     ✓ valid response structure

     checks.........................: 100.00% ✓ 39888      ✗ 0    
     data_received..................: 1.2 GB  15 MB/s
     data_sent......................: 16 MB   192 kB/s
     http_req_blocked...............: avg=21.1µs   min=1.43µs   med=2.85µs   max=9.4ms    p(90)=4.24µs   p(95)=5.5µs    p(99.9)=6.95ms  
     http_req_connecting............: avg=17.45µs  min=0s       med=0s       max=9.34ms   p(90)=0s       p(95)=0s       p(99.9)=6.93ms  
     http_req_duration..............: avg=225.62ms min=160.37ms med=223.95ms max=665.9ms  p(90)=245.16ms p(95)=250.6ms  p(99.9)=542.97ms
       { expected_response:true }...: avg=225.62ms min=160.37ms med=223.95ms max=665.9ms  p(90)=245.16ms p(95)=250.6ms  p(99.9)=542.97ms
     http_req_failed................: 0.00%   ✓ 0          ✗ 13396
     http_req_receiving.............: avg=473.17µs min=31.34µs  med=64.89µs  max=253.51ms p(90)=353.28µs p(95)=762.59µs p(99.9)=26.25ms 
     http_req_sending...............: avg=126.08µs min=6.38µs   med=11.44µs  max=308.51ms p(90)=32.39µs  p(95)=132.24µs p(99.9)=5.38ms  
     http_req_tls_handshaking.......: avg=0s       min=0s       med=0s       max=0s       p(90)=0s       p(95)=0s       p(99.9)=0s      
     http_req_waiting...............: avg=225.02ms min=160.23ms med=223.51ms max=664.62ms p(90)=244.57ms p(95)=250.06ms p(99.9)=524ms   
     http_reqs......................: 13396   165.216119/s
     iteration_duration.............: avg=226.09ms min=160.62ms med=224.38ms max=691.3ms  p(90)=245.47ms p(95)=250.97ms p(99.9)=571.52ms
     iterations.....................: 13296   163.982794/s
     success_rate...................: 100.00% ✓ 13296      ✗ 0    
     vus............................: 50      min=0        max=50 
     vus_max........................: 50      min=50       max=50 

Performance Overview

Performance Overview

HTTP Overview

HTTP Overview
Summary for: `hive-gateway`

K6 Output

     ✓ response code was 200
     ✓ no graphql errors
     ✓ valid response structure

     checks.........................: 100.00% ✓ 37440      ✗ 0    
     data_received..................: 1.1 GB  15 MB/s
     data_sent......................: 15 MB   192 kB/s
     http_req_blocked...............: avg=22.75µs  min=1.16µs   med=2.7µs    max=9.9ms    p(90)=4.39µs   p(95)=5.82µs   p(99.9)=7.46ms  
     http_req_connecting............: avg=18.9µs   min=0s       med=0s       max=9.86ms   p(90)=0s       p(95)=0s       p(99.9)=7.41ms  
     http_req_duration..............: avg=239.48ms min=150.81ms med=231.67ms max=694.51ms p(90)=254.07ms p(95)=265.34ms p(99.9)=576.98ms
       { expected_response:true }...: avg=239.48ms min=150.81ms med=231.67ms max=694.51ms p(90)=254.07ms p(95)=265.34ms p(99.9)=576.98ms
     http_req_failed................: 0.00%   ✓ 0          ✗ 12580
     http_req_receiving.............: avg=86.72µs  min=25.78µs  med=47.11µs  max=15.18ms  p(90)=104.88µs p(95)=198.48µs p(99.9)=2.95ms  
     http_req_sending...............: avg=106.29µs min=5.34µs   med=10.99µs  max=278.74ms p(90)=33.22µs  p(95)=123.7µs  p(99.9)=5.93ms  
     http_req_tls_handshaking.......: avg=0s       min=0s       med=0s       max=0s       p(90)=0s       p(95)=0s       p(99.9)=0s      
     http_req_waiting...............: avg=239.29ms min=147.78ms med=231.55ms max=693.85ms p(90)=253.83ms p(95)=265.03ms p(99.9)=575.75ms
     http_reqs......................: 12580   164.729513/s
     iteration_duration.............: avg=240.51ms min=151.04ms med=232.06ms max=716.81ms p(90)=254.51ms p(95)=265.77ms p(99.9)=642.46ms
     iterations.....................: 12480   163.420057/s
     success_rate...................: 100.00% ✓ 12480      ✗ 0    
     vus............................: 50      min=0        max=50 
     vus_max........................: 50      min=50       max=50 

Performance Overview

Performance Overview

HTTP Overview

HTTP Overview
Summary for: `hive-gateway-bun`

K6 Output

     ✓ response code was 200
     ✓ no graphql errors
     ✓ valid response structure

     checks.........................: 100.00% ✓ 37365      ✗ 0    
     data_received..................: 1.1 GB  14 MB/s
     data_sent......................: 15 MB   191 kB/s
     http_req_blocked...............: avg=23.81µs  min=1.11µs   med=2.59µs   max=10.25ms  p(90)=4.15µs   p(95)=5.39µs   p(99.9)=7.9ms 
     http_req_connecting............: avg=20.42µs  min=0s       med=0s       max=10.21ms  p(90)=0s       p(95)=0s       p(99.9)=7.87ms
     http_req_duration..............: avg=240.57ms min=139.44ms med=229.59ms max=1.55s    p(90)=253.04ms p(95)=269.62ms p(99.9)=1.55s 
       { expected_response:true }...: avg=240.57ms min=139.44ms med=229.59ms max=1.55s    p(90)=253.04ms p(95)=269.62ms p(99.9)=1.55s 
     http_req_failed................: 0.00%   ✓ 0          ✗ 12555
     http_req_receiving.............: avg=82.81µs  min=25.53µs  med=45.05µs  max=7.82ms   p(90)=98.1µs   p(95)=170.08µs p(99.9)=3.96ms
     http_req_sending...............: avg=121.14µs min=5.41µs   med=10.79µs  max=297.77ms p(90)=33.31µs  p(95)=121.39µs p(99.9)=5.55ms
     http_req_tls_handshaking.......: avg=0s       min=0s       med=0s       max=0s       p(90)=0s       p(95)=0s       p(99.9)=0s    
     http_req_waiting...............: avg=240.36ms min=139.33ms med=229.47ms max=1.55s    p(90)=252.9ms  p(95)=269.31ms p(99.9)=1.55s 
     http_reqs......................: 12555   163.959903/s
     iteration_duration.............: avg=241.55ms min=139.72ms med=229.95ms max=1.55s    p(90)=253.42ms p(95)=270.46ms p(99.9)=1.55s 
     iterations.....................: 12455   162.653969/s
     success_rate...................: 100.00% ✓ 12455      ✗ 0    
     vus............................: 50      min=0        max=50 
     vus_max........................: 50      min=50       max=50 

Performance Overview

Performance Overview

HTTP Overview

HTTP Overview
Summary for: `apollo-router`

K6 Output

     ✓ response code was 200
     ✗ no graphql errors
      ↳  99% — ✓ 11136 / ✗ 1
     ✓ valid response structure

     checks.........................: 99.99% ✓ 33410      ✗ 1    
     data_received..................: 986 MB 12 MB/s
     data_sent......................: 13 MB  160 kB/s
     http_req_blocked...............: avg=19.92µs  min=1.26µs   med=2.97µs   max=7.26ms   p(90)=4.39µs   p(95)=5.43µs   p(99.9)=5.51ms  
     http_req_connecting............: avg=16.11µs  min=0s       med=0s       max=7.23ms   p(90)=0s       p(95)=0s       p(99.9)=5.5ms   
     http_req_duration..............: avg=269.53ms min=141.4ms  med=266.45ms max=687.16ms p(90)=305.51ms p(95)=315.45ms p(99.9)=599.04ms
       { expected_response:true }...: avg=269.53ms min=141.4ms  med=266.45ms max=687.16ms p(90)=305.51ms p(95)=315.45ms p(99.9)=599.04ms
     http_req_failed................: 0.00%  ✓ 0          ✗ 11237
     http_req_receiving.............: avg=122.39µs min=26.24µs  med=52.06µs  max=195.87ms p(90)=129.15µs p(95)=390.69µs p(99.9)=4.13ms  
     http_req_sending...............: avg=114.93µs min=4.99µs   med=11.02µs  max=224.81ms p(90)=26.47µs  p(95)=132.16µs p(99.9)=4.94ms  
     http_req_tls_handshaking.......: avg=0s       min=0s       med=0s       max=0s       p(90)=0s       p(95)=0s       p(99.9)=0s      
     http_req_waiting...............: avg=269.29ms min=141.31ms med=266.23ms max=667.91ms p(90)=305.36ms p(95)=315.07ms p(99.9)=582.72ms
     http_reqs......................: 11237  137.697375/s
     iteration_duration.............: avg=270.36ms min=141.62ms med=267.13ms max=716.24ms p(90)=305.86ms p(95)=315.73ms p(99.9)=611.03ms
     iterations.....................: 11137  136.471982/s
     success_rate...................: 99.99% ✓ 11136      ✗ 1    
     vus............................: 50     min=0        max=50 
     vus_max........................: 50     min=50       max=50 

Performance Overview

Performance Overview

HTTP Overview

HTTP Overview
Summary for: `apollo-gateway`

K6 Output

     ✓ response code was 200
     ✓ no graphql errors
     ✓ valid response structure

     checks.........................: 100.00% ✓ 29775      ✗ 0    
     data_received..................: 881 MB  11 MB/s
     data_sent......................: 12 MB   143 kB/s
     http_req_blocked...............: avg=31.38µs  min=1.3µs    med=3.3µs    max=11.07ms  p(90)=4.95µs   p(95)=5.87µs   p(99.9)=8.9ms   
     http_req_connecting............: avg=26.77µs  min=0s       med=0s       max=10.85ms  p(90)=0s       p(95)=0s       p(99.9)=8.85ms  
     http_req_duration..............: avg=301.54ms min=210.97ms med=298.5ms  max=889.98ms p(90)=327.07ms p(95)=338.26ms p(99.9)=764.64ms
       { expected_response:true }...: avg=301.54ms min=210.97ms med=298.5ms  max=889.98ms p(90)=327.07ms p(95)=338.26ms p(99.9)=764.64ms
     http_req_failed................: 0.00%   ✓ 0          ✗ 10025
     http_req_receiving.............: avg=97.2µs   min=32.36µs  med=61.42µs  max=133.42ms p(90)=110.82µs p(95)=134.83µs p(99.9)=2.43ms  
     http_req_sending...............: avg=108.48µs min=6.32µs   med=13.14µs  max=204.21ms p(90)=23.19µs  p(95)=39.15µs  p(99.9)=2.56ms  
     http_req_tls_handshaking.......: avg=0s       min=0s       med=0s       max=0s       p(90)=0s       p(95)=0s       p(99.9)=0s      
     http_req_waiting...............: avg=301.33ms min=210.88ms med=298.36ms max=888.37ms p(90)=326.82ms p(95)=338.02ms p(99.9)=762.67ms
     http_reqs......................: 10025   122.706824/s
     iteration_duration.............: avg=302.95ms min=230.24ms med=299.01ms max=917.45ms p(90)=327.51ms p(95)=338.64ms p(99.9)=796.56ms
     iterations.....................: 9925    121.482816/s
     success_rate...................: 100.00% ✓ 9925       ✗ 0    
     vus............................: 50      min=0        max=50 
     vus_max........................: 50      min=50       max=50 

Performance Overview

Performance Overview

HTTP Overview

HTTP Overview

@github-actions
Copy link

Overview for: constant-vus-subgraphs-delay

This scenario runs 4 subgraphs and a GraphQL gateway with Federation spec, and runs a heavy query. It's being executed with a constant amount of VUs over a fixed amount of time. It measure things like memory usage, CPU usage, average RPS. It also includes a summary of the entire execution, and metrics information about HTTP execution times.

This scenario was running 50 VUs over 60s

Comparison

Comparison

Gateway RPS ⬇️ Requests Duration Notes
grafbase 172 13990 total, 0 failed avg: 216ms, p95: 228ms
hive-router 167 13540 total, 0 failed avg: 223ms, p95: 235ms
cosmo 159 12946 total, 0 failed avg: 233ms, p95: 258ms
hive-gateway 151 11592 total, 0 failed avg: 261ms, p95: 286ms
hive-gateway-bun 145 11151 total, 0 failed avg: 270ms, p95: 307ms
apollo-router 126 10249 total, 0 failed avg: 295ms, p95: 342ms
apollo-gateway 89 7310 total, 0 failed avg: 414ms, p95: 453ms
Summary for: `grafbase`

K6 Output

     ✓ response code was 200
     ✓ no graphql errors
     ✓ valid response structure

     checks.........................: 100.00% ✓ 41670      ✗ 0    
     data_received..................: 1.2 GB  15 MB/s
     data_sent......................: 16 MB   201 kB/s
     http_req_blocked...............: avg=19.16µs  min=1.22µs   med=1.9µs    max=9.27ms   p(90)=3.28µs   p(95)=4.77µs   p(99.9)=6.76ms  
     http_req_connecting............: avg=16.54µs  min=0s       med=0s       max=9.23ms   p(90)=0s       p(95)=0s       p(99.9)=6.74ms  
     http_req_duration..............: avg=215.95ms min=158.4ms  med=215.02ms max=609.83ms p(90)=224.72ms p(95)=227.63ms p(99.9)=522.85ms
       { expected_response:true }...: avg=215.95ms min=158.4ms  med=215.02ms max=609.83ms p(90)=224.72ms p(95)=227.63ms p(99.9)=522.85ms
     http_req_failed................: 0.00%   ✓ 0          ✗ 13990
     http_req_receiving.............: avg=79.27µs  min=25.06µs  med=45.54µs  max=12.24ms  p(90)=90.11µs  p(95)=244.65µs p(99.9)=4.02ms  
     http_req_sending...............: avg=154.13µs min=6.14µs   med=8.53µs   max=369.81ms p(90)=31.5µs   p(95)=96.19µs  p(99.9)=8.2ms   
     http_req_tls_handshaking.......: avg=0s       min=0s       med=0s       max=0s       p(90)=0s       p(95)=0s       p(99.9)=0s      
     http_req_waiting...............: avg=215.71ms min=158.35ms med=214.9ms  max=609.01ms p(90)=224.59ms p(95)=227.44ms p(99.9)=497.14ms
     http_reqs......................: 13990   172.923619/s
     iteration_duration.............: avg=216.26ms min=158.63ms med=215.28ms max=628.6ms  p(90)=224.94ms p(95)=227.84ms p(99.9)=540.69ms
     iterations.....................: 13890   171.687568/s
     success_rate...................: 100.00% ✓ 13890      ✗ 0    
     vus............................: 50      min=0        max=50 
     vus_max........................: 50      min=50       max=50 

Performance Overview

Performance Overview

HTTP Overview

HTTP Overview
Summary for: `hive-router`

K6 Output

     ✓ response code was 200
     ✓ no graphql errors
     ✓ valid response structure

     checks.........................: 100.00% ✓ 40320      ✗ 0    
     data_received..................: 1.2 GB  15 MB/s
     data_sent......................: 16 MB   195 kB/s
     http_req_blocked...............: avg=19.67µs  min=1.21µs   med=2.34µs   max=9.06ms   p(90)=3.6µs    p(95)=5.07µs   p(99.9)=6.72ms  
     http_req_connecting............: avg=16.83µs  min=0s       med=0s       max=9.02ms   p(90)=0s       p(95)=0s       p(99.9)=6.7ms   
     http_req_duration..............: avg=223.23ms min=119.83ms med=222.07ms max=609.62ms p(90)=231.68ms p(95)=234.71ms p(99.9)=536.66ms
       { expected_response:true }...: avg=223.23ms min=119.83ms med=222.07ms max=609.62ms p(90)=231.68ms p(95)=234.71ms p(99.9)=536.66ms
     http_req_failed................: 0.00%   ✓ 0          ✗ 13540
     http_req_receiving.............: avg=82.11µs  min=26.41µs  med=45.82µs  max=17.5ms   p(90)=96.08µs  p(95)=261.32µs p(99.9)=3.51ms  
     http_req_sending...............: avg=156.08µs min=5.73µs   med=9.62µs   max=386.97ms p(90)=29.75µs  p(95)=103.37µs p(99.9)=8.19ms  
     http_req_tls_handshaking.......: avg=0s       min=0s       med=0s       max=0s       p(90)=0s       p(95)=0s       p(99.9)=0s      
     http_req_waiting...............: avg=222.99ms min=119.78ms med=221.97ms max=608.87ms p(90)=231.52ms p(95)=234.48ms p(99.9)=503.89ms
     http_reqs......................: 13540   167.241226/s
     iteration_duration.............: avg=223.62ms min=120.05ms med=222.33ms max=637.94ms p(90)=231.88ms p(95)=234.91ms p(99.9)=564.09ms
     iterations.....................: 13440   166.006062/s
     success_rate...................: 100.00% ✓ 13440      ✗ 0    
     vus............................: 50      min=0        max=50 
     vus_max........................: 50      min=50       max=50 

Performance Overview

Performance Overview

HTTP Overview

HTTP Overview
Summary for: `cosmo`

K6 Output

     ✓ response code was 200
     ✓ no graphql errors
     ✓ valid response structure

     checks.........................: 100.00% ✓ 38538      ✗ 0    
     data_received..................: 1.1 GB  14 MB/s
     data_sent......................: 15 MB   186 kB/s
     http_req_blocked...............: avg=17.25µs  min=1.34µs   med=2.72µs   max=7.44ms   p(90)=4.18µs   p(95)=5.53µs   p(99.9)=5.29ms  
     http_req_connecting............: avg=13.95µs  min=0s       med=0s       max=7.4ms    p(90)=0s       p(95)=0s       p(99.9)=5.26ms  
     http_req_duration..............: avg=233.16ms min=132.02ms med=232.16ms max=608.31ms p(90)=252.16ms p(95)=258.16ms p(99.9)=501.57ms
       { expected_response:true }...: avg=233.16ms min=132.02ms med=232.16ms max=608.31ms p(90)=252.16ms p(95)=258.16ms p(99.9)=501.57ms
     http_req_failed................: 0.00%   ✓ 0          ✗ 12946
     http_req_receiving.............: avg=291.77µs min=28.7µs   med=53.07µs  max=61.16ms  p(90)=142.2µs  p(95)=455.33µs p(99.9)=26.69ms 
     http_req_sending...............: avg=126.85µs min=5.66µs   med=10.4µs   max=294.64ms p(90)=22.08µs  p(95)=118.12µs p(99.9)=3.6ms   
     http_req_tls_handshaking.......: avg=0s       min=0s       med=0s       max=0s       p(90)=0s       p(95)=0s       p(99.9)=0s      
     http_req_waiting...............: avg=232.74ms min=131.96ms med=231.84ms max=607.61ms p(90)=251.69ms p(95)=257.76ms p(99.9)=491.85ms
     http_reqs......................: 12946   159.789151/s
     iteration_duration.............: avg=233.65ms min=132.24ms med=232.5ms  max=626.34ms p(90)=252.53ms p(95)=258.47ms p(99.9)=543.53ms
     iterations.....................: 12846   158.554876/s
     success_rate...................: 100.00% ✓ 12846      ✗ 0    
     vus............................: 50      min=0        max=50 
     vus_max........................: 50      min=50       max=50 

Performance Overview

Performance Overview

HTTP Overview

HTTP Overview
Summary for: `hive-gateway`

K6 Output

     ✓ response code was 200
     ✓ no graphql errors
     ✓ valid response structure

     checks.........................: 100.00% ✓ 34476      ✗ 0    
     data_received..................: 1.0 GB  13 MB/s
     data_sent......................: 14 MB   176 kB/s
     http_req_blocked...............: avg=29.08µs  min=1.11µs   med=2.47µs   max=11.66ms  p(90)=3.94µs   p(95)=5.36µs   p(99.9)=9.09ms  
     http_req_connecting............: avg=25.88µs  min=0s       med=0s       max=11.62ms  p(90)=0s       p(95)=0s       p(99.9)=9.04ms  
     http_req_duration..............: avg=260.52ms min=141.62ms med=251.34ms max=743.67ms p(90)=268.94ms p(95)=286.26ms p(99.9)=639.63ms
       { expected_response:true }...: avg=260.52ms min=141.62ms med=251.34ms max=743.67ms p(90)=268.94ms p(95)=286.26ms p(99.9)=639.63ms
     http_req_failed................: 0.00%   ✓ 0          ✗ 11592
     http_req_receiving.............: avg=89.88µs  min=25.01µs  med=44.44µs  max=12.91ms  p(90)=105.21µs p(95)=354.5µs  p(99.9)=4.66ms  
     http_req_sending...............: avg=137.22µs min=5.39µs   med=10.48µs  max=241.65ms p(90)=34.92µs  p(95)=143.42µs p(99.9)=7.36ms  
     http_req_tls_handshaking.......: avg=0s       min=0s       med=0s       max=0s       p(90)=0s       p(95)=0s       p(99.9)=0s      
     http_req_waiting...............: avg=260.29ms min=137.47ms med=251.19ms max=742.8ms  p(90)=268.71ms p(95)=285.73ms p(99.9)=638.58ms
     http_reqs......................: 11592   151.453567/s
     iteration_duration.............: avg=261.75ms min=141.9ms  med=251.66ms max=789.77ms p(90)=269.34ms p(95)=287.25ms p(99.9)=668.95ms
     iterations.....................: 11492   150.147032/s
     success_rate...................: 100.00% ✓ 11492      ✗ 0    
     vus............................: 50      min=0        max=50 
     vus_max........................: 50      min=50       max=50 

Performance Overview

Performance Overview

HTTP Overview

HTTP Overview
Summary for: `hive-gateway-bun`

K6 Output

     ✓ response code was 200
     ✓ no graphql errors
     ✓ valid response structure

     checks.........................: 100.00% ✓ 33153      ✗ 0    
     data_received..................: 979 MB  13 MB/s
     data_sent......................: 13 MB   170 kB/s
     http_req_blocked...............: avg=29.03µs  min=1.24µs   med=2.73µs   max=11.17ms  p(90)=4.21µs   p(95)=5.62µs   p(99.9)=8.81ms 
     http_req_connecting............: avg=25.5µs   min=0s       med=0s       max=11.11ms  p(90)=0s       p(95)=0s       p(99.9)=8.79ms 
     http_req_duration..............: avg=270.43ms min=158.55ms med=261.03ms max=1.02s    p(90)=284.81ms p(95)=306.68ms p(99.9)=1.01s  
       { expected_response:true }...: avg=270.43ms min=158.55ms med=261.03ms max=1.02s    p(90)=284.81ms p(95)=306.68ms p(99.9)=1.01s  
     http_req_failed................: 0.00%   ✓ 0          ✗ 11151
     http_req_receiving.............: avg=95.41µs  min=25.01µs  med=45.56µs  max=21.8ms   p(90)=104.65µs p(95)=349.39µs p(99.9)=4.57ms 
     http_req_sending...............: avg=134.28µs min=5.6µs    med=11.05µs  max=194.73ms p(90)=35.35µs  p(95)=140.48µs p(99.9)=10.71ms
     http_req_tls_handshaking.......: avg=0s       min=0s       med=0s       max=0s       p(90)=0s       p(95)=0s       p(99.9)=0s     
     http_req_waiting...............: avg=270.2ms  min=156.08ms med=260.87ms max=1.02s    p(90)=284.49ms p(95)=305.39ms p(99.9)=1.01s  
     http_reqs......................: 11151   145.94852/s
     iteration_duration.............: avg=271.8ms  min=158.89ms med=261.47ms max=1.02s    p(90)=285.25ms p(95)=310.03ms p(99.9)=1.01s  
     iterations.....................: 11051   144.639682/s
     success_rate...................: 100.00% ✓ 11051      ✗ 0    
     vus............................: 50      min=0        max=50 
     vus_max........................: 50      min=50       max=50 

Performance Overview

Performance Overview

HTTP Overview

HTTP Overview
Summary for: `apollo-router`

K6 Output

     ✓ response code was 200
     ✓ no graphql errors
     ✓ valid response structure

     checks.........................: 100.00% ✓ 30447      ✗ 0    
     data_received..................: 899 MB  11 MB/s
     data_sent......................: 12 MB   147 kB/s
     http_req_blocked...............: avg=28.45µs  min=1.66µs   med=2.87µs   max=9.85ms   p(90)=4.16µs   p(95)=5.06µs   p(99.9)=7.99ms  
     http_req_connecting............: avg=24.65µs  min=0s       med=0s       max=9.82ms   p(90)=0s       p(95)=0s       p(99.9)=7.97ms  
     http_req_duration..............: avg=294.52ms min=177.04ms med=296.36ms max=703.71ms p(90)=332.44ms p(95)=341.66ms p(99.9)=630.09ms
       { expected_response:true }...: avg=294.52ms min=177.04ms med=296.36ms max=703.71ms p(90)=332.44ms p(95)=341.66ms p(99.9)=630.09ms
     http_req_failed................: 0.00%   ✓ 0          ✗ 10249
     http_req_receiving.............: avg=86.36µs  min=36.07µs  med=54.34µs  max=2.56ms   p(90)=104.39µs p(95)=216.07µs p(99.9)=1.39ms  
     http_req_sending...............: avg=91.92µs  min=7.42µs   med=11.15µs  max=317.72ms p(90)=22.13µs  p(95)=138.11µs p(99.9)=3.17ms  
     http_req_tls_handshaking.......: avg=0s       min=0s       med=0s       max=0s       p(90)=0s       p(95)=0s       p(99.9)=0s      
     http_req_waiting...............: avg=294.35ms min=176.96ms med=296.19ms max=702.17ms p(90)=332.21ms p(95)=341.44ms p(99.9)=629.25ms
     http_reqs......................: 10249   126.176734/s
     iteration_duration.............: avg=295.71ms min=177.31ms med=296.97ms max=730.71ms p(90)=332.83ms p(95)=342.46ms p(99.9)=658.21ms
     iterations.....................: 10149   124.945622/s
     success_rate...................: 100.00% ✓ 10149      ✗ 0    
     vus............................: 50      min=0        max=50 
     vus_max........................: 50      min=50       max=50 

Performance Overview

Performance Overview

HTTP Overview

HTTP Overview
Summary for: `apollo-gateway`

K6 Output

     ✓ response code was 200
     ✓ no graphql errors
     ✓ valid response structure

     checks.........................: 100.00% ✓ 21630     ✗ 0   
     data_received..................: 642 MB  7.9 MB/s
     data_sent......................: 8.5 MB  104 kB/s
     http_req_blocked...............: avg=34.26µs  min=1.22µs   med=3.29µs   max=8.87ms   p(90)=4.83µs   p(95)=5.56µs   p(99.9)=7.53ms  
     http_req_connecting............: avg=30.5µs   min=0s       med=0s       max=8.84ms   p(90)=0s       p(95)=0s       p(99.9)=7.5ms   
     http_req_duration..............: avg=413.78ms min=212.04ms med=415.15ms max=813.79ms p(90)=441.06ms p(95)=453.3ms  p(99.9)=701.83ms
       { expected_response:true }...: avg=413.78ms min=212.04ms med=415.15ms max=813.79ms p(90)=441.06ms p(95)=453.3ms  p(99.9)=701.83ms
     http_req_failed................: 0.00%   ✓ 0         ✗ 7310
     http_req_receiving.............: avg=65.61µs  min=29.15µs  med=56.01µs  max=1.64ms   p(90)=94.92µs  p(95)=109.1µs  p(99.9)=504.35µs
     http_req_sending...............: avg=50.96µs  min=5.26µs   med=12.67µs  max=151.58ms p(90)=19.2µs   p(95)=22.54µs  p(99.9)=2.78ms  
     http_req_tls_handshaking.......: avg=0s       min=0s       med=0s       max=0s       p(90)=0s       p(95)=0s       p(99.9)=0s      
     http_req_waiting...............: avg=413.67ms min=211.9ms  med=415.05ms max=813.1ms  p(90)=440.93ms p(95)=453.18ms p(99.9)=701.18ms
     http_reqs......................: 7310    89.437839/s
     iteration_duration.............: avg=416.91ms min=299.04ms med=415.58ms max=840.7ms  p(90)=441.58ms p(95)=453.85ms p(99.9)=783.01ms
     iterations.....................: 7210    88.21434/s
     success_rate...................: 100.00% ✓ 7210      ✗ 0   
     vus............................: 50      min=0       max=50
     vus_max........................: 50      min=50      max=50

Performance Overview

Performance Overview

HTTP Overview

HTTP Overview

@ardatan ardatan merged commit 084284c into main Oct 30, 2025
34 checks passed
@ardatan ardatan deleted the renovate/major-github-artifact-actions branch October 30, 2025 14:17
Sign up for free to join this conversation on GitHub. Already have an account? Sign in to comment

Labels

dependencies Pull requests that update a dependency file

Projects

None yet

Development

Successfully merging this pull request may close these issues.

2 participants