
Product Owner/Developer: João Victor Marinho de Souza
Scrum Master/Developer: Davi Silva Martins das Neves
Developer: Diego Rodrigo da Silva
Developer: Guilherme Oliveira Pontes Alvarenga
Developer: Guilherme Madeira da Silveira
Developer: Henrique Kenji Nawa
Developer: João Pedro Rabello Brasil de Mecenas
Developer: Pedro Cruz Oliveira Araújo
Developer: Thalles Santos Torres
| Sprint | Data de Entrega |
|---|---|
| Sprint 1 | 20 set 2020 |
| Sprint 2 | 18 out 2020 |
| Sprint 3 | 08 nov 2020 |
| Sprint 4 | 29 nov 2020 |
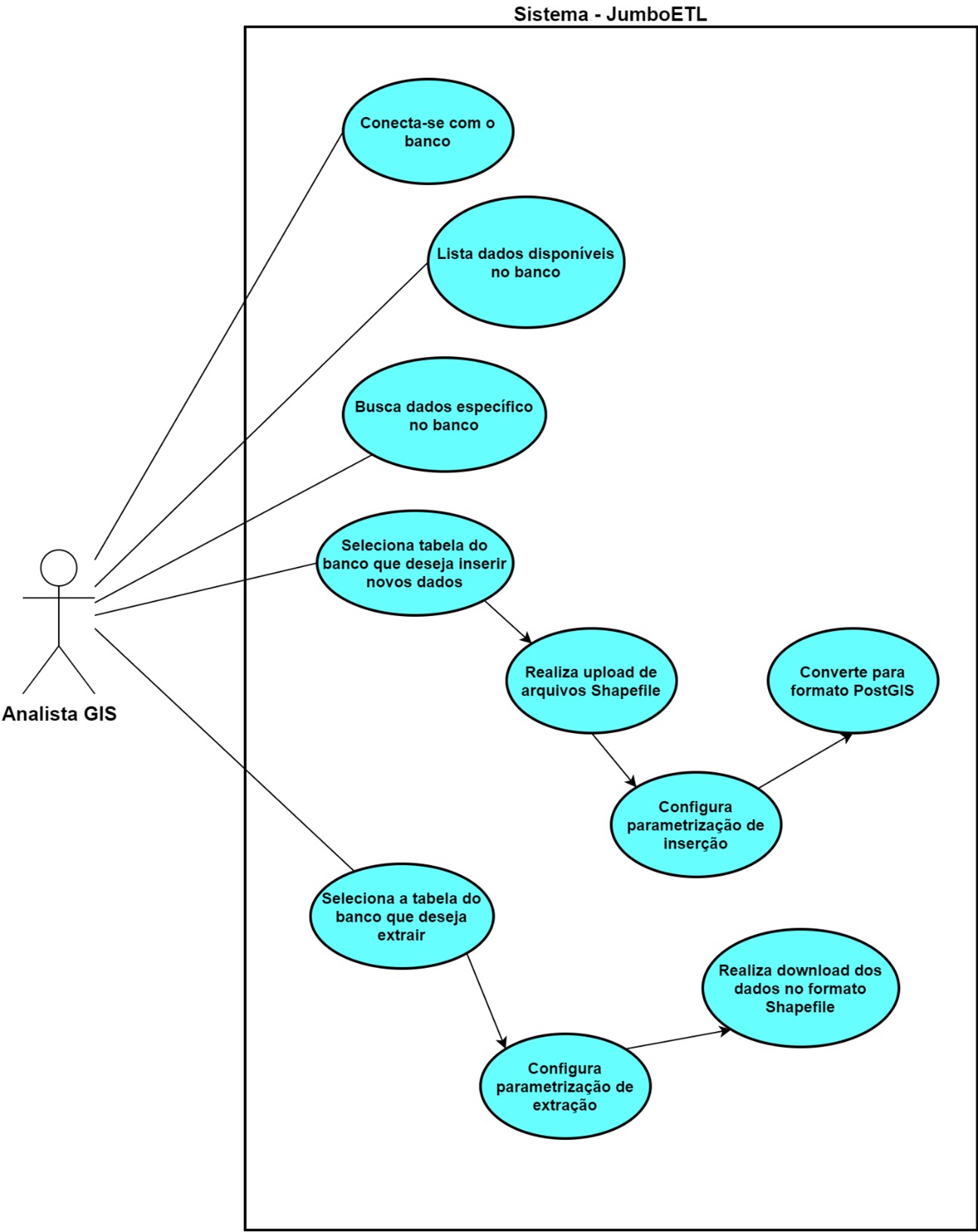
A empresa parceira enfrenta dificuldade de acessos mútuos de funcionários ao software que atualmente utiliza para trabalhar com dados georreferenciados, deste problema surge a ideia do projeto, a proposta de um sistema que faça a conversão de arquivos Shapefile e comunique-se com o banco para inserir ou recuperar esses dados, por meio de uma interface gráfica simples e intuitiva.
O sistema permite gerenciar os arquivos de dados georreferenciados no formato Shapefile, junto ao Banco de Dados. Ele utiliza a ferramenta de software ETL que compõem três etapas (extração, transformação e carregamento) e possui interface gráfica de usuário (GUI). Construído para interagir com dados georreferenciados (PostGIS/PostgreSQL), promete de maneira simples o usuário alimentar, manipular e recuperar arquivos no formato Shapefile desse banco. A aplicação oferece disponibilidade e a conveniência de rodar em qualquer dispositivo com suporte a navegadores web.
Analista GIS: Possui acesso ao acervo de arquivos armazenados e pode armazenar arquivos.



