- Read selected image file and save processing result.
- Usage of additional libaries is forbiden. (Except: read file, memory allocation, display image, save file)
- It is allowed to use a ready-made FFT implementation in version 1D.
Point and geometric transformations (RGB and mono images):
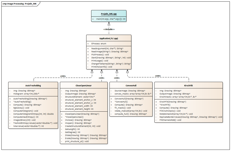
- Automatic tresholding using max entropy function.
Spatial filtration (RGB and mono images):
- Kirsch filtration.
- Edge symmetrical reflection.
- (For RGB files, every channel separately)
Morphological transformation (mono and logic images):
- Erosion with linear element*.
- Dilation with linear element*.
- Opening/Closing with linear element*.
*The structural element is the line with the specified length and inclination.
Logical transformation (onlu logic images):
- Convex Hull.
- Convert pointers to smart ones.
- GUI


