Skip to content

Conversation

@renovate
Copy link
Contributor

@renovate renovate bot commented Oct 22, 2025

This PR contains the following updates:

Package Update Change
prom/prometheus patch v3.7.1 -> v3.7.3

Release Notes

prometheus/prometheus (prom/prometheus)

v3.7.3

Compare Source

v3.7.2: 3.7.2 / 2025-10-22

Compare Source

  • [BUGFIX] AWS SD: Fix AWS SDK v2 credentials handling for EC2 and Lightsail discovery. #​17355
  • [BUGFIX] AWS SD: Load AWS region from IMDS when not set. #​17376
  • [BUGFIX] Relabeling: Fix labelmap action validation with the legacy metric name validation scheme. #​17372
  • [BUGFIX] PromQL: Fix parsing failure when anchored and smoothed are used as metric names and label names. #​17353
  • [BUGFIX] PromQL: Fix formatting of range vector selectors with smoothed/anchored modifier. #​17354

Configuration

📅 Schedule: Branch creation - At any time (no schedule defined), Automerge - At any time (no schedule defined).

🚦 Automerge: Enabled.

Rebasing: Whenever PR becomes conflicted, or you tick the rebase/retry checkbox.

🔕 Ignore: Close this PR and you won't be reminded about this update again.


  • If you want to rebase/retry this PR, check this box

This PR was generated by Mend Renovate. View the repository job log.

@renovate renovate bot added the dependencies Pull requests that update a dependency file label Oct 22, 2025
@github-actions
Copy link

github-actions bot commented Oct 22, 2025

💻 Website Preview

The latest changes are available as preview in: https://6671ead4.federation-gateway-benchmark.pages.dev

@github-actions
Copy link

github-actions bot commented Oct 22, 2025

Overview for: constant-vus-subgraphs-delay

This scenario runs 4 subgraphs and a GraphQL gateway with Federation spec, and runs a heavy query. It's being executed with a constant amount of VUs over a fixed amount of time. It measure things like memory usage, CPU usage, average RPS. It also includes a summary of the entire execution, and metrics information about HTTP execution times.

This scenario was running 50 VUs over 60s

Comparison

Comparison

Gateway RPS ⬇️ Requests Duration Notes
grafbase 172 13994 total, 0 failed avg: 216ms, p95: 228ms
hive-router 167 13541 total, 0 failed avg: 223ms, p95: 234ms
cosmo 159 12894 total, 0 failed avg: 234ms, p95: 258ms
hive-gateway 148 11303 total, 0 failed avg: 267ms, p95: 316ms
hive-gateway-bun 144 11080 total, 0 failed avg: 272ms, p95: 395ms
apollo-router 122 10029 total, 0 failed avg: 302ms, p95: 347ms
apollo-gateway 86 7099 total, 0 failed avg: 426ms, p95: 471ms
Summary for: `grafbase`

K6 Output

     ✓ response code was 200
     ✓ no graphql errors
     ✓ valid response structure

     checks.........................: 100.00% ✓ 41682      ✗ 0    
     data_received..................: 1.2 GB  15 MB/s
     data_sent......................: 16 MB   201 kB/s
     http_req_blocked...............: avg=19.67µs  min=1.23µs   med=1.94µs   max=9.16ms   p(90)=3.39µs   p(95)=4.83µs   p(99.9)=6.91ms  
     http_req_connecting............: avg=16.05µs  min=0s       med=0s       max=9.13ms   p(90)=0s       p(95)=0s       p(99.9)=6.5ms   
     http_req_duration..............: avg=216.09ms min=159.59ms med=215.26ms max=595.86ms p(90)=224.99ms p(95)=227.75ms p(99.9)=499.27ms
       { expected_response:true }...: avg=216.09ms min=159.59ms med=215.26ms max=595.86ms p(90)=224.99ms p(95)=227.75ms p(99.9)=499.27ms
     http_req_failed................: 0.00%   ✓ 0          ✗ 13994
     http_req_receiving.............: avg=78.45µs  min=26.83µs  med=45.89µs  max=14.98ms  p(90)=90.93µs  p(95)=240.72µs p(99.9)=3.04ms  
     http_req_sending...............: avg=97.03µs  min=5.92µs   med=8.64µs   max=364.15ms p(90)=30.9µs   p(95)=95.6µs   p(99.9)=6.13ms  
     http_req_tls_handshaking.......: avg=0s       min=0s       med=0s       max=0s       p(90)=0s       p(95)=0s       p(99.9)=0s      
     http_req_waiting...............: avg=215.92ms min=157.38ms med=215.15ms max=594.84ms p(90)=224.83ms p(95)=227.61ms p(99.9)=482.49ms
     http_reqs......................: 13994   172.810148/s
     iteration_duration.............: avg=216.41ms min=159.85ms med=215.51ms max=619.05ms p(90)=225.2ms  p(95)=227.98ms p(99.9)=528.15ms
     iterations.....................: 13894   171.575261/s
     success_rate...................: 100.00% ✓ 13894      ✗ 0    
     vus............................: 50      min=0        max=50 
     vus_max........................: 50      min=50       max=50 

Performance Overview

Performance Overview

HTTP Overview

HTTP Overview
Summary for: `hive-router`

K6 Output

     ✓ response code was 200
     ✓ no graphql errors
     ✓ valid response structure

     checks.........................: 100.00% ✓ 40323      ✗ 0    
     data_received..................: 1.2 GB  15 MB/s
     data_sent......................: 16 MB   195 kB/s
     http_req_blocked...............: avg=18.96µs  min=1.2µs    med=2.16µs   max=8.84ms   p(90)=3.17µs   p(95)=4.26µs   p(99.9)=6.51ms  
     http_req_connecting............: avg=16.4µs   min=0s       med=0s       max=8.8ms    p(90)=0s       p(95)=0s       p(99.9)=6.48ms  
     http_req_duration..............: avg=223.21ms min=158.4ms  med=222.24ms max=620.29ms p(90)=231.39ms p(95)=234.28ms p(99.9)=525.74ms
       { expected_response:true }...: avg=223.21ms min=158.4ms  med=222.24ms max=620.29ms p(90)=231.39ms p(95)=234.28ms p(99.9)=525.74ms
     http_req_failed................: 0.00%   ✓ 0          ✗ 13541
     http_req_receiving.............: avg=71.97µs  min=25.42µs  med=42.61µs  max=10.83ms  p(90)=86.37µs  p(95)=232.5µs  p(99.9)=1.57ms  
     http_req_sending...............: avg=143.56µs min=5.46µs   med=9.21µs   max=371.33ms p(90)=28.26µs  p(95)=98µs     p(99.9)=5.75ms  
     http_req_tls_handshaking.......: avg=0s       min=0s       med=0s       max=0s       p(90)=0s       p(95)=0s       p(99.9)=0s      
     http_req_waiting...............: avg=223ms    min=158.35ms med=222.14ms max=619.61ms p(90)=231.21ms p(95)=234.08ms p(99.9)=511.12ms
     http_reqs......................: 13541   167.336964/s
     iteration_duration.............: avg=223.57ms min=158.63ms med=222.5ms  max=627.04ms p(90)=231.6ms  p(95)=234.51ms p(99.9)=533.6ms 
     iterations.....................: 13441   166.101184/s
     success_rate...................: 100.00% ✓ 13441      ✗ 0    
     vus............................: 50      min=0        max=50 
     vus_max........................: 50      min=50       max=50 

Performance Overview

Performance Overview

HTTP Overview

HTTP Overview
Summary for: `cosmo`

K6 Output

     ✓ response code was 200
     ✓ no graphql errors
     ✓ valid response structure

     checks.........................: 100.00% ✓ 38382      ✗ 0    
     data_received..................: 1.1 GB  14 MB/s
     data_sent......................: 15 MB   185 kB/s
     http_req_blocked...............: avg=21.67µs  min=1.34µs   med=2.65µs   max=9.42ms   p(90)=3.87µs   p(95)=4.78µs   p(99.9)=7.08ms  
     http_req_connecting............: avg=18.34µs  min=0s       med=0s       max=9.38ms   p(90)=0s       p(95)=0s       p(99.9)=7.06ms  
     http_req_duration..............: avg=234.09ms min=127.27ms med=234.04ms max=642.27ms p(90)=251.83ms p(95)=257.69ms p(99.9)=531.82ms
       { expected_response:true }...: avg=234.09ms min=127.27ms med=234.04ms max=642.27ms p(90)=251.83ms p(95)=257.69ms p(99.9)=531.82ms
     http_req_failed................: 0.00%   ✓ 0          ✗ 12894
     http_req_receiving.............: avg=393.01µs min=29.21µs  med=63.58µs  max=194.01ms p(90)=183.04µs p(95)=508.42µs p(99.9)=28.68ms 
     http_req_sending...............: avg=63.13µs  min=6.1µs    med=10.74µs  max=140.12ms p(90)=28.39µs  p(95)=109.85µs p(99.9)=3.75ms  
     http_req_tls_handshaking.......: avg=0s       min=0s       med=0s       max=0s       p(90)=0s       p(95)=0s       p(99.9)=0s      
     http_req_waiting...............: avg=233.64ms min=123.33ms med=233.7ms  max=641.27ms p(90)=251.1ms  p(95)=256.76ms p(99.9)=530.91ms
     http_reqs......................: 12894   159.178695/s
     iteration_duration.............: avg=234.66ms min=127.54ms med=234.45ms max=668.66ms p(90)=252.16ms p(95)=258ms    p(99.9)=567.4ms 
     iterations.....................: 12794   157.944178/s
     success_rate...................: 100.00% ✓ 12794      ✗ 0    
     vus............................: 11      min=0        max=50 
     vus_max........................: 50      min=50       max=50 

Performance Overview

Performance Overview

HTTP Overview

HTTP Overview
Summary for: `hive-gateway`

K6 Output

     ✓ response code was 200
     ✓ no graphql errors
     ✓ valid response structure

     checks.........................: 100.00% ✓ 33609      ✗ 0    
     data_received..................: 993 MB  13 MB/s
     data_sent......................: 13 MB   172 kB/s
     http_req_blocked...............: avg=29.03µs  min=1.18µs   med=2.61µs   max=11.22ms  p(90)=4.1µs    p(95)=5.48µs   p(99.9)=8.93ms  
     http_req_connecting............: avg=25.69µs  min=0s       med=0s       max=11.19ms  p(90)=0s       p(95)=0s       p(99.9)=8.9ms   
     http_req_duration..............: avg=266.95ms min=148.81ms med=257.42ms max=964.33ms p(90)=276.78ms p(95)=315.75ms p(99.9)=959.64ms
       { expected_response:true }...: avg=266.95ms min=148.81ms med=257.42ms max=964.33ms p(90)=276.78ms p(95)=315.75ms p(99.9)=959.64ms
     http_req_failed................: 0.00%   ✓ 0          ✗ 11303
     http_req_receiving.............: avg=90µs     min=26.22µs  med=45.3µs   max=21.38ms  p(90)=104.27µs p(95)=371.52µs p(99.9)=1.73ms  
     http_req_sending...............: avg=153.71µs min=5.39µs   med=10.78µs  max=389.4ms  p(90)=36.82µs  p(95)=152.3µs  p(99.9)=7.77ms  
     http_req_tls_handshaking.......: avg=0s       min=0s       med=0s       max=0s       p(90)=0s       p(95)=0s       p(99.9)=0s      
     http_req_waiting...............: avg=266.7ms  min=148.76ms med=257.26ms max=964.27ms p(90)=276.58ms p(95)=313.86ms p(99.9)=959.59ms
     http_reqs......................: 11303   148.031932/s
     iteration_duration.............: avg=268.25ms min=148.98ms med=257.79ms max=964.6ms  p(90)=277.28ms p(95)=318.42ms p(99.9)=959.92ms
     iterations.....................: 11203   146.722262/s
     success_rate...................: 100.00% ✓ 11203      ✗ 0    
     vus............................: 50      min=0        max=50 
     vus_max........................: 50      min=50       max=50 

Performance Overview

Performance Overview

HTTP Overview

HTTP Overview
Summary for: `hive-gateway-bun`

K6 Output

     ✓ response code was 200
     ✓ no graphql errors
     ✓ valid response structure

     checks.........................: 100.00% ✓ 32940      ✗ 0    
     data_received..................: 973 MB  13 MB/s
     data_sent......................: 13 MB   168 kB/s
     http_req_blocked...............: avg=30.37µs  min=1.19µs   med=2.81µs   max=11.6ms   p(90)=4.47µs   p(95)=6.27µs   p(99.9)=9.47ms  
     http_req_connecting............: avg=26.33µs  min=0s       med=0s       max=11.56ms  p(90)=0s       p(95)=0s       p(99.9)=9.44ms  
     http_req_duration..............: avg=272.2ms  min=161.33ms med=262.31ms max=793.61ms p(90)=285.87ms p(95)=395.15ms p(99.9)=661.66ms
       { expected_response:true }...: avg=272.2ms  min=161.33ms med=262.31ms max=793.61ms p(90)=285.87ms p(95)=395.15ms p(99.9)=661.66ms
     http_req_failed................: 0.00%   ✓ 0          ✗ 11080
     http_req_receiving.............: avg=106.19µs min=26.56µs  med=49.77µs  max=40.81ms  p(90)=118.19µs p(95)=380.1µs  p(99.9)=5.24ms  
     http_req_sending...............: avg=105.71µs min=5.66µs   med=11.37µs  max=247.17ms p(90)=36.28µs  p(95)=152.26µs p(99.9)=7.39ms  
     http_req_tls_handshaking.......: avg=0s       min=0s       med=0s       max=0s       p(90)=0s       p(95)=0s       p(99.9)=0s      
     http_req_waiting...............: avg=271.99ms min=161.23ms med=262.19ms max=792.69ms p(90)=285.61ms p(95)=394.55ms p(99.9)=660.51ms
     http_reqs......................: 11080   144.767103/s
     iteration_duration.............: avg=273.66ms min=173.79ms med=262.71ms max=821.99ms p(90)=286.43ms p(95)=396.31ms p(99.9)=697.53ms
     iterations.....................: 10980   143.46054/s
     success_rate...................: 100.00% ✓ 10980      ✗ 0    
     vus............................: 50      min=0        max=50 
     vus_max........................: 50      min=50       max=50 

Performance Overview

Performance Overview

HTTP Overview

HTTP Overview
Summary for: `apollo-router`

K6 Output

     ✓ response code was 200
     ✓ no graphql errors
     ✓ valid response structure

     checks.........................: 100.00% ✓ 29787      ✗ 0    
     data_received..................: 880 MB  11 MB/s
     data_sent......................: 12 MB   143 kB/s
     http_req_blocked...............: avg=25.19µs  min=1.79µs  med=3.06µs   max=8.55ms   p(90)=4.69µs   p(95)=5.79µs   p(99.9)=6.92ms  
     http_req_connecting............: avg=21.38µs  min=0s      med=0s       max=8.51ms   p(90)=0s       p(95)=0s       p(99.9)=6.9ms   
     http_req_duration..............: avg=301.54ms min=185ms   med=302.28ms max=732.97ms p(90)=337.35ms p(95)=346.84ms p(99.9)=646.23ms
       { expected_response:true }...: avg=301.54ms min=185ms   med=302.28ms max=732.97ms p(90)=337.35ms p(95)=346.84ms p(99.9)=646.23ms
     http_req_failed................: 0.00%   ✓ 0          ✗ 10029
     http_req_receiving.............: avg=88.26µs  min=34.9µs  med=53.79µs  max=14.03ms  p(90)=105.11µs p(95)=211.73µs p(99.9)=1.53ms  
     http_req_sending...............: avg=84.64µs  min=7.76µs  med=11.55µs  max=343.96ms p(90)=26.88µs  p(95)=138.32µs p(99.9)=2.75ms  
     http_req_tls_handshaking.......: avg=0s       min=0s      med=0s       max=0s       p(90)=0s       p(95)=0s       p(99.9)=0s      
     http_req_waiting...............: avg=301.37ms min=184.9ms med=302.14ms max=731.97ms p(90)=337.17ms p(95)=346.73ms p(99.9)=645.26ms
     http_reqs......................: 10029   122.907352/s
     iteration_duration.............: avg=302.82ms min=185.3ms med=302.96ms max=772.63ms p(90)=337.75ms p(95)=347.3ms  p(99.9)=665.93ms
     iterations.....................: 9929    121.681832/s
     success_rate...................: 100.00% ✓ 9929       ✗ 0    
     vus............................: 50      min=0        max=50 
     vus_max........................: 50      min=50       max=50 

Performance Overview

Performance Overview

HTTP Overview

HTTP Overview
Summary for: `apollo-gateway`

K6 Output

     ✓ response code was 200
     ✓ no graphql errors
     ✓ valid response structure

     checks.........................: 100.00% ✓ 20997     ✗ 0   
     data_received..................: 624 MB  7.6 MB/s
     data_sent......................: 8.3 MB  101 kB/s
     http_req_blocked...............: avg=43.27µs  min=1.39µs   med=2.93µs   max=11.13ms  p(90)=4.2µs    p(95)=4.93µs   p(99.9)=9.66ms  
     http_req_connecting............: avg=39.89µs  min=0s       med=0s       max=11.1ms   p(90)=0s       p(95)=0s       p(99.9)=9.63ms  
     http_req_duration..............: avg=426.04ms min=210.21ms med=428.33ms max=908.9ms  p(90)=457.34ms p(95)=470.5ms  p(99.9)=861.22ms
       { expected_response:true }...: avg=426.04ms min=210.21ms med=428.33ms max=908.9ms  p(90)=457.34ms p(95)=470.5ms  p(99.9)=861.22ms
     http_req_failed................: 0.00%   ✓ 0         ✗ 7099
     http_req_receiving.............: avg=59.92µs  min=27.77µs  med=50.33µs  max=2.13ms   p(90)=87.32µs  p(95)=102.07µs p(99.9)=482.13µs
     http_req_sending...............: avg=120.77µs min=6.55µs   med=12µs     max=184.83ms p(90)=17.56µs  p(95)=22.18µs  p(99.9)=5.86ms  
     http_req_tls_handshaking.......: avg=0s       min=0s       med=0s       max=0s       p(90)=0s       p(95)=0s       p(99.9)=0s      
     http_req_waiting...............: avg=425.86ms min=210.12ms med=428.24ms max=907.57ms p(90)=457.22ms p(95)=470.15ms p(99.9)=860.43ms
     http_reqs......................: 7099    86.99771/s
     iteration_duration.............: avg=429.59ms min=271ms    med=428.83ms max=940ms    p(90)=457.88ms p(95)=470.98ms p(99.9)=897.86ms
     iterations.....................: 6999    85.772217/s
     success_rate...................: 100.00% ✓ 6999      ✗ 0   
     vus............................: 50      min=0       max=50
     vus_max........................: 50      min=50      max=50

Performance Overview

Performance Overview

HTTP Overview

HTTP Overview

@github-actions
Copy link

github-actions bot commented Oct 22, 2025

Overview for: ramping-vus

This scenario runs 4 subgraphs and a GraphQL gateway with Federation spec, and runs a heavy query. We are running a heavy load of concurrent VUs to measure response time and other stats, during stress. It measure things like memory usage, CPU usage, response times. It also includes a summary of the entire execution, and metrics information about HTTP execution times.

This scenario was running 500 VUs over 60s

Comparison

Comparison

Gateway RPS ⬇️ Requests Duration Notes
hive-router 1770 110354 total, 0 failed avg: 126ms, p95: 306ms
grafbase 1450 91791 total, 0 failed avg: 152ms, p95: 352ms
cosmo 675 43301 total, 0 failed avg: 324ms, p95: 712ms
apollo-router 400 26813 total, 0 failed avg: 526ms, p95: 1205ms ❌ 21 unexpected GraphQL errors, non-compatible response structure (1)
hive-gateway 261 18296 total, 0 failed avg: 767ms, p95: 1653ms
hive-gateway-bun 235 16640 total, 0 failed avg: 840ms, p95: 1799ms
apollo-gateway 153 10508 total, 0 failed avg: 1237ms, p95: 2694ms
Summary for: `hive-router`

K6 Output

     ✓ response code was 200
     ✓ no graphql errors
     ✓ valid response structure

     checks.........................: 100.00% ✓ 328062      ✗ 0     
     data_received..................: 9.7 GB  155 MB/s
     data_sent......................: 128 MB  2.1 MB/s
     http_req_blocked...............: avg=519.84µs min=1.14µs  med=2.68µs   max=391.79ms p(90)=4.27µs   p(95)=5.26µs   p(99.9)=176.52ms
     http_req_connecting............: avg=516.29µs min=0s      med=0s       max=391.71ms p(90)=0s       p(95)=0s       p(99.9)=176.35ms
     http_req_duration..............: avg=126.15ms min=1.91ms  med=112.99ms max=446.12ms p(90)=257.01ms p(95)=305.59ms p(99.9)=398.31ms
       { expected_response:true }...: avg=126.15ms min=1.91ms  med=112.99ms max=446.12ms p(90)=257.01ms p(95)=305.59ms p(99.9)=398.31ms
     http_req_failed................: 0.00%   ✓ 0           ✗ 110354
     http_req_receiving.............: avg=541.77µs min=23.24µs med=42.98µs  max=148.7ms  p(90)=116.42µs p(95)=409.49µs p(99.9)=76.46ms 
     http_req_sending...............: avg=479.36µs min=5.36µs  med=10.26µs  max=150.15ms p(90)=27.42µs  p(95)=132.78µs p(99.9)=74.13ms 
     http_req_tls_handshaking.......: avg=0s       min=0s      med=0s       max=0s       p(90)=0s       p(95)=0s       p(99.9)=0s      
     http_req_waiting...............: avg=125.13ms min=1.86ms  med=111.9ms  max=425.78ms p(90)=254.62ms p(95)=303.49ms p(99.9)=395ms   
     http_reqs......................: 110354  1770.470472/s
     iteration_duration.............: avg=128.14ms min=2.1ms   med=114.8ms  max=792.97ms p(90)=259.81ms p(95)=308.46ms p(99.9)=437.34ms
     iterations.....................: 109354  1754.426917/s
     success_rate...................: 100.00% ✓ 109354      ✗ 0     
     vus............................: 74      min=0         max=494 
     vus_max........................: 500     min=500       max=500 

Performance Overview

Performance Overview

HTTP Overview

HTTP Overview
Summary for: `grafbase`

K6 Output

     ✓ response code was 200
     ✓ no graphql errors
     ✓ valid response structure

     checks.........................: 100.00% ✓ 272373      ✗ 0    
     data_received..................: 8.1 GB  128 MB/s
     data_sent......................: 107 MB  1.7 MB/s
     http_req_blocked...............: avg=751.98µs min=1.2µs   med=2.94µs   max=631.1ms  p(90)=4.65µs   p(95)=5.87µs   p(99.9)=238.5ms 
     http_req_connecting............: avg=747.06µs min=0s      med=0s       max=631ms    p(90)=0s       p(95)=0s       p(99.9)=236.96ms
     http_req_duration..............: avg=151.52ms min=2.59ms  med=141.96ms max=557.73ms p(90)=305.18ms p(95)=351.76ms p(99.9)=443.2ms 
       { expected_response:true }...: avg=151.52ms min=2.59ms  med=141.96ms max=557.73ms p(90)=305.18ms p(95)=351.76ms p(99.9)=443.2ms 
     http_req_failed................: 0.00%   ✓ 0           ✗ 91791
     http_req_receiving.............: avg=688.5µs  min=25.92µs med=49.83µs  max=328.73ms p(90)=140.32µs p(95)=471.64µs p(99.9)=94.91ms 
     http_req_sending...............: avg=625.55µs min=5.66µs  med=11.86µs  max=187.93ms p(90)=32.47µs  p(95)=150.06µs p(99.9)=87.85ms 
     http_req_tls_handshaking.......: avg=0s       min=0s      med=0s       max=0s       p(90)=0s       p(95)=0s       p(99.9)=0s      
     http_req_waiting...............: avg=150.21ms min=2.54ms  med=140.46ms max=523.95ms p(90)=302.35ms p(95)=348.93ms p(99.9)=436.24ms
     http_reqs......................: 91791   1450.829417/s
     iteration_duration.............: avg=154.39ms min=2.92ms  med=144.4ms  max=1.05s    p(90)=308.51ms p(95)=355.61ms p(99.9)=552.03ms
     iterations.....................: 90791   1435.023625/s
     success_rate...................: 100.00% ✓ 90791       ✗ 0    
     vus............................: 74      min=0         max=494
     vus_max........................: 500     min=500       max=500

Performance Overview

Performance Overview

HTTP Overview

HTTP Overview
Summary for: `cosmo`

K6 Output

     ✓ response code was 200
     ✓ no graphql errors
     ✓ valid response structure

     checks.........................: 100.00% ✓ 126903     ✗ 0    
     data_received..................: 3.8 GB  59 MB/s
     data_sent......................: 50 MB   787 kB/s
     http_req_blocked...............: avg=130.63µs min=1.28µs  med=3.05µs   max=132.41ms p(90)=4.68µs   p(95)=6.73µs   p(99.9)=47.61ms
     http_req_connecting............: avg=125.19µs min=0s      med=0s       max=132.24ms p(90)=0s       p(95)=0s       p(99.9)=47.55ms
     http_req_duration..............: avg=324.34ms min=2.91ms  med=313.25ms max=1.13s    p(90)=630.98ms p(95)=712.49ms p(99.9)=1s     
       { expected_response:true }...: avg=324.34ms min=2.91ms  med=313.25ms max=1.13s    p(90)=630.98ms p(95)=712.49ms p(99.9)=1s     
     http_req_failed................: 0.00%   ✓ 0          ✗ 43301
     http_req_receiving.............: avg=501.42µs min=27.29µs med=62.22µs  max=120.44ms p(90)=194.43µs p(95)=472.18µs p(99.9)=70.04ms
     http_req_sending...............: avg=195.55µs min=5.59µs  med=11.48µs  max=112.48ms p(90)=32.52µs  p(95)=137.51µs p(99.9)=42.34ms
     http_req_tls_handshaking.......: avg=0s       min=0s      med=0s       max=0s       p(90)=0s       p(95)=0s       p(99.9)=0s     
     http_req_waiting...............: avg=323.64ms min=2.82ms  med=312.6ms  max=1.13s    p(90)=629.62ms p(95)=711.15ms p(99.9)=1s     
     http_reqs......................: 43301   675.816816/s
     iteration_duration.............: avg=332.57ms min=3.19ms  med=323.46ms max=1.13s    p(90)=635.06ms p(95)=715.2ms  p(99.9)=1s     
     iterations.....................: 42301   660.209398/s
     success_rate...................: 100.00% ✓ 42301      ✗ 0    
     vus............................: 68      min=0        max=496
     vus_max........................: 500     min=500      max=500

Performance Overview

Performance Overview

HTTP Overview

HTTP Overview
Summary for: `apollo-router`

K6 Output

     ✓ response code was 200
     ✗ no graphql errors
      ↳  99% — ✓ 25792 / ✗ 21
     ✗ valid response structure
      ↳  99% — ✓ 25812 / ✗ 1

     checks.........................: 99.97% ✓ 77417      ✗ 22   
     data_received..................: 2.4 GB 35 MB/s
     data_sent......................: 31 MB  467 kB/s
     http_req_blocked...............: avg=98.46µs  min=1.47µs  med=3.09µs   max=116.22ms p(90)=4.69µs   p(95)=6.71µs   p(99.9)=27.28ms
     http_req_connecting............: avg=92.93µs  min=0s      med=0s       max=116.16ms p(90)=0s       p(95)=0s       p(99.9)=27.2ms 
     http_req_duration..............: avg=525.94ms min=6.16ms  med=490.64ms max=1.75s    p(90)=1.07s    p(95)=1.2s     p(99.9)=1.53s  
       { expected_response:true }...: avg=525.94ms min=6.16ms  med=490.64ms max=1.75s    p(90)=1.07s    p(95)=1.2s     p(99.9)=1.53s  
     http_req_failed................: 0.00%  ✓ 0          ✗ 26813
     http_req_receiving.............: avg=137.14µs min=29.57µs med=52.11µs  max=108.64ms p(90)=100.91µs p(95)=200.1µs  p(99.9)=18.13ms
     http_req_sending...............: avg=135.59µs min=6.21µs  med=11.75µs  max=84.57ms  p(90)=30.67µs  p(95)=122.13µs p(99.9)=30.63ms
     http_req_tls_handshaking.......: avg=0s       min=0s      med=0s       max=0s       p(90)=0s       p(95)=0s       p(99.9)=0s     
     http_req_waiting...............: avg=525.67ms min=6.1ms   med=490.07ms max=1.75s    p(90)=1.07s    p(95)=1.2s     p(99.9)=1.53s  
     http_reqs......................: 26813  400.26765/s
     iteration_duration.............: avg=546.78ms min=6.3ms   med=512.39ms max=1.75s    p(90)=1.08s    p(95)=1.21s    p(99.9)=1.53s  
     iterations.....................: 25813  385.339531/s
     success_rate...................: 99.91% ✓ 25792      ✗ 21   
     vus............................: 62     min=0        max=497
     vus_max........................: 500    min=500      max=500

Performance Overview

Performance Overview

HTTP Overview

HTTP Overview
Summary for: `hive-gateway`

K6 Output

     ✓ response code was 200
     ✓ no graphql errors
     ✓ valid response structure

     checks.........................: 100.00% ✓ 51888      ✗ 0    
     data_received..................: 1.6 GB  23 MB/s
     data_sent......................: 21 MB   306 kB/s
     http_req_blocked...............: avg=116.76µs min=1.35µs  med=2.98µs   max=117.29ms p(90)=5.37µs   p(95)=8.5µs    p(99.9)=26.84ms
     http_req_connecting............: avg=111.1µs  min=0s      med=0s       max=117.09ms p(90)=0s       p(95)=0s       p(99.9)=26.71ms
     http_req_duration..............: avg=766.79ms min=6.94ms  med=710.11ms max=5.1s     p(90)=1.51s    p(95)=1.65s    p(99.9)=4.36s  
       { expected_response:true }...: avg=766.79ms min=6.94ms  med=710.11ms max=5.1s     p(90)=1.51s    p(95)=1.65s    p(99.9)=4.36s  
     http_req_failed................: 0.00%   ✓ 0          ✗ 18296
     http_req_receiving.............: avg=187.27µs min=26.71µs med=47.46µs  max=115.88ms p(90)=103.97µs p(95)=281.58µs p(99.9)=29.15ms
     http_req_sending...............: avg=217.55µs min=5.82µs  med=11.56µs  max=94.18ms  p(90)=34.66µs  p(95)=129.77µs p(99.9)=35.89ms
     http_req_tls_handshaking.......: avg=0s       min=0s      med=0s       max=0s       p(90)=0s       p(95)=0s       p(99.9)=0s     
     http_req_waiting...............: avg=766.38ms min=6.87ms  med=709.29ms max=5.1s     p(90)=1.51s    p(95)=1.65s    p(99.9)=4.36s  
     http_reqs......................: 18296   261.561899/s
     iteration_duration.............: avg=811.43ms min=7.57ms  med=759.61ms max=5.11s    p(90)=1.52s    p(95)=1.65s    p(99.9)=4.42s  
     iterations.....................: 17296   247.265774/s
     success_rate...................: 100.00% ✓ 17296      ✗ 0    
     vus............................: 67      min=0        max=500
     vus_max........................: 500     min=500      max=500

Performance Overview

Performance Overview

HTTP Overview

HTTP Overview
Summary for: `hive-gateway-bun`

K6 Output

     ✓ response code was 200
     ✓ no graphql errors
     ✓ valid response structure

     checks.........................: 100.00% ✓ 46920      ✗ 0    
     data_received..................: 1.5 GB  21 MB/s
     data_sent......................: 20 MB   277 kB/s
     http_req_blocked...............: avg=135.96µs min=1.16µs  med=2.93µs   max=129.9ms  p(90)=5.48µs   p(95)=8.67µs  p(99.9)=43.24ms
     http_req_connecting............: avg=129.79µs min=0s      med=0s       max=129.83ms p(90)=0s       p(95)=0s      p(99.9)=43.13ms
     http_req_duration..............: avg=839.71ms min=7.56ms  med=775.5ms  max=5.99s    p(90)=1.65s    p(95)=1.79s   p(99.9)=5.26s  
       { expected_response:true }...: avg=839.71ms min=7.56ms  med=775.5ms  max=5.99s    p(90)=1.65s    p(95)=1.79s   p(99.9)=5.26s  
     http_req_failed................: 0.00%   ✓ 0          ✗ 16640
     http_req_receiving.............: avg=178.34µs min=26.57µs med=47.58µs  max=121.83ms p(90)=108.45µs p(95)=188.9µs p(99.9)=23.05ms
     http_req_sending...............: avg=240.13µs min=5.75µs  med=11.53µs  max=113.07ms p(90)=33.41µs  p(95)=130.3µs p(99.9)=51.15ms
     http_req_tls_handshaking.......: avg=0s       min=0s      med=0s       max=0s       p(90)=0s       p(95)=0s      p(99.9)=0s     
     http_req_waiting...............: avg=839.29ms min=7.45ms  med=774.4ms  max=5.99s    p(90)=1.65s    p(95)=1.79s   p(99.9)=5.26s  
     http_reqs......................: 16640   235.718872/s
     iteration_duration.............: avg=893.71ms min=9.74ms  med=836.48ms max=6.04s    p(90)=1.66s    p(95)=1.81s   p(99.9)=5.4s   
     iterations.....................: 15640   221.553074/s
     success_rate...................: 100.00% ✓ 15640      ✗ 0    
     vus............................: 93      min=0        max=500
     vus_max........................: 500     min=500      max=500

Performance Overview

Performance Overview

HTTP Overview

HTTP Overview
Summary for: `apollo-gateway`

K6 Output

     ✓ response code was 200
     ✓ no graphql errors
     ✓ valid response structure

     checks.........................: 100.00% ✓ 28524      ✗ 0    
     data_received..................: 923 MB  14 MB/s
     data_sent......................: 13 MB   184 kB/s
     http_req_blocked...............: avg=34.05µs min=1.34µs med=3.21µs  max=18.16ms p(90)=5.45µs   p(95)=11.74µs p(99.9)=7.28ms
     http_req_connecting............: avg=27.98µs min=0s     med=0s      max=18.1ms  p(90)=0s       p(95)=0s      p(99.9)=7.16ms
     http_req_duration..............: avg=1.23s   min=7.2ms  med=1.19s   max=15.83s  p(90)=2.22s    p(95)=2.69s   p(99.9)=14.44s
       { expected_response:true }...: avg=1.23s   min=7.2ms  med=1.19s   max=15.83s  p(90)=2.22s    p(95)=2.69s   p(99.9)=14.44s
     http_req_failed................: 0.00%   ✓ 0          ✗ 10508
     http_req_receiving.............: avg=79.04µs min=28µs   med=54.75µs max=16.22ms p(90)=102.93µs p(95)=129.3µs p(99.9)=2.34ms
     http_req_sending...............: avg=44.81µs min=5.67µs med=12.7µs  max=17.34ms p(90)=30.33µs  p(95)=47.3µs  p(99.9)=8.62ms
     http_req_tls_handshaking.......: avg=0s      min=0s     med=0s      max=0s      p(90)=0s       p(95)=0s      p(99.9)=0s    
     http_req_waiting...............: avg=1.23s   min=7.16ms med=1.19s   max=15.83s  p(90)=2.22s    p(95)=2.69s   p(99.9)=14.44s
     http_reqs......................: 10508   153.650064/s
     iteration_duration.............: avg=1.36s   min=8.03ms med=1.31s   max=15.84s  p(90)=2.26s    p(95)=2.74s   p(99.9)=14.47s
     iterations.....................: 9508    139.027866/s
     success_rate...................: 100.00% ✓ 9508       ✗ 0    
     vus............................: 97      min=0        max=500
     vus_max........................: 500     min=500      max=500

Performance Overview

Performance Overview

HTTP Overview

HTTP Overview

@github-actions
Copy link

github-actions bot commented Oct 22, 2025

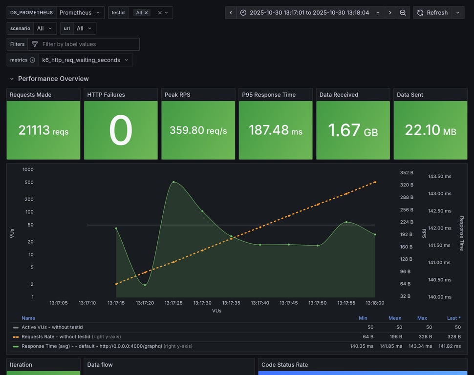
Overview for: constant-vus-over-time

This scenario runs 4 subgraphs and a GraphQL gateway with Federation spec, and runs a heavy query. It's being executed with a constant amount of VUs over a fixed amount of time. It measure things like memory usage, CPU usage, average RPS. It also includes a summary of the entire execution, and metrics information about HTTP execution times.

This scenario was running 50 VUs over 60s

Comparison

Comparison

Gateway RPS ⬇️ Requests Duration Notes
hive-router 1804 108694 total, 0 failed avg: 27ms, p95: 49ms
grafbase 1615 97442 total, 0 failed avg: 31ms, p95: 54ms
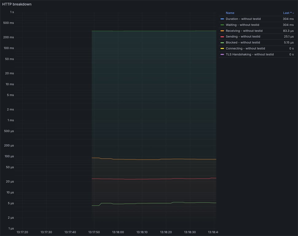
cosmo 664 40163 total, 0 failed avg: 74ms, p95: 109ms
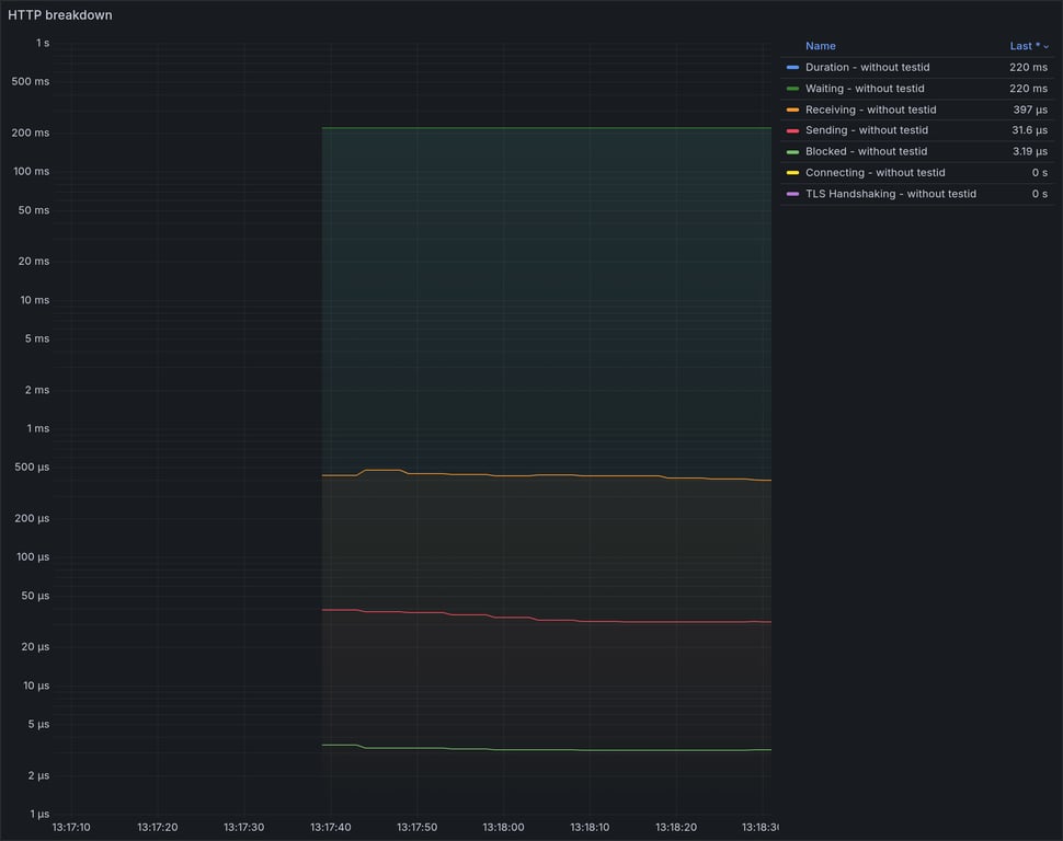
apollo-router 347 21113 total, 0 failed avg: 142ms, p95: 186ms
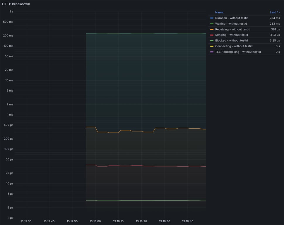
hive-gateway 291 17760 total, 0 failed avg: 169ms, p95: 257ms
hive-gateway-bun 291 17808 total, 0 failed avg: 168ms, p95: 238ms
apollo-gateway 118 7240 total, 0 failed avg: 415ms, p95: 490ms
Summary for: `hive-router`

K6 Output

     ✓ response code was 200
     ✓ no graphql errors
     ✓ valid response structure

     checks.........................: 100.00% ✓ 325782      ✗ 0     
     data_received..................: 9.5 GB  158 MB/s
     data_sent......................: 126 MB  2.1 MB/s
     http_req_blocked...............: avg=5.17µs   min=1.16µs  med=2.55µs  max=9.26ms   p(90)=3.72µs   p(95)=4.31µs   p(99.9)=86.78µs
     http_req_connecting............: avg=2.11µs   min=0s      med=0s      max=9.23ms   p(90)=0s       p(95)=0s       p(99.9)=0s     
     http_req_duration..............: avg=27.35ms  min=1.9ms   med=24.62ms max=433.73ms p(90)=42.89ms  p(95)=49.33ms  p(99.9)=86.27ms
       { expected_response:true }...: avg=27.35ms  min=1.9ms   med=24.62ms max=433.73ms p(90)=42.89ms  p(95)=49.33ms  p(99.9)=86.27ms
     http_req_failed................: 0.00%   ✓ 0           ✗ 108694
     http_req_receiving.............: avg=127.95µs min=23.67µs med=42.43µs max=73.45ms  p(90)=108.51µs p(95)=346.03µs p(99.9)=15.94ms
     http_req_sending...............: avg=104.16µs min=5.2µs   med=10.13µs max=386.21ms p(90)=29.74µs  p(95)=126.27µs p(99.9)=15.75ms
     http_req_tls_handshaking.......: avg=0s       min=0s      med=0s      max=0s       p(90)=0s       p(95)=0s       p(99.9)=0s     
     http_req_waiting...............: avg=27.12ms  min=1.84ms  med=24.44ms max=420.01ms p(90)=42.48ms  p(95)=48.88ms  p(99.9)=83.51ms
     http_reqs......................: 108694  1804.319905/s
     iteration_duration.............: avg=27.61ms  min=3.29ms  med=24.86ms max=460.72ms p(90)=43.15ms  p(95)=49.58ms  p(99.9)=86.58ms
     iterations.....................: 108594  1802.659905/s
     success_rate...................: 100.00% ✓ 108594      ✗ 0     
     vus............................: 50      min=50        max=50  
     vus_max........................: 50      min=50        max=50  

Performance Overview

Performance Overview

HTTP Overview

HTTP Overview
Summary for: `grafbase`

K6 Output

     ✓ response code was 200
     ✓ no graphql errors
     ✓ valid response structure

     checks.........................: 100.00% ✓ 292026      ✗ 0    
     data_received..................: 8.6 GB  142 MB/s
     data_sent......................: 113 MB  1.9 MB/s
     http_req_blocked...............: avg=5.86µs   min=1.21µs med=2.94µs  max=8.99ms   p(90)=4.05µs   p(95)=4.75µs   p(99.9)=113.24µs
     http_req_connecting............: avg=2.32µs   min=0s     med=0s      max=8.96ms   p(90)=0s       p(95)=0s       p(99.9)=0s      
     http_req_duration..............: avg=30.51ms  min=2.54ms med=27.13ms max=450.47ms p(90)=47.35ms  p(95)=54.33ms  p(99.9)=94.91ms 
       { expected_response:true }...: avg=30.51ms  min=2.54ms med=27.13ms max=450.47ms p(90)=47.35ms  p(95)=54.33ms  p(99.9)=94.91ms 
     http_req_failed................: 0.00%   ✓ 0           ✗ 97442
     http_req_receiving.............: avg=156.13µs min=24.4µs med=46.55µs max=49.3ms   p(90)=128.69µs p(95)=384.89µs p(99.9)=18.5ms  
     http_req_sending...............: avg=126.81µs min=5.28µs med=11.42µs max=408.61ms p(90)=36.08µs  p(95)=134.66µs p(99.9)=18.19ms 
     http_req_tls_handshaking.......: avg=0s       min=0s     med=0s      max=0s       p(90)=0s       p(95)=0s       p(99.9)=0s      
     http_req_waiting...............: avg=30.22ms  min=2.5ms  med=26.93ms max=449.66ms p(90)=46.81ms  p(95)=53.69ms  p(99.9)=89.41ms 
     http_reqs......................: 97442   1615.406141/s
     iteration_duration.............: avg=30.81ms  min=6.93ms med=27.41ms max=477.47ms p(90)=47.63ms  p(95)=54.63ms  p(99.9)=95.83ms 
     iterations.....................: 97342   1613.748328/s
     success_rate...................: 100.00% ✓ 97342       ✗ 0    
     vus............................: 50      min=50        max=50 
     vus_max........................: 50      min=50        max=50 

Performance Overview

Performance Overview

HTTP Overview

HTTP Overview
Summary for: `cosmo`

K6 Output

     ✓ response code was 200
     ✓ no graphql errors
     ✓ valid response structure

     checks.........................: 100.00% ✓ 120189     ✗ 0    
     data_received..................: 3.5 GB  58 MB/s
     data_sent......................: 47 MB   773 kB/s
     http_req_blocked...............: avg=9.54µs   min=1.29µs  med=2.8µs   max=9.71ms   p(90)=4.14µs   p(95)=5.18µs   p(99.9)=1.77ms  
     http_req_connecting............: avg=5.98µs   min=0s      med=0s      max=9.67ms   p(90)=0s       p(95)=0s       p(99.9)=1.75ms  
     http_req_duration..............: avg=74.38ms  min=2.86ms  med=73.37ms max=514.25ms p(90)=100.68ms p(95)=108.99ms p(99.9)=292.89ms
       { expected_response:true }...: avg=74.38ms  min=2.86ms  med=73.37ms max=514.25ms p(90)=100.68ms p(95)=108.99ms p(99.9)=292.89ms
     http_req_failed................: 0.00%   ✓ 0          ✗ 40163
     http_req_receiving.............: avg=170.39µs min=30.56µs med=74.65µs max=160.91ms p(90)=147.43µs p(95)=389.18µs p(99.9)=17.71ms 
     http_req_sending...............: avg=59.77µs  min=6.33µs  med=11.53µs max=210.38ms p(90)=30.15µs  p(95)=126.15µs p(99.9)=4.03ms  
     http_req_tls_handshaking.......: avg=0s       min=0s      med=0s      max=0s       p(90)=0s       p(95)=0s       p(99.9)=0s      
     http_req_waiting...............: avg=74.15ms  min=2.76ms  med=73.17ms max=512.54ms p(90)=100.47ms p(95)=108.73ms p(99.9)=288.42ms
     http_reqs......................: 40163   664.642207/s
     iteration_duration.............: avg=74.9ms   min=7.72ms  med=73.71ms max=550.94ms p(90)=101ms    p(95)=109.3ms  p(99.9)=329.65ms
     iterations.....................: 40063   662.987345/s
     success_rate...................: 100.00% ✓ 40063      ✗ 0    
     vus............................: 50      min=50       max=50 
     vus_max........................: 50      min=50       max=50 

Performance Overview

Performance Overview

HTTP Overview

HTTP Overview
Summary for: `apollo-router`

K6 Output

     ✓ response code was 200
     ✓ no graphql errors
     ✓ valid response structure

     checks.........................: 100.00% ✓ 63039      ✗ 0    
     data_received..................: 1.9 GB  30 MB/s
     data_sent......................: 25 MB   404 kB/s
     http_req_blocked...............: avg=13.91µs  min=2.02µs  med=3.36µs   max=8.07ms   p(90)=5.05µs   p(95)=5.92µs   p(99.9)=4.89ms  
     http_req_connecting............: avg=9.88µs   min=0s      med=0s       max=8.04ms   p(90)=0s       p(95)=0s       p(99.9)=4.87ms  
     http_req_duration..............: avg=141.9ms  min=6.22ms  med=140.61ms max=621.13ms p(90)=175.26ms p(95)=186.22ms p(99.9)=445.42ms
       { expected_response:true }...: avg=141.9ms  min=6.22ms  med=140.61ms max=621.13ms p(90)=175.26ms p(95)=186.22ms p(99.9)=445.42ms
     http_req_failed................: 0.00%   ✓ 0          ✗ 21113
     http_req_receiving.............: avg=97.62µs  min=37.28µs med=59.46µs  max=297.28ms p(90)=110.54µs p(95)=143.78µs p(99.9)=1.68ms  
     http_req_sending...............: avg=85.95µs  min=8.51µs  med=12.71µs  max=349.8ms  p(90)=21.93µs  p(95)=39.08µs  p(99.9)=2.04ms  
     http_req_tls_handshaking.......: avg=0s       min=0s      med=0s       max=0s       p(90)=0s       p(95)=0s       p(99.9)=0s      
     http_req_waiting...............: avg=141.72ms min=6.11ms  med=140.49ms max=607.29ms p(90)=175.13ms p(95)=186.07ms p(99.9)=435.35ms
     http_reqs......................: 21113   347.025851/s
     iteration_duration.............: avg=142.9ms  min=32.92ms med=141.01ms max=641.59ms p(90)=175.62ms p(95)=186.63ms p(99.9)=466.54ms
     iterations.....................: 21013   345.382192/s
     success_rate...................: 100.00% ✓ 21013      ✗ 0    
     vus............................: 50      min=50       max=50 
     vus_max........................: 50      min=50       max=50 

Performance Overview

Performance Overview

HTTP Overview

HTTP Overview
Summary for: `hive-gateway`

K6 Output

     ✓ response code was 200
     ✓ no graphql errors
     ✓ valid response structure

     checks.........................: 100.00% ✓ 52980      ✗ 0    
     data_received..................: 1.6 GB  26 MB/s
     data_sent......................: 21 MB   339 kB/s
     http_req_blocked...............: avg=21.32µs  min=1.17µs  med=2.81µs   max=12.03ms  p(90)=4.65µs   p(95)=5.76µs   p(99.9)=7.9ms   
     http_req_connecting............: avg=17.34µs  min=0s      med=0s       max=11.99ms  p(90)=0s       p(95)=0s       p(99.9)=7.87ms  
     http_req_duration..............: avg=168.71ms min=7.04ms  med=155.8ms  max=967.82ms p(90)=188.99ms p(95)=256.98ms p(99.9)=952.64ms
       { expected_response:true }...: avg=168.71ms min=7.04ms  med=155.8ms  max=967.82ms p(90)=188.99ms p(95)=256.98ms p(99.9)=952.64ms
     http_req_failed................: 0.00%   ✓ 0          ✗ 17760
     http_req_receiving.............: avg=95.44µs  min=27.51µs med=48.83µs  max=14.41ms  p(90)=111.85µs p(95)=185.93µs p(99.9)=3.98ms  
     http_req_sending...............: avg=104.87µs min=5.55µs  med=11.39µs  max=316.57ms p(90)=32.77µs  p(95)=124.99µs p(99.9)=5.94ms  
     http_req_tls_handshaking.......: avg=0s       min=0s      med=0s       max=0s       p(90)=0s       p(95)=0s       p(99.9)=0s      
     http_req_waiting...............: avg=168.51ms min=6.94ms  med=155.64ms max=967.7ms  p(90)=188.81ms p(95)=254.28ms p(99.9)=952.53ms
     http_reqs......................: 17760   291.329033/s
     iteration_duration.............: avg=170.04ms min=31.51ms med=156.19ms max=968.11ms p(90)=189.45ms p(95)=286.19ms p(99.9)=952.94ms
     iterations.....................: 17660   289.688667/s
     success_rate...................: 100.00% ✓ 17660      ✗ 0    
     vus............................: 50      min=50       max=50 
     vus_max........................: 50      min=50       max=50 

Performance Overview

Performance Overview

HTTP Overview

HTTP Overview
Summary for: `hive-gateway-bun`

K6 Output

     ✓ response code was 200
     ✓ no graphql errors
     ✓ valid response structure

     checks.........................: 100.00% ✓ 53124      ✗ 0    
     data_received..................: 1.6 GB  26 MB/s
     data_sent......................: 21 MB   339 kB/s
     http_req_blocked...............: avg=16.58µs  min=1.09µs  med=2.9µs    max=8.93ms   p(90)=5.16µs   p(95)=6.38µs   p(99.9)=5.75ms  
     http_req_connecting............: avg=12.61µs  min=0s      med=0s       max=8.89ms   p(90)=0s       p(95)=0s       p(99.9)=5.72ms  
     http_req_duration..............: avg=168.15ms min=7.55ms  med=156.75ms max=707.68ms p(90)=189.45ms p(95)=237.72ms p(99.9)=555.95ms
       { expected_response:true }...: avg=168.15ms min=7.55ms  med=156.75ms max=707.68ms p(90)=189.45ms p(95)=237.72ms p(99.9)=555.95ms
     http_req_failed................: 0.00%   ✓ 0          ✗ 17808
     http_req_receiving.............: avg=102.97µs min=24.61µs med=52.5µs   max=68.14ms  p(90)=107.99µs p(95)=257.91µs p(99.9)=5.05ms  
     http_req_sending...............: avg=65.19µs  min=4.56µs  med=10.79µs  max=152.33ms p(90)=23.49µs  p(95)=129.09µs p(99.9)=5.55ms  
     http_req_tls_handshaking.......: avg=0s       min=0s      med=0s       max=0s       p(90)=0s       p(95)=0s       p(99.9)=0s      
     http_req_waiting...............: avg=167.98ms min=7.47ms  med=156.61ms max=706.97ms p(90)=189.25ms p(95)=237.49ms p(99.9)=554.6ms 
     http_reqs......................: 17808   291.727289/s
     iteration_duration.............: avg=169.5ms  min=31.2ms  med=157.14ms max=744.82ms p(90)=189.9ms  p(95)=244.38ms p(99.9)=580.98ms
     iterations.....................: 17708   290.089108/s
     success_rate...................: 100.00% ✓ 17708      ✗ 0    
     vus............................: 31      min=31       max=50 
     vus_max........................: 50      min=50       max=50 

Performance Overview

Performance Overview

HTTP Overview

HTTP Overview
Summary for: `apollo-gateway`

K6 Output

     ✓ response code was 200
     ✓ no graphql errors
     ✓ valid response structure

     checks.........................: 100.00% ✓ 21420      ✗ 0   
     data_received..................: 636 MB  10 MB/s
     data_sent......................: 8.4 MB  138 kB/s
     http_req_blocked...............: avg=45.08µs  min=1.35µs  med=3.04µs   max=12.27ms  p(90)=4.83µs   p(95)=5.46µs   p(99.9)=10.48ms 
     http_req_connecting............: avg=40.85µs  min=0s      med=0s       max=12.23ms  p(90)=0s       p(95)=0s       p(99.9)=10.45ms 
     http_req_duration..............: avg=415.41ms min=7.64ms  med=415.49ms max=738.42ms p(90)=471.65ms p(95)=490.18ms p(99.9)=679.56ms
       { expected_response:true }...: avg=415.41ms min=7.64ms  med=415.49ms max=738.42ms p(90)=471.65ms p(95)=490.18ms p(99.9)=679.56ms
     http_req_failed................: 0.00%   ✓ 0          ✗ 7240
     http_req_receiving.............: avg=68.62µs  min=30.7µs  med=56.06µs  max=2.13ms   p(90)=102.6µs  p(95)=117.77µs p(99.9)=551.97µs
     http_req_sending...............: avg=133.7µs  min=6.45µs  med=12.58µs  max=256.3ms  p(90)=20.93µs  p(95)=29.98µs  p(99.9)=4.13ms  
     http_req_tls_handshaking.......: avg=0s       min=0s      med=0s       max=0s       p(90)=0s       p(95)=0s       p(99.9)=0s      
     http_req_waiting...............: avg=415.21ms min=7.57ms  med=415.39ms max=737.55ms p(90)=471.41ms p(95)=489.91ms p(99.9)=678.62ms
     http_reqs......................: 7240    118.297072/s
     iteration_duration.............: avg=421.55ms min=97.63ms med=416.22ms max=786.64ms p(90)=472.77ms p(95)=490.89ms p(99.9)=706.88ms
     iterations.....................: 7140    116.663135/s
     success_rate...................: 100.00% ✓ 7140       ✗ 0   
     vus............................: 44      min=44       max=50
     vus_max........................: 50      min=50       max=50

Performance Overview

Performance Overview

HTTP Overview

HTTP Overview

@github-actions
Copy link

github-actions bot commented Oct 22, 2025

Overview for: constant-vus-subgraphs-delay-resources

This scenario runs 4 subgraphs and a GraphQL gateway with Federation spec, and runs a heavy query. It's being executed with a constant amount of VUs over a fixed amount of time. It measure things like memory usage, CPU usage, average RPS. It also includes a summary of the entire execution, and metrics information about HTTP execution times.

This scenario was running 50 VUs over 60s

Comparison

Comparison

Gateway RPS ⬇️ Requests Duration Notes
grafbase 172 13990 total, 0 failed avg: 216ms, p95: 228ms
hive-router 169 13694 total, 0 failed avg: 221ms, p95: 231ms
cosmo 168 13689 total, 0 failed avg: 221ms, p95: 240ms
hive-gateway-bun 160 12244 total, 0 failed avg: 246ms, p95: 277ms
hive-gateway 158 12125 total, 0 failed avg: 249ms, p95: 282ms
apollo-router 136 11100 total, 0 failed avg: 272ms, p95: 315ms ❌ 1 unexpected GraphQL errors
apollo-gateway 121 9917 total, 0 failed avg: 305ms, p95: 338ms
Summary for: `grafbase`

K6 Output

     ✓ response code was 200
     ✓ no graphql errors
     ✓ valid response structure

     checks.........................: 100.00% ✓ 41670      ✗ 0    
     data_received..................: 1.2 GB  15 MB/s
     data_sent......................: 16 MB   201 kB/s
     http_req_blocked...............: avg=43.84µs  min=1.16µs   med=1.9µs    max=348.91ms p(90)=3.59µs   p(95)=5.15µs   p(99.9)=6.78ms  
     http_req_connecting............: avg=16.32µs  min=0s       med=0s       max=8.97ms   p(90)=0s       p(95)=0s       p(99.9)=6.6ms   
     http_req_duration..............: avg=216.38ms min=122.13ms med=215.5ms  max=623.35ms p(90)=225.23ms p(95)=228.18ms p(99.9)=530.34ms
       { expected_response:true }...: avg=216.38ms min=122.13ms med=215.5ms  max=623.35ms p(90)=225.23ms p(95)=228.18ms p(99.9)=530.34ms
     http_req_failed................: 0.00%   ✓ 0          ✗ 13990
     http_req_receiving.............: avg=93.74µs  min=26.58µs  med=48.82µs  max=24.94ms  p(90)=105.09µs p(95)=261.71µs p(99.9)=6.18ms  
     http_req_sending...............: avg=144.69µs min=5.53µs   med=8.3µs    max=398.86ms p(90)=29.34µs  p(95)=104.6µs  p(99.9)=7.32ms  
     http_req_tls_handshaking.......: avg=0s       min=0s       med=0s       max=0s       p(90)=0s       p(95)=0s       p(99.9)=0s      
     http_req_waiting...............: avg=216.14ms min=119.63ms med=215.38ms max=622.66ms p(90)=225.07ms p(95)=227.93ms p(99.9)=509.24ms
     http_reqs......................: 13990   172.484002/s
     iteration_duration.............: avg=216.7ms  min=122.42ms med=215.76ms max=634.35ms p(90)=225.44ms p(95)=228.44ms p(99.9)=540.97ms
     iterations.....................: 13890   171.251092/s
     success_rate...................: 100.00% ✓ 13890      ✗ 0    
     vus............................: 50      min=0        max=50 
     vus_max........................: 50      min=50       max=50 

Performance Overview

Performance Overview

HTTP Overview

HTTP Overview
Summary for: `hive-router`

K6 Output

     ✓ response code was 200
     ✓ no graphql errors
     ✓ valid response structure

     checks.........................: 100.00% ✓ 40782      ✗ 0    
     data_received..................: 1.2 GB  15 MB/s
     data_sent......................: 16 MB   197 kB/s
     http_req_blocked...............: avg=19.08µs  min=1.13µs   med=1.93µs   max=9.36ms   p(90)=3.16µs   p(95)=4.4µs    p(99.9)=6.66ms  
     http_req_connecting............: avg=16.64µs  min=0s       med=0s       max=9.32ms   p(90)=0s       p(95)=0s       p(99.9)=6.64ms  
     http_req_duration..............: avg=220.5ms  min=137.75ms med=219.4ms  max=615.11ms p(90)=228.35ms p(95)=231.14ms p(99.9)=524.95ms
       { expected_response:true }...: avg=220.5ms  min=137.75ms med=219.4ms  max=615.11ms p(90)=228.35ms p(95)=231.14ms p(99.9)=524.95ms
     http_req_failed................: 0.00%   ✓ 0          ✗ 13694
     http_req_receiving.............: avg=77.41µs  min=25.51µs  med=42.66µs  max=82.2ms   p(90)=91.63µs  p(95)=240.72µs p(99.9)=1.86ms  
     http_req_sending...............: avg=123.15µs min=5.47µs   med=8.24µs   max=363.53ms p(90)=27.44µs  p(95)=98.4µs   p(99.9)=6.41ms  
     http_req_tls_handshaking.......: avg=0s       min=0s       med=0s       max=0s       p(90)=0s       p(95)=0s       p(99.9)=0s      
     http_req_waiting...............: avg=220.3ms  min=137.7ms  med=219.3ms  max=599.78ms p(90)=228.23ms p(95)=230.98ms p(99.9)=493.47ms
     http_reqs......................: 13694   169.324665/s
     iteration_duration.............: avg=220.83ms min=138ms    med=219.65ms max=636.41ms p(90)=228.55ms p(95)=231.32ms p(99.9)=537.05ms
     iterations.....................: 13594   168.088177/s
     success_rate...................: 100.00% ✓ 13594      ✗ 0    
     vus............................: 50      min=0        max=50 
     vus_max........................: 50      min=50       max=50 

Performance Overview

Performance Overview

HTTP Overview

HTTP Overview
Summary for: `cosmo`

K6 Output

     ✓ response code was 200
     ✓ no graphql errors
     ✓ valid response structure

     checks.........................: 100.00% ✓ 40767      ✗ 0    
     data_received..................: 1.2 GB  15 MB/s
     data_sent......................: 16 MB   196 kB/s
     http_req_blocked...............: avg=21.58µs  min=1.41µs   med=2.59µs   max=10.03ms  p(90)=3.83µs   p(95)=4.75µs   p(99.9)=7.42ms  
     http_req_connecting............: avg=18.3µs   min=0s       med=0s       max=9.99ms   p(90)=0s       p(95)=0s       p(99.9)=7.4ms   
     http_req_duration..............: avg=220.83ms min=164.12ms med=219.91ms max=633.85ms p(90)=234.43ms p(95)=239.58ms p(99.9)=522.3ms 
       { expected_response:true }...: avg=220.83ms min=164.12ms med=219.91ms max=633.85ms p(90)=234.43ms p(95)=239.58ms p(99.9)=522.3ms 
     http_req_failed................: 0.00%   ✓ 0          ✗ 13689
     http_req_receiving.............: avg=423.91µs min=32.41µs  med=62.05µs  max=393.94ms p(90)=336.75µs p(95)=864.19µs p(99.9)=22.11ms 
     http_req_sending...............: avg=85.31µs  min=6.84µs   med=10.74µs  max=264.12ms p(90)=28.98µs  p(95)=117.25µs p(99.9)=1.93ms  
     http_req_tls_handshaking.......: avg=0s       min=0s       med=0s       max=0s       p(90)=0s       p(95)=0s       p(99.9)=0s      
     http_req_waiting...............: avg=220.32ms min=164.06ms med=219.54ms max=632.83ms p(90)=233.88ms p(95)=239.15ms p(99.9)=514.17ms
     http_reqs......................: 13689   168.793911/s
     iteration_duration.............: avg=221.28ms min=164.4ms  med=220.26ms max=647.53ms p(90)=234.73ms p(95)=239.9ms  p(99.9)=559.89ms
     iterations.....................: 13589   167.560849/s
     success_rate...................: 100.00% ✓ 13589      ✗ 0    
     vus............................: 50      min=0        max=50 
     vus_max........................: 50      min=50       max=50 

Performance Overview

Performance Overview

HTTP Overview

HTTP Overview
Summary for: `hive-gateway-bun`

K6 Output

     ✓ response code was 200
     ✓ no graphql errors
     ✓ valid response structure

     checks.........................: 100.00% ✓ 36432      ✗ 0    
     data_received..................: 1.1 GB  14 MB/s
     data_sent......................: 14 MB   186 kB/s
     http_req_blocked...............: avg=27.06µs  min=1.14µs   med=2.51µs   max=11.73ms  p(90)=4.14µs   p(95)=5.35µs   p(99.9)=9.09ms  
     http_req_connecting............: avg=23.67µs  min=0s       med=0s       max=11.7ms   p(90)=0s       p(95)=0s       p(99.9)=9.03ms  
     http_req_duration..............: avg=246.34ms min=160.72ms med=237.29ms max=843.61ms p(90)=264.53ms p(95)=276.78ms p(99.9)=837.56ms
       { expected_response:true }...: avg=246.34ms min=160.72ms med=237.29ms max=843.61ms p(90)=264.53ms p(95)=276.78ms p(99.9)=837.56ms
     http_req_failed................: 0.00%   ✓ 0          ✗ 12244
     http_req_receiving.............: avg=92.28µs  min=24.43µs  med=43.84µs  max=99.86ms  p(90)=97.79µs  p(95)=237.93µs p(99.9)=3.28ms  
     http_req_sending...............: avg=110.01µs min=5.33µs   med=10.5µs   max=311.05ms p(90)=32.27µs  p(95)=127.89µs p(99.9)=4.87ms  
     http_req_tls_handshaking.......: avg=0s       min=0s       med=0s       max=0s       p(90)=0s       p(95)=0s       p(99.9)=0s      
     http_req_waiting...............: avg=246.14ms min=160.63ms med=237.15ms max=843.56ms p(90)=264.43ms p(95)=276.6ms  p(99.9)=837.48ms
     http_reqs......................: 12244   160.077574/s
     iteration_duration.............: avg=247.45ms min=174.21ms med=237.68ms max=851.33ms p(90)=264.9ms  p(95)=277.11ms p(99.9)=838.62ms
     iterations.....................: 12144   158.770178/s
     success_rate...................: 100.00% ✓ 12144      ✗ 0    
     vus............................: 50      min=0        max=50 
     vus_max........................: 50      min=50       max=50 

Performance Overview

Performance Overview

HTTP Overview

HTTP Overview
Summary for: `hive-gateway`

K6 Output

     ✓ response code was 200
     ✓ no graphql errors
     ✓ valid response structure

     checks.........................: 100.00% ✓ 36075      ✗ 0    
     data_received..................: 1.1 GB  14 MB/s
     data_sent......................: 14 MB   184 kB/s
     http_req_blocked...............: avg=26.6µs   min=1.15µs   med=2.62µs   max=11.39ms  p(90)=4.37µs   p(95)=5.75µs   p(99.9)=8.62ms  
     http_req_connecting............: avg=23µs     min=0s       med=0s       max=11.35ms  p(90)=0s       p(95)=0s       p(99.9)=8.59ms  
     http_req_duration..............: avg=248.85ms min=160.73ms med=240.38ms max=820.65ms p(90)=264.74ms p(95)=281.95ms p(99.9)=681.41ms
       { expected_response:true }...: avg=248.85ms min=160.73ms med=240.38ms max=820.65ms p(90)=264.74ms p(95)=281.95ms p(99.9)=681.41ms
     http_req_failed................: 0.00%   ✓ 0          ✗ 12125
     http_req_receiving.............: avg=98.59µs  min=24.94µs  med=48.85µs  max=11.08ms  p(90)=111.94µs p(95)=281.75µs p(99.9)=5.51ms  
     http_req_sending...............: avg=103.82µs min=5.55µs   med=10.91µs  max=218.74ms p(90)=33.54µs  p(95)=134.46µs p(99.9)=6.15ms  
     http_req_tls_handshaking.......: avg=0s       min=0s       med=0s       max=0s       p(90)=0s       p(95)=0s       p(99.9)=0s      
     http_req_waiting...............: avg=248.64ms min=160.62ms med=240.23ms max=819.76ms p(90)=264.59ms p(95)=281.61ms p(99.9)=680.67ms
     http_reqs......................: 12125   158.357462/s
     iteration_duration.............: avg=249.96ms min=178.61ms med=240.79ms max=868.45ms p(90)=265.18ms p(95)=282.69ms p(99.9)=709.83ms
     iterations.....................: 12025   157.051421/s
     success_rate...................: 100.00% ✓ 12025      ✗ 0    
     vus............................: 50      min=0        max=50 
     vus_max........................: 50      min=50       max=50 

Performance Overview

Performance Overview

HTTP Overview

HTTP Overview
Summary for: `apollo-router`

K6 Output

     ✓ response code was 200
     ✗ no graphql errors
      ↳  99% — ✓ 10999 / ✗ 1
     ✓ valid response structure

     checks.........................: 99.99% ✓ 32999      ✗ 1    
     data_received..................: 974 MB 12 MB/s
     data_sent......................: 13 MB  159 kB/s
     http_req_blocked...............: avg=60.69µs  min=1.39µs   med=2.81µs   max=412.41ms p(90)=4.5µs    p(95)=5.73µs   p(99.9)=6.56ms  
     http_req_connecting............: avg=18.76µs  min=0s       med=0s       max=8.19ms   p(90)=0s       p(95)=0s       p(99.9)=6.41ms  
     http_req_duration..............: avg=271.99ms min=160.32ms med=272.29ms max=705.01ms p(90)=306.4ms  p(95)=315.21ms p(99.9)=603.21ms
       { expected_response:true }...: avg=271.99ms min=160.32ms med=272.29ms max=705.01ms p(90)=306.4ms  p(95)=315.21ms p(99.9)=603.21ms
     http_req_failed................: 0.00%  ✓ 0          ✗ 11100
     http_req_receiving.............: avg=139.62µs min=32.08µs  med=56.29µs  max=12.99ms  p(90)=167.72µs p(95)=478.63µs p(99.9)=5.73ms  
     http_req_sending...............: avg=121.74µs min=6.72µs   med=11.61µs  max=268.9ms  p(90)=94.66µs  p(95)=147.77µs p(99.9)=5.13ms  
     http_req_tls_handshaking.......: avg=0s       min=0s       med=0s       max=0s       p(90)=0s       p(95)=0s       p(99.9)=0s      
     http_req_waiting...............: avg=271.73ms min=160ms    med=272.1ms  max=703.37ms p(90)=306.22ms p(95)=315ms    p(99.9)=602.12ms
     http_reqs......................: 11100  136.421865/s
     iteration_duration.............: avg=272.97ms min=160.51ms med=272.98ms max=724.8ms  p(90)=306.94ms p(95)=315.75ms p(99.9)=613.39ms
     iterations.....................: 11000  135.192839/s
     success_rate...................: 99.99% ✓ 10999      ✗ 1    
     vus............................: 50     min=0        max=50 
     vus_max........................: 50     min=50       max=50 

Performance Overview

Performance Overview

HTTP Overview

HTTP Overview
Summary for: `apollo-gateway`

K6 Output

     ✓ response code was 200
     ✓ no graphql errors
     ✓ valid response structure

     checks.........................: 100.00% ✓ 29451      ✗ 0   
     data_received..................: 871 MB  11 MB/s
     data_sent......................: 12 MB   141 kB/s
     http_req_blocked...............: avg=31.93µs  min=1.44µs   med=3.5µs    max=10.77ms  p(90)=5.25µs   p(95)=6.15µs   p(99.9)=8.48ms  
     http_req_connecting............: avg=26.63µs  min=0s       med=0s       max=10.73ms  p(90)=0s       p(95)=0s       p(99.9)=8.46ms  
     http_req_duration..............: avg=304.88ms min=211.23ms med=302.86ms max=864.69ms p(90)=329.13ms p(95)=338.25ms p(99.9)=758.77ms
       { expected_response:true }...: avg=304.88ms min=211.23ms med=302.86ms max=864.69ms p(90)=329.13ms p(95)=338.25ms p(99.9)=758.77ms
     http_req_failed................: 0.00%   ✓ 0          ✗ 9917
     http_req_receiving.............: avg=87.21µs  min=30.4µs   med=66.63µs  max=30.27ms  p(90)=115.69µs p(95)=139.44µs p(99.9)=1.76ms  
     http_req_sending...............: avg=83.01µs  min=6.57µs   med=13.66µs  max=314.12ms p(90)=24.18µs  p(95)=41.47µs  p(99.9)=3.46ms  
     http_req_tls_handshaking.......: avg=0s       min=0s       med=0s       max=0s       p(90)=0s       p(95)=0s       p(99.9)=0s      
     http_req_waiting...............: avg=304.71ms min=211.14ms med=302.75ms max=863.04ms p(90)=329.03ms p(95)=338.11ms p(99.9)=757.63ms
     http_reqs......................: 9917    121.42246/s
     iteration_duration.............: avg=306.37ms min=218.51ms med=303.46ms max=889.14ms p(90)=329.6ms  p(95)=338.76ms p(99.9)=803.62ms
     iterations.....................: 9817    120.198073/s
     success_rate...................: 100.00% ✓ 9817       ✗ 0   
     vus............................: 50      min=0        max=50
     vus_max........................: 50      min=50       max=50

Performance Overview

Performance Overview

HTTP Overview

HTTP Overview

@renovate renovate bot changed the title Update prom/prometheus Docker tag to v3.7.2 Update prom/prometheus Docker tag to v3.7.3 Oct 30, 2025
@renovate renovate bot force-pushed the renovate/prom-prometheus-3.x branch from 0798aa7 to 4baa2ff Compare October 30, 2025 13:14
@ardatan ardatan merged commit a6b2a4e into main Oct 30, 2025
34 checks passed
@ardatan ardatan deleted the renovate/prom-prometheus-3.x branch October 30, 2025 14:17
Sign up for free to join this conversation on GitHub. Already have an account? Sign in to comment

Labels

dependencies Pull requests that update a dependency file

Projects

None yet

Development

Successfully merging this pull request may close these issues.

2 participants