Skip to content

Conversation

@renovate
Copy link
Contributor

@renovate renovate bot commented Oct 29, 2025

This PR contains the following updates:

Package Type Update Change Age Confidence
node uses-with major 22.21 -> 24.11 age confidence
@types/node (source) devDependencies major 22.18.13 -> 24.9.2 age confidence

Release Notes

actions/node-versions (node)

v24.11.0: 24.11.0

Compare Source

Node.js 24.11.0

v24.10.0: 24.10.0

Compare Source

Node.js 24.10.0

v24.9.0: 24.9.0

Compare Source

Node.js 24.9.0

v24.8.0: 24.8.0

Compare Source

Node.js 24.8.0

v24.7.0: 24.7.0

Compare Source

Node.js 24.7.0

v24.6.0: 24.6.0

Compare Source

Node.js 24.6.0

v24.5.0: 24.5.0

Compare Source

Node.js 24.5.0

v24.4.1: 24.4.1

Compare Source

Node.js 24.4.1

v24.4.0: 24.4.0

Compare Source

Node.js 24.4.0

v24.3.0: 24.3.0

Compare Source

Node.js 24.3.0

v24.2.0: 24.2.0

Compare Source

Node.js 24.2.0

v24.1.0: 24.1.0

Compare Source

Node.js 24.1.0

v24.0.2: 24.0.2

Compare Source

Node.js 24.0.2

v24.0.1: 24.0.1

Compare Source

Node.js 24.0.1

v24.0.0: 24.0.0

Compare Source

Node.js 24.0.0


Configuration

📅 Schedule: Branch creation - At any time (no schedule defined), Automerge - At any time (no schedule defined).

🚦 Automerge: Enabled.

Rebasing: Whenever PR becomes conflicted, or you tick the rebase/retry checkbox.

🔕 Ignore: Close this PR and you won't be reminded about these updates again.


  • If you want to rebase/retry this PR, check this box

This PR was generated by Mend Renovate. View the repository job log.

@renovate renovate bot added the dependencies Pull requests that update a dependency file label Oct 29, 2025
@github-actions
Copy link

github-actions bot commented Oct 29, 2025

💻 Website Preview

The latest changes are available as preview in: https://f58908e6.federation-gateway-benchmark.pages.dev

@github-actions
Copy link

github-actions bot commented Oct 29, 2025

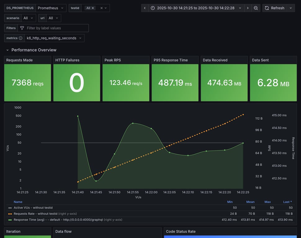
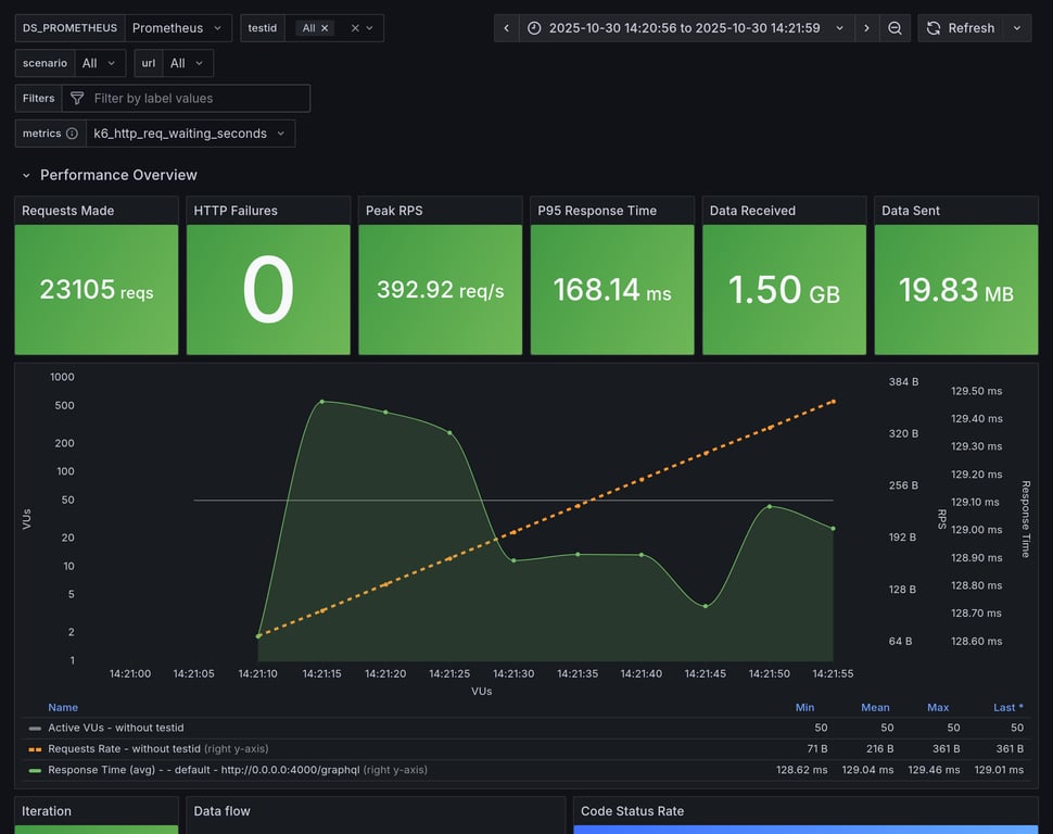
Overview for: constant-vus-over-time

This scenario runs 4 subgraphs and a GraphQL gateway with Federation spec, and runs a heavy query. It's being executed with a constant amount of VUs over a fixed amount of time. It measure things like memory usage, CPU usage, average RPS. It also includes a summary of the entire execution, and metrics information about HTTP execution times.

This scenario was running 50 VUs over 60s

Comparison

Comparison

Gateway RPS ⬇️ Requests Duration Notes
hive-router 1772 106799 total, 0 failed avg: 28ms, p95: 50ms
grafbase 1649 99525 total, 0 failed avg: 30ms, p95: 51ms
cosmo 664 40229 total, 0 failed avg: 74ms, p95: 109ms
apollo-router 380 23105 total, 0 failed avg: 130ms, p95: 168ms
hive-gateway-bun 290 17746 total, 0 failed avg: 169ms, p95: 257ms
hive-gateway 276 16881 total, 0 failed avg: 178ms, p95: 362ms
apollo-gateway 120 7368 total, 0 failed avg: 408ms, p95: 480ms
Summary for: `hive-router`

K6 Output

     ✓ response code was 200
     ✓ no graphql errors
     ✓ valid response structure

     checks.........................: 100.00% ✓ 320097      ✗ 0     
     data_received..................: 9.4 GB  156 MB/s
     data_sent......................: 124 MB  2.1 MB/s
     http_req_blocked...............: avg=5.44µs   min=1.18µs  med=2.61µs  max=10.18ms  p(90)=3.78µs   p(95)=4.46µs   p(99.9)=104.39µs
     http_req_connecting............: avg=2.28µs   min=0s      med=0s      max=10.14ms  p(90)=0s       p(95)=0s       p(99.9)=0s      
     http_req_duration..............: avg=27.84ms  min=1.89ms  med=25.01ms max=424.5ms  p(90)=43.85ms  p(95)=50.47ms  p(99.9)=90.26ms 
       { expected_response:true }...: avg=27.84ms  min=1.89ms  med=25.01ms max=424.5ms  p(90)=43.85ms  p(95)=50.47ms  p(99.9)=90.26ms 
     http_req_failed................: 0.00%   ✓ 0           ✗ 106799
     http_req_receiving.............: avg=130.36µs min=24.34µs med=43.71µs max=274.98ms p(90)=110.67µs p(95)=351.51µs p(99.9)=14.36ms 
     http_req_sending...............: avg=106.73µs min=5µs     med=10.01µs max=358.68ms p(90)=29.6µs   p(95)=128.27µs p(99.9)=16.33ms 
     http_req_tls_handshaking.......: avg=0s       min=0s      med=0s      max=0s       p(90)=0s       p(95)=0s       p(99.9)=0s      
     http_req_waiting...............: avg=27.6ms   min=1.84ms  med=24.82ms max=408.95ms p(90)=43.42ms  p(95)=50.02ms  p(99.9)=83.35ms 
     http_reqs......................: 106799  1772.71105/s
     iteration_duration.............: avg=28.1ms   min=5.84ms  med=25.25ms max=444.66ms p(90)=44.1ms   p(95)=50.71ms  p(99.9)=91.98ms 
     iterations.....................: 106699  1771.051192/s
     success_rate...................: 100.00% ✓ 106699      ✗ 0     
     vus............................: 50      min=50        max=50  
     vus_max........................: 50      min=50        max=50  

Performance Overview

Performance Overview

HTTP Overview

HTTP Overview
Summary for: `grafbase`

K6 Output

     ✓ response code was 200
     ✓ no graphql errors
     ✓ valid response structure

     checks.........................: 100.00% ✓ 298275      ✗ 0    
     data_received..................: 8.7 GB  145 MB/s
     data_sent......................: 116 MB  1.9 MB/s
     http_req_blocked...............: avg=5.34µs   min=969ns   med=2.91µs  max=7.42ms   p(90)=4.17µs  p(95)=4.87µs   p(99.9)=106.93µs
     http_req_connecting............: avg=1.82µs   min=0s      med=0s      max=7.39ms   p(90)=0s      p(95)=0s       p(99.9)=0s      
     http_req_duration..............: avg=29.9ms   min=2.55ms  med=27.19ms max=434.04ms p(90)=44.09ms p(95)=50.61ms  p(99.9)=86.9ms  
       { expected_response:true }...: avg=29.9ms   min=2.55ms  med=27.19ms max=434.04ms p(90)=44.09ms p(95)=50.61ms  p(99.9)=86.9ms  
     http_req_failed................: 0.00%   ✓ 0           ✗ 99525
     http_req_receiving.............: avg=118.36µs min=24.11µs med=46.01µs max=157.27ms p(90)=108.4µs p(95)=350.56µs p(99.9)=10.49ms 
     http_req_sending...............: avg=99.63µs  min=4.26µs  med=10.55µs max=384.18ms p(90)=27.02µs p(95)=125.27µs p(99.9)=13.35ms 
     http_req_tls_handshaking.......: avg=0s       min=0s      med=0s      max=0s       p(90)=0s      p(95)=0s       p(99.9)=0s      
     http_req_waiting...............: avg=29.68ms  min=2.5ms   med=27.03ms max=419.15ms p(90)=43.73ms p(95)=50.25ms  p(99.9)=85.06ms 
     http_reqs......................: 99525   1649.90147/s
     iteration_duration.............: avg=30.16ms  min=8.25ms  med=27.42ms max=460.37ms p(90)=44.33ms p(95)=50.86ms  p(99.9)=87.13ms 
     iterations.....................: 99425   1648.243694/s
     success_rate...................: 100.00% ✓ 99425       ✗ 0    
     vus............................: 50      min=50        max=50 
     vus_max........................: 50      min=50        max=50 

Performance Overview

Performance Overview

HTTP Overview

HTTP Overview
Summary for: `cosmo`

K6 Output

     ✓ response code was 200
     ✓ no graphql errors
     ✓ valid response structure

     checks.........................: 100.00% ✓ 120387     ✗ 0    
     data_received..................: 3.5 GB  58 MB/s
     data_sent......................: 47 MB   773 kB/s
     http_req_blocked...............: avg=11.12µs  min=1.22µs  med=2.91µs  max=10.57ms  p(90)=4.07µs   p(95)=4.89µs   p(99.9)=3.51ms  
     http_req_connecting............: avg=7.41µs   min=0s      med=0s      max=10.52ms  p(90)=0s       p(95)=0s       p(99.9)=3.48ms  
     http_req_duration..............: avg=74.28ms  min=2.92ms  med=72.98ms max=558.44ms p(90)=100.32ms p(95)=108.57ms p(99.9)=330.33ms
       { expected_response:true }...: avg=74.28ms  min=2.92ms  med=72.98ms max=558.44ms p(90)=100.32ms p(95)=108.57ms p(99.9)=330.33ms
     http_req_failed................: 0.00%   ✓ 0          ✗ 40229
     http_req_receiving.............: avg=195.45µs min=27.16µs med=71.65µs max=397.08ms p(90)=148.19µs p(95)=378µs    p(99.9)=21.67ms 
     http_req_sending...............: avg=77.79µs  min=5.8µs   med=11.38µs max=404.01ms p(90)=29.7µs   p(95)=123.42µs p(99.9)=3.65ms  
     http_req_tls_handshaking.......: avg=0s       min=0s      med=0s      max=0s       p(90)=0s       p(95)=0s       p(99.9)=0s      
     http_req_waiting...............: avg=74.01ms  min=2.82ms  med=72.78ms max=536.11ms p(90)=99.98ms  p(95)=108.29ms p(99.9)=293.57ms
     http_reqs......................: 40229   664.960955/s
     iteration_duration.............: avg=74.78ms  min=6.26ms  med=73.33ms max=605.89ms p(90)=100.63ms p(95)=108.92ms p(99.9)=343.86ms
     iterations.....................: 40129   663.308015/s
     success_rate...................: 100.00% ✓ 40129      ✗ 0    
     vus............................: 50      min=50       max=50 
     vus_max........................: 50      min=50       max=50 

Performance Overview

Performance Overview

HTTP Overview

HTTP Overview
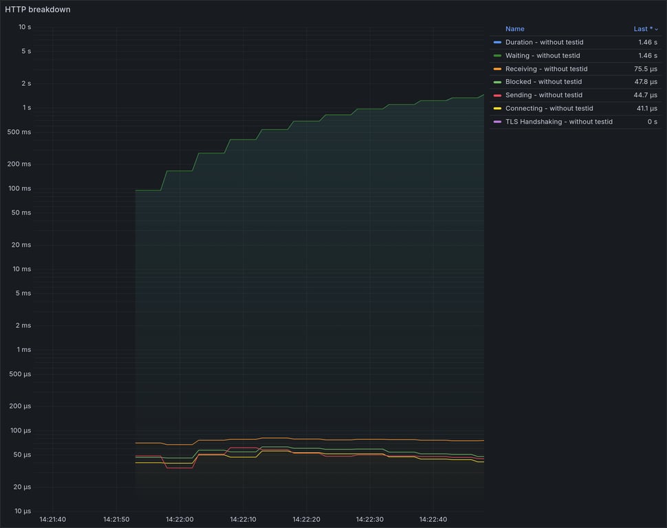
Summary for: `apollo-router`

K6 Output

     ✓ response code was 200
     ✓ no graphql errors
     ✓ valid response structure

     checks.........................: 100.00% ✓ 69015      ✗ 0    
     data_received..................: 2.0 GB  33 MB/s
     data_sent......................: 27 MB   442 kB/s
     http_req_blocked...............: avg=13.84µs  min=1.93µs  med=3µs      max=9.42ms   p(90)=4.39µs   p(95)=5.15µs   p(99.9)=4.98ms  
     http_req_connecting............: avg=10.16µs  min=0s      med=0s       max=9.36ms   p(90)=0s       p(95)=0s       p(99.9)=4.96ms  
     http_req_duration..............: avg=129.57ms min=6.05ms  med=128.78ms max=599.4ms  p(90)=158.66ms p(95)=168.28ms p(99.9)=420.42ms
       { expected_response:true }...: avg=129.57ms min=6.05ms  med=128.78ms max=599.4ms  p(90)=158.66ms p(95)=168.28ms p(99.9)=420.42ms
     http_req_failed................: 0.00%   ✓ 0          ✗ 23105
     http_req_receiving.............: avg=77.46µs  min=38.02µs med=53.38µs  max=3.36ms   p(90)=101.1µs  p(95)=131.75µs p(99.9)=1.43ms  
     http_req_sending...............: avg=67.87µs  min=8.02µs  med=11.69µs  max=413.26ms p(90)=19.98µs  p(95)=39.96µs  p(99.9)=2.25ms  
     http_req_tls_handshaking.......: avg=0s       min=0s      med=0s       max=0s       p(90)=0s       p(95)=0s       p(99.9)=0s      
     http_req_waiting...............: avg=129.42ms min=6ms     med=128.65ms max=598.14ms p(90)=158.56ms p(95)=168.12ms p(99.9)=411.02ms
     http_reqs......................: 23105   380.05313/s
     iteration_duration.............: avg=130.44ms min=30.4ms  med=129.17ms max=621.18ms p(90)=159ms    p(95)=168.56ms p(99.9)=450.67ms
     iterations.....................: 23005   378.408235/s
     success_rate...................: 100.00% ✓ 23005      ✗ 0    
     vus............................: 50      min=50       max=50 
     vus_max........................: 50      min=50       max=50 

Performance Overview

Performance Overview

HTTP Overview

HTTP Overview
Summary for: `hive-gateway-bun`

K6 Output

     ✓ response code was 200
     ✓ no graphql errors
     ✓ valid response structure

     checks.........................: 100.00% ✓ 52938      ✗ 0    
     data_received..................: 1.6 GB  26 MB/s
     data_sent......................: 21 MB   337 kB/s
     http_req_blocked...............: avg=20.21µs  min=1.2µs   med=2.74µs   max=11.14ms  p(90)=4.55µs   p(95)=5.66µs   p(99.9)=7.55ms  
     http_req_connecting............: avg=16.49µs  min=0s      med=0s       max=11.11ms  p(90)=0s       p(95)=0s       p(99.9)=7.52ms  
     http_req_duration..............: avg=168.87ms min=6.88ms  med=161.64ms max=669.19ms p(90)=209.3ms  p(95)=256.65ms p(99.9)=586.76ms
       { expected_response:true }...: avg=168.87ms min=6.88ms  med=161.64ms max=669.19ms p(90)=209.3ms  p(95)=256.65ms p(99.9)=586.76ms
     http_req_failed................: 0.00%   ✓ 0          ✗ 17746
     http_req_receiving.............: avg=104.2µs  min=27.71µs med=48.4µs   max=142.51ms p(90)=109.48µs p(95)=241.56µs p(99.9)=5.43ms  
     http_req_sending...............: avg=92.68µs  min=5.51µs  med=11.3µs   max=274.19ms p(90)=32.33µs  p(95)=129.02µs p(99.9)=5.96ms  
     http_req_tls_handshaking.......: avg=0s       min=0s      med=0s       max=0s       p(90)=0s       p(95)=0s       p(99.9)=0s      
     http_req_waiting...............: avg=168.67ms min=6.83ms  med=161.49ms max=649.33ms p(90)=209.18ms p(95)=256.47ms p(99.9)=586.42ms
     http_reqs......................: 17746   290.084477/s
     iteration_duration.............: avg=170.22ms min=38.7ms  med=162.51ms max=698.09ms p(90)=209.72ms p(95)=258.57ms p(99.9)=620.82ms
     iterations.....................: 17646   288.44983/s
     success_rate...................: 100.00% ✓ 17646      ✗ 0    
     vus............................: 50      min=0        max=50 
     vus_max........................: 50      min=50       max=50 

Performance Overview

Performance Overview

HTTP Overview

HTTP Overview
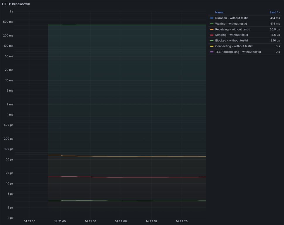
Summary for: `hive-gateway`

K6 Output

     ✓ response code was 200
     ✓ no graphql errors
     ✓ valid response structure

     checks.........................: 100.00% ✓ 50343      ✗ 0    
     data_received..................: 1.5 GB  24 MB/s
     data_sent......................: 20 MB   322 kB/s
     http_req_blocked...............: avg=22.57µs  min=1.25µs  med=3.06µs   max=11.75ms  p(90)=5.05µs   p(95)=6.32µs   p(99.9)=7.93ms  
     http_req_connecting............: avg=18.16µs  min=0s      med=0s       max=11.72ms  p(90)=0s       p(95)=0s       p(99.9)=7.87ms  
     http_req_duration..............: avg=177.56ms min=7.21ms  med=165ms    max=686.15ms p(90)=201.31ms p(95)=361.75ms p(99.9)=512.9ms 
       { expected_response:true }...: avg=177.56ms min=7.21ms  med=165ms    max=686.15ms p(90)=201.31ms p(95)=361.75ms p(99.9)=512.9ms 
     http_req_failed................: 0.00%   ✓ 0          ✗ 16881
     http_req_receiving.............: avg=101.36µs min=26.39µs med=54.85µs  max=23.32ms  p(90)=113.85µs p(95)=224.57µs p(99.9)=4.19ms  
     http_req_sending...............: avg=81.03µs  min=5.69µs  med=11.96µs  max=272.75ms p(90)=33.2µs   p(95)=132.66µs p(99.9)=4.92ms  
     http_req_tls_handshaking.......: avg=0s       min=0s      med=0s       max=0s       p(90)=0s       p(95)=0s       p(99.9)=0s      
     http_req_waiting...............: avg=177.38ms min=7.14ms  med=164.88ms max=684.85ms p(90)=201.12ms p(95)=361.28ms p(99.9)=512.71ms
     http_reqs......................: 16881   276.471508/s
     iteration_duration.............: avg=179.03ms min=79.31ms med=165.45ms max=715.32ms p(90)=201.87ms p(95)=363.06ms p(99.9)=551.17ms
     iterations.....................: 16781   274.833741/s
     success_rate...................: 100.00% ✓ 16781      ✗ 0    
     vus............................: 40      min=40       max=50 
     vus_max........................: 50      min=50       max=50 

Performance Overview

Performance Overview

HTTP Overview

HTTP Overview
Summary for: `apollo-gateway`

K6 Output

     ✓ response code was 200
     ✓ no graphql errors
     ✓ valid response structure

     checks.........................: 100.00% ✓ 21804      ✗ 0   
     data_received..................: 647 MB  11 MB/s
     data_sent......................: 8.6 MB  140 kB/s
     http_req_blocked...............: avg=43.54µs  min=1.33µs   med=2.94µs   max=12.01ms  p(90)=4.47µs   p(95)=5.24µs   p(99.9)=10.31ms 
     http_req_connecting............: avg=40.14µs  min=0s       med=0s       max=11.98ms  p(90)=0s       p(95)=0s       p(99.9)=10.29ms 
     http_req_duration..............: avg=407.95ms min=7.52ms   med=406.93ms max=753.54ms p(90)=464.27ms p(95)=480.46ms p(99.9)=667.98ms
       { expected_response:true }...: avg=407.95ms min=7.52ms   med=406.93ms max=753.54ms p(90)=464.27ms p(95)=480.46ms p(99.9)=667.98ms
     http_req_failed................: 0.00%   ✓ 0          ✗ 7368
     http_req_receiving.............: avg=62µs     min=26.74µs  med=52.18µs  max=4.09ms   p(90)=91.75µs  p(95)=106.06µs p(99.9)=369.81µs
     http_req_sending...............: avg=86.81µs  min=6.11µs   med=12.01µs  max=143.43ms p(90)=19.4µs   p(95)=24.59µs  p(99.9)=4.76ms  
     http_req_tls_handshaking.......: avg=0s       min=0s       med=0s       max=0s       p(90)=0s       p(95)=0s       p(99.9)=0s      
     http_req_waiting...............: avg=407.8ms  min=7.47ms   med=406.87ms max=752.66ms p(90)=464.14ms p(95)=480.31ms p(99.9)=667.16ms
     http_reqs......................: 7368    120.534474/s
     iteration_duration.............: avg=413.89ms min=114.51ms med=407.62ms max=770.93ms p(90)=464.96ms p(95)=481.57ms p(99.9)=693.24ms
     iterations.....................: 7268    118.898556/s
     success_rate...................: 100.00% ✓ 7268       ✗ 0   
     vus............................: 33      min=33       max=50
     vus_max........................: 50      min=50       max=50

Performance Overview

Performance Overview

HTTP Overview

HTTP Overview

@github-actions
Copy link

github-actions bot commented Oct 29, 2025

Overview for: ramping-vus

This scenario runs 4 subgraphs and a GraphQL gateway with Federation spec, and runs a heavy query. We are running a heavy load of concurrent VUs to measure response time and other stats, during stress. It measure things like memory usage, CPU usage, response times. It also includes a summary of the entire execution, and metrics information about HTTP execution times.

This scenario was running 500 VUs over 60s

Comparison

Comparison

Gateway RPS ⬇️ Requests Duration Notes
hive-router 1918 119421 total, 0 failed avg: 117ms, p95: 296ms
grafbase 1533 96975 total, 0 failed avg: 143ms, p95: 336ms
cosmo 688 43859 total, 0 failed avg: 320ms, p95: 756ms
apollo-router 388 26140 total, 0 failed avg: 540ms, p95: 1216ms ❌ 18 unexpected GraphQL errors
hive-gateway 260 18128 total, 0 failed avg: 773ms, p95: 1723ms
hive-gateway-bun 253 17718 total, 0 failed avg: 789ms, p95: 1743ms
apollo-gateway 159 10972 total, 0 failed avg: 1196ms, p95: 2537ms
Summary for: `hive-router`

K6 Output

     ✓ response code was 200
     ✓ no graphql errors
     ✓ valid response structure

     checks.........................: 100.00% ✓ 355263      ✗ 0     
     data_received..................: 11 GB   168 MB/s
     data_sent......................: 139 MB  2.2 MB/s
     http_req_blocked...............: avg=365.86µs min=925ns   med=2.39µs   max=303.23ms p(90)=4.01µs   p(95)=4.84µs   p(99.9)=136.25ms
     http_req_connecting............: avg=362.66µs min=0s      med=0s       max=303.18ms p(90)=0s       p(95)=0s       p(99.9)=136.15ms
     http_req_duration..............: avg=116.66ms min=1.66ms  med=102.18ms max=455.06ms p(90)=241.35ms p(95)=295.7ms  p(99.9)=382.07ms
       { expected_response:true }...: avg=116.66ms min=1.66ms  med=102.18ms max=455.06ms p(90)=241.35ms p(95)=295.7ms  p(99.9)=382.07ms
     http_req_failed................: 0.00%   ✓ 0           ✗ 119421
     http_req_receiving.............: avg=475.1µs  min=20.33µs med=43.15µs  max=138.92ms p(90)=151.43µs p(95)=401.96µs p(99.9)=74.48ms 
     http_req_sending...............: avg=368.19µs min=4.12µs  med=8.9µs    max=223.73ms p(90)=22.27µs  p(95)=129.76µs p(99.9)=64.68ms 
     http_req_tls_handshaking.......: avg=0s       min=0s      med=0s       max=0s       p(90)=0s       p(95)=0s       p(99.9)=0s      
     http_req_waiting...............: avg=115.82ms min=1.61ms  med=101.44ms max=412.18ms p(90)=239.14ms p(95)=293.83ms p(99.9)=379.57ms
     http_reqs......................: 119421  1918.88671/s
     iteration_duration.............: avg=118.29ms min=1.8ms   med=103.57ms max=829.28ms p(90)=244ms    p(95)=298.07ms p(99.9)=399.74ms
     iterations.....................: 118421  1902.818458/s
     success_rate...................: 100.00% ✓ 118421      ✗ 0     
     vus............................: 72      min=0         max=495 
     vus_max........................: 500     min=500       max=500 

Performance Overview

Performance Overview

HTTP Overview

HTTP Overview
Summary for: `grafbase`

K6 Output

     ✓ response code was 200
     ✓ no graphql errors
     ✓ valid response structure

     checks.........................: 100.00% ✓ 287925      ✗ 0    
     data_received..................: 8.5 GB  135 MB/s
     data_sent......................: 113 MB  1.8 MB/s
     http_req_blocked...............: avg=705.81µs min=1.21µs  med=3.03µs   max=401.22ms p(90)=4.4µs    p(95)=5.32µs   p(99.9)=222.71ms
     http_req_connecting............: avg=701.74µs min=0s      med=0s       max=401.16ms p(90)=0s       p(95)=0s       p(99.9)=222.5ms 
     http_req_duration..............: avg=143.42ms min=2.53ms  med=132.64ms max=550.53ms p(90)=285.91ms p(95)=336.31ms p(99.9)=426.65ms
       { expected_response:true }...: avg=143.42ms min=2.53ms  med=132.64ms max=550.53ms p(90)=285.91ms p(95)=336.31ms p(99.9)=426.65ms
     http_req_failed................: 0.00%   ✓ 0           ✗ 96975
     http_req_receiving.............: avg=669.14µs min=23.25µs med=47.87µs  max=148.05ms p(90)=103.36µs p(95)=437.54µs p(99.9)=87.36ms 
     http_req_sending...............: avg=586.7µs  min=5.31µs  med=11.83µs  max=336.98ms p(90)=30.22µs  p(95)=141.37µs p(99.9)=83.56ms 
     http_req_tls_handshaking.......: avg=0s       min=0s      med=0s       max=0s       p(90)=0s       p(95)=0s       p(99.9)=0s      
     http_req_waiting...............: avg=142.16ms min=2.49ms  med=131.36ms max=447.64ms p(90)=283.72ms p(95)=334.12ms p(99.9)=419.12ms
     http_reqs......................: 96975   1533.884108/s
     iteration_duration.............: avg=146.02ms min=2.72ms  med=134.85ms max=905.4ms  p(90)=288.88ms p(95)=339.72ms p(99.9)=528.77ms
     iterations.....................: 95975   1518.066793/s
     success_rate...................: 100.00% ✓ 95975       ✗ 0    
     vus............................: 71      min=0         max=495
     vus_max........................: 500     min=500       max=500

Performance Overview

Performance Overview

HTTP Overview

HTTP Overview
Summary for: `cosmo`

K6 Output

     ✓ response code was 200
     ✓ no graphql errors
     ✓ valid response structure

     checks.........................: 100.00% ✓ 128577     ✗ 0    
     data_received..................: 3.8 GB  60 MB/s
     data_sent......................: 51 MB   802 kB/s
     http_req_blocked...............: avg=141.92µs min=1.28µs  med=2.96µs   max=189.11ms p(90)=4.36µs   p(95)=6.08µs   p(99.9)=43.93ms 
     http_req_connecting............: avg=137.11µs min=0s      med=0s       max=189.05ms p(90)=0s       p(95)=0s       p(99.9)=43.88ms 
     http_req_duration..............: avg=320.13ms min=2.78ms  med=286.22ms max=1.55s    p(90)=657.73ms p(95)=756.35ms p(99.9)=1.26s   
       { expected_response:true }...: avg=320.13ms min=2.78ms  med=286.22ms max=1.55s    p(90)=657.73ms p(95)=756.35ms p(99.9)=1.26s   
     http_req_failed................: 0.00%   ✓ 0          ✗ 43859
     http_req_receiving.............: avg=694.64µs min=26.99µs med=59.09µs  max=211.59ms p(90)=201.78µs p(95)=477.38µs p(99.9)=124.07ms
     http_req_sending...............: avg=220.6µs  min=5.85µs  med=11.39µs  max=122.25ms p(90)=33.63µs  p(95)=134.15µs p(99.9)=45.44ms 
     http_req_tls_handshaking.......: avg=0s       min=0s      med=0s       max=0s       p(90)=0s       p(95)=0s       p(99.9)=0s      
     http_req_waiting...............: avg=319.21ms min=2.69ms  med=285.08ms max=1.55s    p(90)=655.67ms p(95)=755.06ms p(99.9)=1.26s   
     http_reqs......................: 43859   688.465587/s
     iteration_duration.............: avg=328.21ms min=3.09ms  med=294.87ms max=1.55s    p(90)=661.45ms p(95)=761.36ms p(99.9)=1.26s   
     iterations.....................: 42859   672.768339/s
     success_rate...................: 100.00% ✓ 42859      ✗ 0    
     vus............................: 95      min=0        max=500
     vus_max........................: 500     min=500      max=500

Performance Overview

Performance Overview

HTTP Overview

HTTP Overview
Summary for: `apollo-router`

K6 Output

     ✓ response code was 200
     ✗ no graphql errors
      ↳  99% — ✓ 25122 / ✗ 18
     ✓ valid response structure

     checks.........................: 99.97% ✓ 75402      ✗ 18   
     data_received..................: 2.3 GB 34 MB/s
     data_sent......................: 31 MB  453 kB/s
     http_req_blocked...............: avg=81.35µs  min=1.35µs  med=2.93µs   max=111.97ms p(90)=4.8µs    p(95)=6.89µs   p(99.9)=26.06ms
     http_req_connecting............: avg=76.25µs  min=0s      med=0s       max=111.84ms p(90)=0s       p(95)=0s       p(99.9)=26.01ms
     http_req_duration..............: avg=539.77ms min=6.3ms   med=508.87ms max=1.78s    p(90)=1.08s    p(95)=1.21s    p(99.9)=1.7s   
       { expected_response:true }...: avg=539.77ms min=6.3ms   med=508.87ms max=1.78s    p(90)=1.08s    p(95)=1.21s    p(99.9)=1.7s   
     http_req_failed................: 0.00%  ✓ 0          ✗ 26140
     http_req_receiving.............: avg=131.71µs min=32.99µs med=55.18µs  max=64.52ms  p(90)=111.04µs p(95)=235.15µs p(99.9)=12.38ms
     http_req_sending...............: avg=114.66µs min=6.09µs  med=11.87µs  max=83.64ms  p(90)=31.41µs  p(95)=125.03µs p(99.9)=21.8ms 
     http_req_tls_handshaking.......: avg=0s       min=0s      med=0s       max=0s       p(90)=0s       p(95)=0s       p(99.9)=0s     
     http_req_waiting...............: avg=539.53ms min=6.23ms  med=508.71ms max=1.78s    p(90)=1.08s    p(95)=1.21s    p(99.9)=1.7s   
     http_reqs......................: 26140  388.130317/s
     iteration_duration.............: avg=561.69ms min=6.61ms  med=535.74ms max=1.79s    p(90)=1.1s     p(95)=1.22s    p(99.9)=1.7s   
     iterations.....................: 25140  373.28218/s
     success_rate...................: 99.92% ✓ 25122      ✗ 18   
     vus............................: 82     min=0        max=496
     vus_max........................: 500    min=500      max=500

Performance Overview

Performance Overview

HTTP Overview

HTTP Overview
Summary for: `hive-gateway`

K6 Output

     ✓ response code was 200
     ✓ no graphql errors
     ✓ valid response structure

     checks.........................: 100.00% ✓ 51384      ✗ 0    
     data_received..................: 1.6 GB  23 MB/s
     data_sent......................: 21 MB   306 kB/s
     http_req_blocked...............: avg=140.63µs min=1.22µs  med=2.79µs   max=127.11ms p(90)=4.68µs  p(95)=8.28µs   p(99.9)=39.57ms
     http_req_connecting............: avg=134.57µs min=0s      med=0s       max=127.04ms p(90)=0s      p(95)=0s       p(99.9)=39.51ms
     http_req_duration..............: avg=772.96ms min=6.98ms  med=717.03ms max=4.73s    p(90)=1.57s   p(95)=1.72s    p(99.9)=3.96s  
       { expected_response:true }...: avg=772.96ms min=6.98ms  med=717.03ms max=4.73s    p(90)=1.57s   p(95)=1.72s    p(99.9)=3.96s  
     http_req_failed................: 0.00%   ✓ 0          ✗ 18128
     http_req_receiving.............: avg=201.27µs min=26.36µs med=44.81µs  max=137.3ms  p(90)=94.94µs p(95)=266.14µs p(99.9)=31.29ms
     http_req_sending...............: avg=222.62µs min=5.56µs  med=11.06µs  max=109.49ms p(90)=32.46µs p(95)=124.55µs p(99.9)=34.94ms
     http_req_tls_handshaking.......: avg=0s       min=0s      med=0s       max=0s       p(90)=0s      p(95)=0s       p(99.9)=0s     
     http_req_waiting...............: avg=772.54ms min=6.93ms  med=716.75ms max=4.73s    p(90)=1.57s   p(95)=1.72s    p(99.9)=3.96s  
     http_reqs......................: 18128   260.717863/s
     iteration_duration.............: avg=818.49ms min=7.69ms  med=763.26ms max=4.74s    p(90)=1.58s   p(95)=1.72s    p(99.9)=4.04s  
     iterations.....................: 17128   246.33581/s
     success_rate...................: 100.00% ✓ 17128      ✗ 0    
     vus............................: 91      min=0        max=500
     vus_max........................: 500     min=500      max=500

Performance Overview

Performance Overview

HTTP Overview

HTTP Overview
Summary for: `hive-gateway-bun`

K6 Output

     ✓ response code was 200
     ✓ no graphql errors
     ✓ valid response structure

     checks.........................: 100.00% ✓ 50154      ✗ 0    
     data_received..................: 1.6 GB  22 MB/s
     data_sent......................: 21 MB   298 kB/s
     http_req_blocked...............: avg=101.71µs min=1.24µs  med=2.87µs   max=93.76ms p(90)=5.11µs  p(95)=8.05µs   p(99.9)=24.19ms
     http_req_connecting............: avg=95.99µs  min=0s      med=0s       max=93.7ms  p(90)=0s      p(95)=0s       p(99.9)=24.12ms
     http_req_duration..............: avg=788.96ms min=7.02ms  med=719.35ms max=5.9s    p(90)=1.52s   p(95)=1.74s    p(99.9)=4.89s  
       { expected_response:true }...: avg=788.96ms min=7.02ms  med=719.35ms max=5.9s    p(90)=1.52s   p(95)=1.74s    p(99.9)=4.89s  
     http_req_failed................: 0.00%   ✓ 0          ✗ 17718
     http_req_receiving.............: avg=171.33µs min=27.46µs med=45.95µs  max=64.27ms p(90)=97.86µs p(95)=229.74µs p(99.9)=25.65ms
     http_req_sending...............: avg=181.48µs min=6.19µs  med=11.15µs  max=67.69ms p(90)=32.91µs p(95)=125.08µs p(99.9)=32.63ms
     http_req_tls_handshaking.......: avg=0s       min=0s      med=0s       max=0s      p(90)=0s      p(95)=0s       p(99.9)=0s     
     http_req_waiting...............: avg=788.61ms min=6.96ms  med=719.04ms max=5.9s    p(90)=1.52s   p(95)=1.74s    p(99.9)=4.89s  
     http_reqs......................: 17718   253.675957/s
     iteration_duration.............: avg=836.49ms min=7.2ms   med=788.72ms max=5.91s   p(90)=1.54s   p(95)=1.78s    p(99.9)=5.05s  
     iterations.....................: 16718   239.358542/s
     success_rate...................: 100.00% ✓ 16718      ✗ 0    
     vus............................: 57      min=0        max=500
     vus_max........................: 500     min=500      max=500

Performance Overview

Performance Overview

HTTP Overview

HTTP Overview
Summary for: `apollo-gateway`

K6 Output

     ✓ response code was 200
     ✓ no graphql errors
     ✓ valid response structure

     checks.........................: 100.00% ✓ 29916      ✗ 0    
     data_received..................: 964 MB  14 MB/s
     data_sent......................: 13 MB   191 kB/s
     http_req_blocked...............: avg=43.81µs min=1.37µs  med=3.24µs  max=25.29ms p(90)=4.91µs  p(95)=9.92µs   p(99.9)=6.75ms
     http_req_connecting............: avg=37.46µs min=0s      med=0s      max=25.21ms p(90)=0s      p(95)=0s       p(99.9)=6.67ms
     http_req_duration..............: avg=1.19s   min=7.29ms  med=1.12s   max=14.72s  p(90)=2.17s   p(95)=2.53s    p(99.9)=13.49s
       { expected_response:true }...: avg=1.19s   min=7.29ms  med=1.12s   max=14.72s  p(90)=2.17s   p(95)=2.53s    p(99.9)=13.49s
     http_req_failed................: 0.00%   ✓ 0          ✗ 10972
     http_req_receiving.............: avg=73.05µs min=26.84µs med=51.26µs max=12.59ms p(90)=91.3µs  p(95)=111.34µs p(99.9)=1.6ms 
     http_req_sending...............: avg=41.46µs min=6.22µs  med=12.42µs max=19.1ms  p(90)=24.17µs p(95)=42.66µs  p(99.9)=7.05ms
     http_req_tls_handshaking.......: avg=0s      min=0s      med=0s      max=0s      p(90)=0s      p(95)=0s       p(99.9)=0s    
     http_req_waiting...............: avg=1.19s   min=7.24ms  med=1.12s   max=14.71s  p(90)=2.17s   p(95)=2.53s    p(99.9)=13.49s
     http_reqs......................: 10972   159.932637/s
     iteration_duration.............: avg=1.31s   min=8.3ms   med=1.27s   max=14.75s  p(90)=2.21s   p(95)=2.61s    p(99.9)=13.66s
     iterations.....................: 9972    145.356203/s
     success_rate...................: 100.00% ✓ 9972       ✗ 0    
     vus............................: 107     min=0        max=500
     vus_max........................: 500     min=500      max=500

Performance Overview

Performance Overview

HTTP Overview

HTTP Overview

@github-actions
Copy link

github-actions bot commented Oct 29, 2025

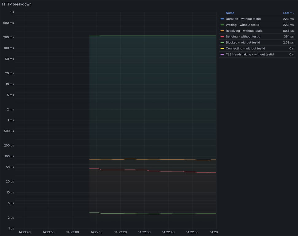
Overview for: constant-vus-subgraphs-delay-resources

This scenario runs 4 subgraphs and a GraphQL gateway with Federation spec, and runs a heavy query. It's being executed with a constant amount of VUs over a fixed amount of time. It measure things like memory usage, CPU usage, average RPS. It also includes a summary of the entire execution, and metrics information about HTTP execution times.

This scenario was running 50 VUs over 60s

Comparison

Comparison

Gateway RPS ⬇️ Requests Duration Notes
grafbase 172 13944 total, 0 failed avg: 217ms, p95: 228ms
hive-router 170 13790 total, 0 failed avg: 219ms, p95: 230ms
cosmo 166 13543 total, 0 failed avg: 223ms, p95: 244ms
hive-gateway 166 12733 total, 0 failed avg: 237ms, p95: 260ms
hive-gateway-bun 160 12281 total, 0 failed avg: 246ms, p95: 274ms
apollo-router 136 11101 total, 0 failed avg: 272ms, p95: 314ms
apollo-gateway 130 10632 total, 0 failed avg: 284ms, p95: 316ms
Summary for: `grafbase`

K6 Output

     ✓ response code was 200
     ✓ no graphql errors
     ✓ valid response structure

     checks.........................: 100.00% ✓ 41532      ✗ 0    
     data_received..................: 1.2 GB  15 MB/s
     data_sent......................: 16 MB   200 kB/s
     http_req_blocked...............: avg=20.25µs  min=1.22µs   med=2.07µs   max=9.76ms   p(90)=3.91µs   p(95)=5.44µs   p(99.9)=7.1ms   
     http_req_connecting............: avg=17.45µs  min=0s       med=0s       max=9.72ms   p(90)=0s       p(95)=0s       p(99.9)=7.08ms  
     http_req_duration..............: avg=216.7ms  min=158.4ms  med=215.74ms max=640.19ms p(90)=225.62ms p(95)=228.47ms p(99.9)=536.68ms
       { expected_response:true }...: avg=216.7ms  min=158.4ms  med=215.74ms max=640.19ms p(90)=225.62ms p(95)=228.47ms p(99.9)=536.68ms
     http_req_failed................: 0.00%   ✓ 0          ✗ 13944
     http_req_receiving.............: avg=91.14µs  min=27.71µs  med=49.94µs  max=16.45ms  p(90)=107.97µs p(95)=273.09µs p(99.9)=3.76ms  
     http_req_sending...............: avg=122.42µs min=5.54µs   med=8.59µs   max=406.85ms p(90)=30.72µs  p(95)=104.29µs p(99.9)=9.46ms  
     http_req_tls_handshaking.......: avg=0s       min=0s       med=0s       max=0s       p(90)=0s       p(95)=0s       p(99.9)=0s      
     http_req_waiting...............: avg=216.49ms min=158.34ms med=215.6ms  max=638.69ms p(90)=225.46ms p(95)=228.25ms p(99.9)=520.8ms 
     http_reqs......................: 13944   172.174827/s
     iteration_duration.............: avg=217ms    min=158.62ms med=216ms    max=652.42ms p(90)=225.84ms p(95)=228.67ms p(99.9)=551.15ms
     iterations.....................: 13844   170.940068/s
     success_rate...................: 100.00% ✓ 13844      ✗ 0    
     vus............................: 39      min=0        max=50 
     vus_max........................: 50      min=50       max=50 

Performance Overview

Performance Overview

HTTP Overview

HTTP Overview
Summary for: `hive-router`

K6 Output

     ✓ response code was 200
     ✓ no graphql errors
     ✓ valid response structure

     checks.........................: 100.00% ✓ 41070      ✗ 0    
     data_received..................: 1.2 GB  15 MB/s
     data_sent......................: 16 MB   198 kB/s
     http_req_blocked...............: avg=19.27µs  min=1.17µs   med=1.95µs   max=9.07ms   p(90)=3.14µs   p(95)=4.18µs   p(99.9)=6.71ms  
     http_req_connecting............: avg=16.78µs  min=0s       med=0s       max=9.04ms   p(90)=0s       p(95)=0s       p(99.9)=6.69ms  
     http_req_duration..............: avg=219.49ms min=156.9ms  med=218.62ms max=609.07ms p(90)=226.94ms p(95)=229.73ms p(99.9)=516.24ms
       { expected_response:true }...: avg=219.49ms min=156.9ms  med=218.62ms max=609.07ms p(90)=226.94ms p(95)=229.73ms p(99.9)=516.24ms
     http_req_failed................: 0.00%   ✓ 0          ✗ 13790
     http_req_receiving.............: avg=73.26µs  min=25.42µs  med=41.83µs  max=12.07ms  p(90)=83.26µs  p(95)=234.91µs p(99.9)=3.29ms  
     http_req_sending...............: avg=140.56µs min=5.56µs   med=8.09µs   max=363.95ms p(90)=26.69µs  p(95)=95.4µs   p(99.9)=4.77ms  
     http_req_tls_handshaking.......: avg=0s       min=0s       med=0s       max=0s       p(90)=0s       p(95)=0s       p(99.9)=0s      
     http_req_waiting...............: avg=219.27ms min=156.85ms med=218.54ms max=608.28ms p(90)=226.77ms p(95)=229.51ms p(99.9)=499.42ms
     http_reqs......................: 13790   170.359861/s
     iteration_duration.............: avg=219.81ms min=157.04ms med=218.86ms max=622.97ms p(90)=227.14ms p(95)=229.97ms p(99.9)=527.05ms
     iterations.....................: 13690   169.124474/s
     success_rate...................: 100.00% ✓ 13690      ✗ 0    
     vus............................: 50      min=0        max=50 
     vus_max........................: 50      min=50       max=50 

Performance Overview

Performance Overview

HTTP Overview

HTTP Overview
Summary for: `cosmo`

K6 Output

     ✓ response code was 200
     ✓ no graphql errors
     ✓ valid response structure

     checks.........................: 100.00% ✓ 40329      ✗ 0    
     data_received..................: 1.2 GB  15 MB/s
     data_sent......................: 16 MB   194 kB/s
     http_req_blocked...............: avg=20.58µs  min=1.06µs   med=2.84µs   max=9.16ms   p(90)=4.48µs   p(95)=5.87µs   p(99.9)=6.74ms  
     http_req_connecting............: avg=17.06µs  min=0s       med=0s       max=9.12ms   p(90)=0s       p(95)=0s       p(99.9)=6.71ms  
     http_req_duration..............: avg=223.09ms min=159.81ms med=222.08ms max=608.19ms p(90)=238.63ms p(95)=244.38ms p(99.9)=494.4ms 
       { expected_response:true }...: avg=223.09ms min=159.81ms med=222.08ms max=608.19ms p(90)=238.63ms p(95)=244.38ms p(99.9)=494.4ms 
     http_req_failed................: 0.00%   ✓ 0          ✗ 13543
     http_req_receiving.............: avg=420.99µs min=27.55µs  med=58.37µs  max=33.19ms  p(90)=267.21µs p(95)=779.59µs p(99.9)=25.54ms 
     http_req_sending...............: avg=107.65µs min=4.98µs   med=10.48µs  max=211.22ms p(90)=22.18µs  p(95)=111.94µs p(99.9)=4.09ms  
     http_req_tls_handshaking.......: avg=0s       min=0s       med=0s       max=0s       p(90)=0s       p(95)=0s       p(99.9)=0s      
     http_req_waiting...............: avg=222.56ms min=159.71ms med=221.61ms max=607.34ms p(90)=238.03ms p(95)=243.86ms p(99.9)=493.44ms
     http_reqs......................: 13543   166.879739/s
     iteration_duration.............: avg=223.52ms min=160.09ms med=222.41ms max=631.06ms p(90)=238.96ms p(95)=244.65ms p(99.9)=540.44ms
     iterations.....................: 13443   165.647518/s
     success_rate...................: 100.00% ✓ 13443      ✗ 0    
     vus............................: 50      min=0        max=50 
     vus_max........................: 50      min=50       max=50 

Performance Overview

Performance Overview

HTTP Overview

HTTP Overview
Summary for: `hive-gateway`

K6 Output

     ✓ response code was 200
     ✓ no graphql errors
     ✓ valid response structure

     checks.........................: 100.00% ✓ 37899      ✗ 0    
     data_received..................: 1.1 GB  15 MB/s
     data_sent......................: 15 MB   194 kB/s
     http_req_blocked...............: avg=17.65µs  min=959ns    med=2.74µs   max=7.24ms   p(90)=4.51µs   p(95)=6.02µs   p(99.9)=5.28ms  
     http_req_connecting............: avg=14.25µs  min=0s       med=0s       max=7.21ms   p(90)=0s       p(95)=0s       p(99.9)=5.26ms  
     http_req_duration..............: avg=237.13ms min=144.67ms med=230.23ms max=667.68ms p(90)=248.67ms p(95)=259.62ms p(99.9)=565.93ms
       { expected_response:true }...: avg=237.13ms min=144.67ms med=230.23ms max=667.68ms p(90)=248.67ms p(95)=259.62ms p(99.9)=565.93ms
     http_req_failed................: 0.00%   ✓ 0          ✗ 12733
     http_req_receiving.............: avg=82.8µs   min=21.85µs  med=46.98µs  max=13.51ms  p(90)=96.98µs  p(95)=161.6µs  p(99.9)=4.09ms  
     http_req_sending...............: avg=118.25µs min=4.33µs   med=10.44µs  max=200.38ms p(90)=22.87µs  p(95)=115.99µs p(99.9)=5.48ms  
     http_req_tls_handshaking.......: avg=0s       min=0s       med=0s       max=0s       p(90)=0s       p(95)=0s       p(99.9)=0s      
     http_req_waiting...............: avg=236.93ms min=140.93ms med=230.13ms max=666.86ms p(90)=248.44ms p(95)=259.25ms p(99.9)=564.99ms
     http_reqs......................: 12733   166.405818/s
     iteration_duration.............: avg=237.99ms min=144.93ms med=230.57ms max=707.94ms p(90)=248.99ms p(95)=259.88ms p(99.9)=583.73ms
     iterations.....................: 12633   165.098932/s
     success_rate...................: 100.00% ✓ 12633      ✗ 0    
     vus............................: 50      min=0        max=50 
     vus_max........................: 50      min=50       max=50 

Performance Overview

Performance Overview

HTTP Overview

HTTP Overview
Summary for: `hive-gateway-bun`

K6 Output

     ✓ response code was 200
     ✓ no graphql errors
     ✓ valid response structure

     checks.........................: 100.00% ✓ 36543      ✗ 0    
     data_received..................: 1.1 GB  14 MB/s
     data_sent......................: 14 MB   187 kB/s
     http_req_blocked...............: avg=24.08µs  min=1.15µs   med=2.77µs   max=10.14ms  p(90)=4.49µs   p(95)=6.05µs   p(99.9)=7.75ms  
     http_req_connecting............: avg=20.15µs  min=0s       med=0s       max=10.1ms   p(90)=0s       p(95)=0s       p(99.9)=7.73ms  
     http_req_duration..............: avg=245.52ms min=157.62ms med=236.66ms max=767.04ms p(90)=261.07ms p(95)=273.56ms p(99.9)=763.37ms
       { expected_response:true }...: avg=245.52ms min=157.62ms med=236.66ms max=767.04ms p(90)=261.07ms p(95)=273.56ms p(99.9)=763.37ms
     http_req_failed................: 0.00%   ✓ 0          ✗ 12281
     http_req_receiving.............: avg=89.01µs  min=25.49µs  med=48.65µs  max=9.57ms   p(90)=106.29µs p(95)=231.06µs p(99.9)=3.4ms   
     http_req_sending...............: avg=114.43µs min=5.52µs   med=11.21µs  max=304.28ms p(90)=34.26µs  p(95)=131.28µs p(99.9)=4.94ms  
     http_req_tls_handshaking.......: avg=0s       min=0s       med=0s       max=0s       p(90)=0s       p(95)=0s       p(99.9)=0s      
     http_req_waiting...............: avg=245.32ms min=151.69ms med=236.52ms max=766.96ms p(90)=260.83ms p(95)=273.32ms p(99.9)=763.07ms
     http_reqs......................: 12281   160.684909/s
     iteration_duration.............: avg=246.58ms min=157.87ms med=237.07ms max=779.76ms p(90)=261.47ms p(95)=274.06ms p(99.9)=764.19ms
     iterations.....................: 12181   159.376506/s
     success_rate...................: 100.00% ✓ 12181      ✗ 0    
     vus............................: 50      min=0        max=50 
     vus_max........................: 50      min=50       max=50 

Performance Overview

Performance Overview

HTTP Overview

HTTP Overview
Summary for: `apollo-router`

K6 Output

     ✓ response code was 200
     ✓ no graphql errors
     ✓ valid response structure

     checks.........................: 100.00% ✓ 33003      ✗ 0    
     data_received..................: 974 MB  12 MB/s
     data_sent......................: 13 MB   158 kB/s
     http_req_blocked...............: avg=25.96µs  min=1.5µs    med=2.83µs   max=9.45ms   p(90)=4.41µs   p(95)=5.46µs   p(99.9)=7.43ms  
     http_req_connecting............: avg=21.26µs  min=0s       med=0s       max=9.41ms   p(90)=0s       p(95)=0s       p(99.9)=7.41ms  
     http_req_duration..............: avg=272.25ms min=175.85ms med=272.52ms max=716.46ms p(90)=304.78ms p(95)=314.31ms p(99.9)=620.54ms
       { expected_response:true }...: avg=272.25ms min=175.85ms med=272.52ms max=716.46ms p(90)=304.78ms p(95)=314.31ms p(99.9)=620.54ms
     http_req_failed................: 0.00%   ✓ 0          ✗ 11101
     http_req_receiving.............: avg=130.23µs min=31µs     med=54.5µs   max=15.14ms  p(90)=153.09µs p(95)=444.91µs p(99.9)=5.7ms   
     http_req_sending...............: avg=131.78µs min=6.36µs   med=11.45µs  max=354.13ms p(90)=42.67µs  p(95)=142.11µs p(99.9)=5.56ms  
     http_req_tls_handshaking.......: avg=0s       min=0s       med=0s       max=0s       p(90)=0s       p(95)=0s       p(99.9)=0s      
     http_req_waiting...............: avg=271.98ms min=175.78ms med=272.32ms max=714.86ms p(90)=304.37ms p(95)=314.02ms p(99.9)=613.8ms 
     http_reqs......................: 11101   136.124076/s
     iteration_duration.............: avg=273.22ms min=176.14ms med=273.16ms max=737.01ms p(90)=305.42ms p(95)=314.91ms p(99.9)=629.81ms
     iterations.....................: 11001   134.897844/s
     success_rate...................: 100.00% ✓ 11001      ✗ 0    
     vus............................: 50      min=0        max=50 
     vus_max........................: 50      min=50       max=50 

Performance Overview

Performance Overview

HTTP Overview

HTTP Overview
Summary for: `apollo-gateway`

K6 Output

     ✓ response code was 200
     ✓ no graphql errors
     ✓ valid response structure

     checks.........................: 100.00% ✓ 31596      ✗ 0    
     data_received..................: 934 MB  11 MB/s
     data_sent......................: 12 MB   152 kB/s
     http_req_blocked...............: avg=26.33µs  min=1.22µs   med=3.46µs   max=9.28ms   p(90)=5.09µs   p(95)=5.91µs   p(99.9)=7.16ms  
     http_req_connecting............: avg=21.57µs  min=0s       med=0s       max=9.25ms   p(90)=0s       p(95)=0s       p(99.9)=7.13ms  
     http_req_duration..............: avg=284.4ms  min=211.8ms  med=281.86ms max=780.52ms p(90)=306.84ms p(95)=315.89ms p(99.9)=668.52ms
       { expected_response:true }...: avg=284.4ms  min=211.8ms  med=281.86ms max=780.52ms p(90)=306.84ms p(95)=315.89ms p(99.9)=668.52ms
     http_req_failed................: 0.00%   ✓ 0          ✗ 10632
     http_req_receiving.............: avg=104.08µs min=26.32µs  med=58.66µs  max=209.79ms p(90)=101.71µs p(95)=125.92µs p(99.9)=1.98ms  
     http_req_sending...............: avg=98.14µs  min=5.07µs   med=12.9µs   max=169.7ms  p(90)=21.5µs   p(95)=30.53µs  p(99.9)=5.34ms  
     http_req_tls_handshaking.......: avg=0s       min=0s       med=0s       max=0s       p(90)=0s       p(95)=0s       p(99.9)=0s      
     http_req_waiting...............: avg=284.2ms  min=211.71ms med=281.74ms max=774.04ms p(90)=306.64ms p(95)=315.75ms p(99.9)=658.48ms
     http_reqs......................: 10632   130.250666/s
     iteration_duration.............: avg=285.44ms min=219.34ms med=282.27ms max=798ms    p(90)=307.14ms p(95)=316.28ms p(99.9)=693.04ms
     iterations.....................: 10532   129.025585/s
     success_rate...................: 100.00% ✓ 10532      ✗ 0    
     vus............................: 50      min=0        max=50 
     vus_max........................: 50      min=50       max=50 

Performance Overview

Performance Overview

HTTP Overview

HTTP Overview

@github-actions
Copy link

github-actions bot commented Oct 29, 2025

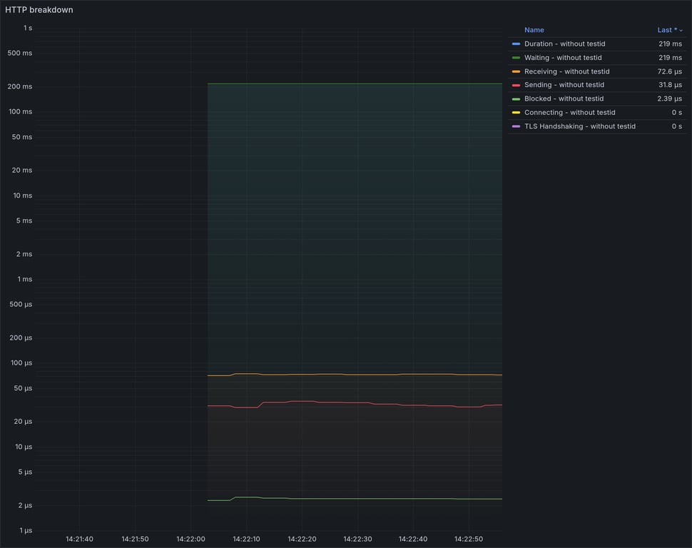
Overview for: constant-vus-subgraphs-delay

This scenario runs 4 subgraphs and a GraphQL gateway with Federation spec, and runs a heavy query. It's being executed with a constant amount of VUs over a fixed amount of time. It measure things like memory usage, CPU usage, average RPS. It also includes a summary of the entire execution, and metrics information about HTTP execution times.

This scenario was running 50 VUs over 60s

Comparison

Comparison

Gateway RPS ⬇️ Requests Duration Notes
grafbase 172 13957 total, 0 failed avg: 216ms, p95: 228ms
hive-router 166 13490 total, 0 failed avg: 224ms, p95: 236ms
cosmo 159 12895 total, 0 failed avg: 234ms, p95: 257ms
hive-gateway 149 11401 total, 0 failed avg: 265ms, p95: 323ms
hive-gateway-bun 145 11157 total, 0 failed avg: 271ms, p95: 391ms
apollo-router 124 10153 total, 0 failed avg: 298ms, p95: 341ms
apollo-gateway 86 7075 total, 0 failed avg: 427ms, p95: 473ms
Summary for: `grafbase`

K6 Output

     ✓ response code was 200
     ✓ no graphql errors
     ✓ valid response structure

     checks.........................: 100.00% ✓ 41571      ✗ 0    
     data_received..................: 1.2 GB  15 MB/s
     data_sent......................: 16 MB   200 kB/s
     http_req_blocked...............: avg=19.64µs  min=1.16µs   med=1.95µs   max=9.35ms   p(90)=3.48µs   p(95)=4.81µs   p(99.9)=6.92ms  
     http_req_connecting............: avg=16.4µs   min=0s       med=0s       max=9.32ms   p(90)=0s       p(95)=0s       p(99.9)=6.7ms   
     http_req_duration..............: avg=216.4ms  min=157.71ms med=215.57ms max=617.15ms p(90)=225.59ms p(95)=228.42ms p(99.9)=516.48ms
       { expected_response:true }...: avg=216.4ms  min=157.71ms med=215.57ms max=617.15ms p(90)=225.59ms p(95)=228.42ms p(99.9)=516.48ms
     http_req_failed................: 0.00%   ✓ 0          ✗ 13957
     http_req_receiving.............: avg=83.01µs  min=26.01µs  med=46.11µs  max=11.75ms  p(90)=94.61µs  p(95)=257.62µs p(99.9)=4.64ms  
     http_req_sending...............: avg=104.78µs min=6.21µs   med=8.41µs   max=383.1ms  p(90)=31.64µs  p(95)=98.52µs  p(99.9)=6.95ms  
     http_req_tls_handshaking.......: avg=0s       min=0s       med=0s       max=0s       p(90)=0s       p(95)=0s       p(99.9)=0s      
     http_req_waiting...............: avg=216.21ms min=157.66ms med=215.44ms max=616.46ms p(90)=225.4ms  p(95)=228.21ms p(99.9)=505.28ms
     http_reqs......................: 13957   172.22341/s
     iteration_duration.............: avg=216.7ms  min=158.02ms med=215.81ms max=635.76ms p(90)=225.82ms p(95)=228.62ms p(99.9)=526.57ms
     iterations.....................: 13857   170.989453/s
     success_rate...................: 100.00% ✓ 13857      ✗ 0    
     vus............................: 15      min=0        max=50 
     vus_max........................: 50      min=50       max=50 

Performance Overview

Performance Overview

HTTP Overview

HTTP Overview
Summary for: `hive-router`

K6 Output

     ✓ response code was 200
     ✓ no graphql errors
     ✓ valid response structure

     checks.........................: 100.00% ✓ 40170      ✗ 0    
     data_received..................: 1.2 GB  15 MB/s
     data_sent......................: 16 MB   194 kB/s
     http_req_blocked...............: avg=25.05µs  min=1.16µs   med=2.21µs   max=11.46ms  p(90)=3.45µs   p(95)=4.71µs   p(99.9)=8.4ms   
     http_req_connecting............: avg=22.32µs  min=0s       med=0s       max=11.39ms  p(90)=0s       p(95)=0s       p(99.9)=8.37ms  
     http_req_duration..............: avg=223.75ms min=134.79ms med=222.42ms max=640.16ms p(90)=233.18ms p(95)=236.36ms p(99.9)=539.4ms 
       { expected_response:true }...: avg=223.75ms min=134.79ms med=222.42ms max=640.16ms p(90)=233.18ms p(95)=236.36ms p(99.9)=539.4ms 
     http_req_failed................: 0.00%   ✓ 0          ✗ 13490
     http_req_receiving.............: avg=81.31µs  min=24.89µs  med=45.23µs  max=11.69ms  p(90)=94.08µs  p(95)=255.02µs p(99.9)=3.99ms  
     http_req_sending...............: avg=136.24µs min=5.58µs   med=9.3µs    max=394.59ms p(90)=28.05µs  p(95)=99.32µs  p(99.9)=6.58ms  
     http_req_tls_handshaking.......: avg=0s       min=0s       med=0s       max=0s       p(90)=0s       p(95)=0s       p(99.9)=0s      
     http_req_waiting...............: avg=223.53ms min=134.71ms med=222.32ms max=639.09ms p(90)=233.06ms p(95)=236.13ms p(99.9)=523.48ms
     http_reqs......................: 13490   166.787547/s
     iteration_duration.............: avg=224.14ms min=135.02ms med=222.69ms max=660.55ms p(90)=233.41ms p(95)=236.56ms p(99.9)=553.17ms
     iterations.....................: 13390   165.551168/s
     success_rate...................: 100.00% ✓ 13390      ✗ 0    
     vus............................: 50      min=0        max=50 
     vus_max........................: 50      min=50       max=50 

Performance Overview

Performance Overview

HTTP Overview

HTTP Overview
Summary for: `cosmo`

K6 Output

     ✓ response code was 200
     ✓ no graphql errors
     ✓ valid response structure

     checks.........................: 100.00% ✓ 38385      ✗ 0    
     data_received..................: 1.1 GB  14 MB/s
     data_sent......................: 15 MB   185 kB/s
     http_req_blocked...............: avg=21.63µs  min=1.38µs   med=2.66µs   max=9.42ms   p(90)=4.2µs    p(95)=5.28µs   p(99.9)=7.05ms  
     http_req_connecting............: avg=18.23µs  min=0s       med=0s       max=9.38ms   p(90)=0s       p(95)=0s       p(99.9)=7.03ms  
     http_req_duration..............: avg=234.22ms min=157.86ms med=234.18ms max=625.4ms  p(90)=251.51ms p(95)=257.29ms p(99.9)=529.36ms
       { expected_response:true }...: avg=234.22ms min=157.86ms med=234.18ms max=625.4ms  p(90)=251.51ms p(95)=257.29ms p(99.9)=529.36ms
     http_req_failed................: 0.00%   ✓ 0          ✗ 12895
     http_req_receiving.............: avg=398.74µs min=30.1µs   med=68.78µs  max=114.07ms p(90)=200.85µs p(95)=547.91µs p(99.9)=29.9ms  
     http_req_sending...............: avg=83.86µs  min=5.77µs   med=10.99µs  max=264.15ms p(90)=28.75µs  p(95)=108µs    p(99.9)=2.66ms  
     http_req_tls_handshaking.......: avg=0s       min=0s       med=0s       max=0s       p(90)=0s       p(95)=0s       p(99.9)=0s      
     http_req_waiting...............: avg=233.73ms min=157.53ms med=233.78ms max=624.16ms p(90)=250.83ms p(95)=256.19ms p(99.9)=528.57ms
     http_reqs......................: 12895   159.041012/s
     iteration_duration.............: avg=234.78ms min=158.18ms med=234.56ms max=656.69ms p(90)=251.84ms p(95)=257.65ms p(99.9)=575.19ms
     iterations.....................: 12795   157.807658/s
     success_rate...................: 100.00% ✓ 12795      ✗ 0    
     vus............................: 50      min=0        max=50 
     vus_max........................: 50      min=50       max=50 

Performance Overview

Performance Overview

HTTP Overview

HTTP Overview
Summary for: `hive-gateway`

K6 Output

     ✓ response code was 200
     ✓ no graphql errors
     ✓ valid response structure

     checks.........................: 100.00% ✓ 33903      ✗ 0    
     data_received..................: 1.0 GB  13 MB/s
     data_sent......................: 13 MB   173 kB/s
     http_req_blocked...............: avg=27.8µs   min=1.17µs   med=2.55µs   max=10.98ms  p(90)=4.02µs   p(95)=5.39µs   p(99.9)=8.79ms  
     http_req_connecting............: avg=24.41µs  min=0s       med=0s       max=10.95ms  p(90)=0s       p(95)=0s       p(99.9)=8.76ms  
     http_req_duration..............: avg=264.66ms min=156.21ms med=257.24ms max=954.37ms p(90)=283.6ms  p(95)=322.97ms p(99.9)=950.74ms
       { expected_response:true }...: avg=264.66ms min=156.21ms med=257.24ms max=954.37ms p(90)=283.6ms  p(95)=322.97ms p(99.9)=950.74ms
     http_req_failed................: 0.00%   ✓ 0          ✗ 11401
     http_req_receiving.............: avg=120.14µs min=25.27µs  med=44.01µs  max=361.61ms p(90)=107.48µs p(95)=303.37µs p(99.9)=3.2ms   
     http_req_sending...............: avg=147.49µs min=5.33µs   med=10.4µs   max=448.29ms p(90)=33.29µs  p(95)=134.14µs p(99.9)=5.83ms  
     http_req_tls_handshaking.......: avg=0s       min=0s       med=0s       max=0s       p(90)=0s       p(95)=0s       p(99.9)=0s      
     http_req_waiting...............: avg=264.39ms min=156.17ms med=257.07ms max=954.3ms  p(90)=283.21ms p(95)=321.8ms  p(99.9)=950.67ms
     http_reqs......................: 11401   149.107943/s
     iteration_duration.............: avg=265.99ms min=156.37ms med=257.68ms max=954.66ms p(90)=284.04ms p(95)=366.98ms p(99.9)=950.94ms
     iterations.....................: 11301   147.800094/s
     success_rate...................: 100.00% ✓ 11301      ✗ 0    
     vus............................: 50      min=0        max=50 
     vus_max........................: 50      min=50       max=50 

Performance Overview

Performance Overview

HTTP Overview

HTTP Overview
Summary for: `hive-gateway-bun`

K6 Output

     ✓ response code was 200
     ✓ no graphql errors
     ✓ valid response structure

     checks.........................: 100.00% ✓ 33171      ✗ 0    
     data_received..................: 980 MB  13 MB/s
     data_sent......................: 13 MB   169 kB/s
     http_req_blocked...............: avg=29.39µs  min=1.16µs   med=2.68µs   max=11.68ms  p(90)=4.23µs   p(95)=5.69µs   p(99.9)=9.29ms  
     http_req_connecting............: avg=25.95µs  min=0s       med=0s       max=11.64ms  p(90)=0s       p(95)=0s       p(99.9)=9.25ms  
     http_req_duration..............: avg=270.75ms min=160.67ms med=261.94ms max=764.5ms  p(90)=283.81ms p(95)=390.73ms p(99.9)=651.1ms 
       { expected_response:true }...: avg=270.75ms min=160.67ms med=261.94ms max=764.5ms  p(90)=283.81ms p(95)=390.73ms p(99.9)=651.1ms 
     http_req_failed................: 0.00%   ✓ 0          ✗ 11157
     http_req_receiving.............: avg=93.15µs  min=26.6µs   med=45.87µs  max=19.96ms  p(90)=103.67µs p(95)=348.85µs p(99.9)=2.83ms  
     http_req_sending...............: avg=96.51µs  min=5.68µs   med=10.98µs  max=211.64ms p(90)=34.69µs  p(95)=142.78µs p(99.9)=6.39ms  
     http_req_tls_handshaking.......: avg=0s       min=0s       med=0s       max=0s       p(90)=0s       p(95)=0s       p(99.9)=0s      
     http_req_waiting...............: avg=270.56ms min=160.58ms med=261.81ms max=763.67ms p(90)=283.57ms p(95)=390.54ms p(99.9)=650.01ms
     http_reqs......................: 11157   145.577863/s
     iteration_duration.............: avg=272.11ms min=175.18ms med=262.3ms  max=795.71ms p(90)=284.32ms p(95)=391.83ms p(99.9)=679.58ms
     iterations.....................: 11057   144.273051/s
     success_rate...................: 100.00% ✓ 11057      ✗ 0    
     vus............................: 50      min=0        max=50 
     vus_max........................: 50      min=50       max=50 

Performance Overview

Performance Overview

HTTP Overview

HTTP Overview
Summary for: `apollo-router`

K6 Output

     ✓ response code was 200
     ✓ no graphql errors
     ✓ valid response structure

     checks.........................: 100.00% ✓ 30159      ✗ 0    
     data_received..................: 891 MB  11 MB/s
     data_sent......................: 12 MB   145 kB/s
     http_req_blocked...............: avg=20.62µs  min=1.63µs   med=2.81µs   max=6.89ms   p(90)=4.09µs   p(95)=5.02µs   p(99.9)=5.46ms  
     http_req_connecting............: avg=17.26µs  min=0s       med=0s       max=6.86ms   p(90)=0s       p(95)=0s       p(99.9)=5.44ms  
     http_req_duration..............: avg=297.57ms min=153.33ms med=298.71ms max=688.27ms p(90)=331.82ms p(95)=340.53ms p(99.9)=603.38ms
       { expected_response:true }...: avg=297.57ms min=153.33ms med=298.71ms max=688.27ms p(90)=331.82ms p(95)=340.53ms p(99.9)=603.38ms
     http_req_failed................: 0.00%   ✓ 0          ✗ 10153
     http_req_receiving.............: avg=89.14µs  min=28.97µs  med=48.83µs  max=174.28ms p(90)=87.13µs  p(95)=127.69µs p(99.9)=1.28ms  
     http_req_sending...............: avg=70.12µs  min=6.95µs   med=10.31µs  max=213.89ms p(90)=19.47µs  p(95)=116.34µs p(99.9)=3.16ms  
     http_req_tls_handshaking.......: avg=0s       min=0s       med=0s       max=0s       p(90)=0s       p(95)=0s       p(99.9)=0s      
     http_req_waiting...............: avg=297.41ms min=150.44ms med=298.6ms  max=664.62ms p(90)=331.73ms p(95)=340.39ms p(99.9)=592.99ms
     http_reqs......................: 10153   124.814846/s
     iteration_duration.............: avg=298.72ms min=153.55ms med=299.23ms max=708.83ms p(90)=332.17ms p(95)=340.97ms p(99.9)=619.06ms
     iterations.....................: 10053   123.585507/s
     success_rate...................: 100.00% ✓ 10053      ✗ 0    
     vus............................: 50      min=0        max=50 
     vus_max........................: 50      min=50       max=50 

Performance Overview

Performance Overview

HTTP Overview

HTTP Overview
Summary for: `apollo-gateway`

K6 Output

     ✓ response code was 200
     ✓ no graphql errors
     ✓ valid response structure

     checks.........................: 100.00% ✓ 20925     ✗ 0   
     data_received..................: 621 MB  7.6 MB/s
     data_sent......................: 8.2 MB  101 kB/s
     http_req_blocked...............: avg=43.88µs  min=1.38µs   med=3.16µs   max=11.36ms  p(90)=5.07µs   p(95)=5.71µs   p(99.9)=9.62ms  
     http_req_connecting............: avg=40.03µs  min=0s       med=0s       max=11.33ms  p(90)=0s       p(95)=0s       p(99.9)=9.58ms  
     http_req_duration..............: avg=427.4ms  min=210.31ms med=428.68ms max=923.66ms p(90)=462.6ms  p(95)=473.17ms p(99.9)=839.34ms
       { expected_response:true }...: avg=427.4ms  min=210.31ms med=428.68ms max=923.66ms p(90)=462.6ms  p(95)=473.17ms p(99.9)=839.34ms
     http_req_failed................: 0.00%   ✓ 0         ✗ 7075
     http_req_receiving.............: avg=79.31µs  min=26.93µs  med=61.12µs  max=65.35ms  p(90)=102.99µs p(95)=119.99µs p(99.9)=470.54µs
     http_req_sending...............: avg=73.3µs   min=6.22µs   med=13.01µs  max=272.66ms p(90)=21.14µs  p(95)=30.72µs  p(99.9)=1.84ms  
     http_req_tls_handshaking.......: avg=0s       min=0s       med=0s       max=0s       p(90)=0s       p(95)=0s       p(99.9)=0s      
     http_req_waiting...............: avg=427.25ms min=210.24ms med=428.56ms max=923.42ms p(90)=462.44ms p(95)=472.88ms p(99.9)=838.07ms
     http_reqs......................: 7075    86.696034/s
     iteration_duration.............: avg=431.03ms min=234.23ms med=429.27ms max=956.18ms p(90)=463.16ms p(95)=473.67ms p(99.9)=865.01ms
     iterations.....................: 6975    85.470649/s
     success_rate...................: 100.00% ✓ 6975      ✗ 0   
     vus............................: 50      min=0       max=50
     vus_max........................: 50      min=50      max=50

Performance Overview

Performance Overview

HTTP Overview

HTTP Overview

Sign up for free to join this conversation on GitHub. Already have an account? Sign in to comment

Labels

dependencies Pull requests that update a dependency file

Projects

None yet

Development

Successfully merging this pull request may close these issues.

1 participant