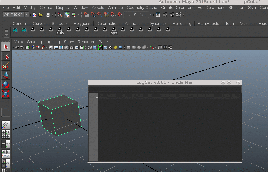
This is a experiment to add a log filter window to maya
想有个窗口能在顶部加个regex,只filter我想看的log,有时候echo all commands打开以后眼睛都看花了,顺便实验加高亮显示 syntax.py is copied from Mack Stone's cmdReporterHighlighter.py
prototype2 01/28/2016 加了高亮显示和regex filter
prototype1 01/25/2016 底部的QTextEdit加了滚轮缩放
01/28/2016
- added syntax highlighting and regex filter
01/25/2016
- wheel scaling, line number is there

